QQ登录

只需一步,快速开始

登录 | 注册 | 找回密码

三维网

 找回密码
 注册

QQ登录

只需一步,快速开始

展开

通知     

查看: 2066|回复: 2
收起左侧

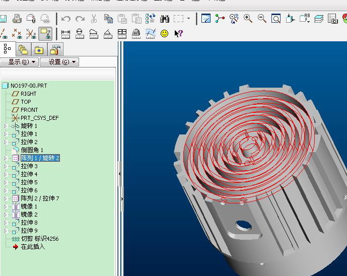
[已解决] 请教UG中的径向阵列咋弄的

[复制链接]
发表于 2008-7-17 17:43:20 | 显示全部楼层 |阅读模式 来自: 中国广东东莞

马上注册,结识高手,享用更多资源,轻松玩转三维网社区。

您需要 登录 才可以下载或查看,没有帐号?注册

x
在UG中做径向阵列,操作流程是怎么样的,哪位老师能给解答一下, s4 Y. s$ d6 i" f, K* n5 K4 ^' L
5 ^( m* `5 E7 C0 B
[ 本帖最后由 ypsong 于 2008-7-17 17:52 编辑 ]
PATT-1.jpg
PATT-2.jpg
PATT-3.jpg
发表于 2008-7-17 18:30:07 | 显示全部楼层 来自: 中国广东江门
只知道有横向阵列和环型阵列.; f1 z/ L( s8 b8 Z% |( G
不知道UG径向阵列是咋样,
0 X/ o; z2 E  r* t7 a( n等学习.
# x* l% u; H1 y" p' M
发表于 2008-7-17 20:36:31 | 显示全部楼层 来自: 中国浙江金华
我看用UG 做出这样的效果只能用曲线偏制再拉伸了8 Q: e5 o( b9 g! b
看高手是怎么做到的
发表回复
您需要登录后才可以回帖 登录 | 注册

本版积分规则


Licensed Copyright © 2016-2020 http://www.3dportal.cn/ All Rights Reserved 京 ICP备13008828号

小黑屋|手机版|Archiver|三维网 ( 京ICP备2023026364号-1 )

快速回复 返回顶部 返回列表