QQ登录

只需一步,快速开始

登录 | 注册 | 找回密码

三维网

 找回密码
 注册

QQ登录

只需一步,快速开始

展开

通知     

查看: 5467|回复: 36
收起左侧

[求助] MOOG设计的加热炉液压系统遇到的问题

[复制链接]
发表于 2008-7-30 23:40:38 | 显示全部楼层 |阅读模式 来自: 中国山东泰安

马上注册,结识高手,享用更多资源,轻松玩转三维网社区。

您需要 登录 才可以下载或查看,没有帐号?注册

x
各位专业人士,请教:4 K3 V3 D% y1 V5 B& @
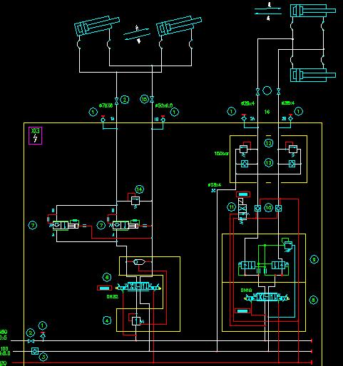
如图,是我们单位  步进梁式加热炉 液压系统。
# y2 d# ]8 X" t, ]这套设备已经正常运行了近4年,现在出现问题:升降液压缸保压不好,10分钟左右就会完全卸压。( I( n7 ?/ [7 Y/ ^6 ^: p
开始怀疑是液压缸内泄,但是两个缸一起内泄的可能不大,也没出现不同步现象。
5 u4 e8 d& k5 X! l另外 比例阀 是最近刚换的,应该没有问题。: o+ C% y$ v( B7 Z0 _9 L
请帮忙分析下,溢流阀和平衡阀,泄露的可能性和相应检验方法。在此谢过。
加热炉液压系统1.jpg

加热炉液压系统.rar

44.54 KB, 下载次数: 156

详细图纸,有明细

评分

参与人数 1三维币 +3 收起 理由
自流井 + 3 有图有说明,加分

查看全部评分

 楼主| 发表于 2008-7-30 23:41:53 | 显示全部楼层 来自: 中国山东泰安
另外,附上 REXROTH  FD平衡阀 图样!

fd平衡阀样本REXROTH.pdf

175.36 KB, 下载次数: 44

力士乐平衡阀图样

发表于 2008-7-31 16:34:10 | 显示全部楼层 来自: 中国河北唐山
这个系统用的FMA的同步分馏马达
6 D2 i) ~) w0 `, Y! r, Q这个所谓的JEONFF其实是个贴牌的贸易公司!9 _' x% J6 b8 J: p% u/ T, X1 k& B# E
根本就不是生产单位!估计这套系统又多花了N多钱!
& }) a  n. w% V( P$ U" Y, L7 Q( [! ^8 \; s0 {6 F6 z; Y$ m
言归正转,既然确认了部分设备的无故障,你是不是自己根据现场的异常进行排除一下呢?
$ l: _% z) z0 F6 V9 S5 g
6 |& X% G0 [: p2 d# O' O, I有针对性地进行更换调试??2 [2 \( J0 L% n& R2 [% o/ s( N
(说说的!听其他人意见!)& v, B4 c, p- N  u% ?0 H
. N- C$ N) E+ q$ ^- g
[ 本帖最后由 valves-hugo 于 2008-7-31 16:37 编辑 ]
发表于 2008-7-31 22:18:51 | 显示全部楼层 来自: 中国四川绵阳
这个系统是升降缸两支和平移缸一支.5 p7 G; `# ]( o) i
楼主的图怎么多了一支平移缸呢?( }" P; P9 S1 ~7 ?/ N; ]7 s/ x
步进梁式加热炉液压控制阀台应以电液比例阀+压力补偿器来控制比例阀前后的压差恒定于1MPa左右,以达到流量恒定.
& j& ?2 V/ d+ A从而保证步进时的速度.) Y: _* g  P! J7 ^
这个控制是加热炉中最关键的.
% Y% R& Y6 P% P+ [% g! j* w这些图参考吧
1.jpg
2.jpg
3.jpg
4.jpg

评分

参与人数 1三维币 +3 收起 理由
9619 + 3 技术讨论

查看全部评分

 楼主| 发表于 2008-7-31 23:59:51 | 显示全部楼层 来自: 中国山东泰安
原帖由 自流井 于 2008-7-31 22:18 发表 http://www.3dportal.cn/discuz/images/common/back.gif
/ E5 m" t, N7 ~' y9 }0 d9 p7 H- k这个系统是升降缸两支和平移缸一支.
, i# b  T& T2 x2 K( O% k+ w楼主的图怎么多了一支平移缸呢?
6 u4 ?) T, D2 A9 `, C7 o2 E步进梁式加热炉液压控制阀台应以电液比例阀+压力补偿器来控制比例阀前后的压差恒定于1MPa左右,以达到流量恒定.7 v) w& i7 M1 i7 F8 s
从而保证步进时的速度.
- P- G$ x+ Z2 V$ B1 s# v3 P这个控 ...
5 c( J7 G( Z9 y6 u5 ^
谢谢 自流井版主,我们的加热炉确实是2个平移缸,一个月前曾经出现过前进速度变慢的问题(温度39时正常41时就变慢),后来我们通过更换补偿器得以改善。2 G2 P( E" I# I- P, N0 e+ S- o
但是最近升降缸开始出现轻微下滑,10分钟可以滑落到底部。 不知原因为何?平衡阀已经更换,仍没有好转。
" m; o8 J5 W4 m! n4 I请给予指点。
 楼主| 发表于 2008-8-1 00:03:11 | 显示全部楼层 来自: 中国山东泰安
还有,为什么图中平衡阀使用了两个呢?一个不行吗?
发表于 2008-8-1 11:37:48 | 显示全部楼层 来自: 中国河南郑州
从原理图上看,可能是平衡阀出现问题,比如卡死之类,但不排除油缸出现内漏的可能,要分开确定,液压出现故障就要仔细检查,关注中。。。
发表于 2008-8-1 14:10:08 | 显示全部楼层 来自: 日本
看了一下样本,这个平衡阀真的很奇怪,比例阀要求中位的时候必须是闭心的,有没有明白的能解释一下。, l0 B( Y& _4 M( W! {
样本里推荐了一个双油缸同步回路,建议加两个液控单向阀,楼主的原理图和推荐的不同,可能跟这个有关系。

评分

参与人数 1三维币 +1 收起 理由
自流井 + 1 应助

查看全部评分

发表于 2008-8-1 20:10:36 | 显示全部楼层 来自: 中国四川绵阳
原帖由 small__lion 于 2008-7-31 23:59 发表 http://www.3dportal.cn/discuz/images/common/back.gif
3 v- h6 g% r" y2 f6 [: `) f( k2 @* [( V' L
谢谢 自流井版主,我们的加热炉确实是2个平移缸,一个月前曾经出现过前进速度变慢的问题(温度39时正常41时就变慢),后来我们通过更换补偿器得以改善。! d, j- I7 K9 u
但是最近升降缸开始出现轻微下滑,10分钟可以滑落到底部。 ...

5 U5 c9 M; }) t$ a* f$ G* @我今天在现场,没有办法查加热炉的原理图,我回公司时帮你查下加热炉的原理图。6 Q. x/ O% }' D# H" ~
我们也用到力士乐的补偿器。主要是起平衡比例阀前后端的压差作用,从而对速度恒定。& b5 {* o' T0 f
不知你们的是否是这样的作用?
! P% R9 H; m2 J* [& N保不住压力,建议查一下油缸吧。还有是阀台是密封及元件的泄露这方面
发表于 2008-8-1 21:34:10 | 显示全部楼层 来自: 中国北京
会不会是油液的问题,比如说14阀被卡住了?
 楼主| 发表于 2008-8-1 22:38:45 | 显示全部楼层 来自: 中国山东泰安
原帖由 自流井 于 2008-8-1 20:10 发表 http://www.3dportal.cn/discuz/images/common/back.gif
; s) J* X$ f. f. M' F. H; a0 O9 {" ~' w+ j* ]
我今天在现场,没有办法查加热炉的原理图,我回公司时帮你查下加热炉的原理图。' {( C" ]; W9 [1 B3 V8 n0 o
我们也用到力士乐的补偿器。主要是起平衡比例阀前后端的压差作用,从而对速度恒定。: e% d9 h1 d  i/ M
不知你们的是否是这样的作用?% e7 N/ d7 {0 ]4 g  l( @
保不住压力, ...
' ~' t& p& a. L- U/ ]) h% F
因为短时间内,不可能停机检查,所以油缸的内泄被列为重点怀疑之一,我们已经备了2个PARKER液压缸准备同时换上,但是我现在必须做好,换完缸还是下滑的准备。; o- _! H1 p6 e7 O/ Y
       补偿器我们没有考虑更换,现在只能再备  14溢流阀一件了,毕竟     所有工作以生产为主。  e- z7 x% S+ ?" W) ^- c
        不可能批时间,进行仔细排查的。只能贫空猜想,从最大嫌疑逐个排查。
 楼主| 发表于 2008-8-1 22:40:00 | 显示全部楼层 来自: 中国山东泰安
原帖由 张红军 于 2008-8-1 11:37 发表 http://www.3dportal.cn/discuz/images/common/back.gif
4 \' b3 _1 b/ E" Q8 s) e从原理图上看,可能是平衡阀出现问题,比如卡死之类,但不排除油缸出现内漏的可能,要分开确定,液压出现故障就要仔细检查,关注中。。。
3 @7 Z+ z7 F4 F% }$ w7 ~0 [& V
恩,现在是怀疑液压缸内泄,但是为什么会突然下滑呢?   两个缸为什么同时内泄呢?
 楼主| 发表于 2008-8-1 22:40:39 | 显示全部楼层 来自: 中国山东泰安
原帖由 small__lion 于 2008-8-1 00:03 发表 http://www.3dportal.cn/discuz/images/common/back.gif7 B) L- y# `/ \0 {* m( i
还有,为什么图中平衡阀使用了两个呢?一个不行吗?
! A1 ^; U/ ]3 j. ]# l  v0 o7 w4 }

7 F7 D+ z, P' L2 W3 ?; ]2 o8 I; p' G. A4 h3 m, c" S
图中设计2个平衡阀,为什么?  实在不理解。
 楼主| 发表于 2008-8-1 22:46:34 | 显示全部楼层 来自: 中国山东泰安
原帖由 sppmbp 于 2008-8-1 14:10 发表 http://www.3dportal.cn/discuz/images/common/back.gif
8 q+ N0 t  @2 S# b7 F0 _4 x3 O看了一下样本,这个平衡阀真的很奇怪,比例阀要求中位的时候必须是闭心的,有没有明白的能解释一下。
. s  [& n. q5 n* o. R样本里推荐了一个双油缸同步回路,建议加两个液控单向阀,楼主的原理图和推荐的不同,可能跟这个有关系。
, ]% ^0 Q3 I; q
应该是一样的吧,都是有杆腔压力控制平衡阀的吧。
 楼主| 发表于 2008-8-1 22:47:52 | 显示全部楼层 来自: 中国山东泰安
原帖由 mtmtmt 于 2008-8-1 21:34 发表 http://www.3dportal.cn/discuz/images/common/back.gif
& A. K3 J1 A5 a& H5 l9 m会不会是油液的问题,比如说14阀被卡住了?

. W9 c0 E/ X, F2 ~; M  h您好,请说的具体点好吗?14阀卡住,会不会出现打压打不上去,上升速度受影响的现象呢?但是现在还没有这种情况出现。
发表于 2008-8-1 23:02:32 | 显示全部楼层 来自: 中国四川绵阳
真是有钱啊,油缸也备用两件,我真服了..' E3 _4 j5 L' A
你换后有什么情况上来说一下吧
' P6 ^- _2 \, k' S3 }( h9 N3 t$ F0 v# A. r
究竟问题出在哪儿最好能有反馈啊
发表于 2008-8-1 23:09:45 | 显示全部楼层 来自: 中国北京
原帖由 small__lion 于 2008-8-1 22:47 发表 http://www.3dportal.cn/discuz/images/common/back.gif* ?7 s: {$ s$ b( U& t
" [  b" K( k/ l- \
您好,请说的具体点好吗?14阀卡住,会不会出现打压打不上去,上升速度受影响的现象呢?但是现在还没有这种情况出现。

# K8 N; m3 j6 C% I% x" K+ q( w$ _' f5 O1 Z" M! g
我的意思是14阀可能被脏物卡住了,泄漏量很小,不影响打压,但是影响保压!
* ~* @) g" S; n" A" {2 Y& C  V$ r呵呵,猜测!!: ^, }3 \, R4 `: z. e
最好能更换一个试试或清洗下阀心!$ m3 h4 L* v5 ]/ G1 r' G2 T
9 T# Z2 G& Y- F% m8 |
[ 本帖最后由 mtmtmt 于 2008-8-1 23:10 编辑 ]
 楼主| 发表于 2008-8-1 23:43:26 | 显示全部楼层 来自: 中国山东泰安
原帖由 自流井 于 2008-8-1 23:02 发表 http://www.3dportal.cn/discuz/images/common/back.gif
  M9 q- X: ]" I# h1 z# C" Z真是有钱啊,油缸也备用两件,我真服了..  K% p9 {0 j  f0 g
你换后有什么情况上来说一下吧
* J6 Z: O- N% r3 K5 A5 C, A/ g6 r7 I
究竟问题出在哪儿最好能有反馈啊
" r' Y/ x. `: N% G, o5 ?0 [' c3 `
呵呵 没办法,领导逼的,我们这里是只要不影响生产,怎样都好说,跟潮流走吧。无奈。。。。" a6 P" O. f" a( K: \5 B
更换后会反馈的,谢谢关注。
发表于 2008-8-2 09:50:50 | 显示全部楼层 来自: 中国辽宁铁岭
1.序号22,FMA是同步马达吗?在图上怎么没看到.
& V( L' ^3 e1 B/ f2.序号2和序号15是截止阀,关死后,可否保压,如卸压(油缸下滑),问题在油缸,如保压,问题在控制部分,检查序号7(平衡阀)和序号4(减压阀).. M, ~0 T0 T8 L& I+ G  q) J6 h, @7 ~

3 O" {: R0 E5 ^  g( g( w5 x[ 本帖最后由 厚积薄发 于 2008-8-2 09:52 编辑 ]

评分

参与人数 2三维币 +6 收起 理由
9619 + 5 解决问题的步骤。
自流井 + 1 应助

查看全部评分

 楼主| 发表于 2008-8-2 18:14:25 | 显示全部楼层 来自: 中国山东泰安
原帖由 厚积薄发 于 2008-8-2 09:50 发表 http://www.3dportal.cn/discuz/images/common/back.gif
( a# d; z2 c3 k. t& W, [( ?4 E4 q. ^1.序号22,FMA是同步马达吗?在图上怎么没看到.
2 [% g3 P: _- p* {! O. E2.序号2和序号15是截止阀,关死后,可否保压,如卸压(油缸下滑),问题在油缸,如保压,问题在控制部分,检查序号7(平衡阀)和序号4(减压阀).
+ x$ O( i  u& z, L
9 z% s7 ~! H5 n
有道理,去试试。5 R$ P* n3 q/ h1 Q7 C3 _1 u  i) g
图片只是原图的一部分,原图里可以看到另一支路上的同步马达22.
发表于 2008-8-6 22:05:50 | 显示全部楼层 来自: 中国山西临汾
用两个平衡阀,本人认为是为了保证系统的大流量。为什么设计者不用一个插装阀呢?
发表于 2008-8-6 22:10:15 | 显示全部楼层 来自: 中国山西临汾
既然换了平衡阀后还下落,估计是溢流阀的问题了,为什么不先换溢流阀而换油缸呢?
发表于 2008-9-8 18:01:18 | 显示全部楼层 来自: 中国四川德阳
你这个系统设计存在问题:5 W; G, Y& E( H' H( ~& ?( |/ {
首先活塞杆腔应该有安全阀,你们没有,这是基本的安全设计都没有。
1 c$ c) M+ @1 n0 @  b+ h2 ^5 W1 P考虑应用两个平衡阀,主要考虑液压元件没有哪么打的流量吗?所以并联两个使用。% D6 J: x: s# w5 h4 U" o
原因: 1)平衡阀的控制油口有节流阻尼孔,如果被污染,将会导致平衡阀无法自锁。
7 e. T/ H0 s7 ]; D6 n       2)油缸内泄,由于两个腔的面积比较大,有杆腔的压力高于无杆腔的压力,平衡阀被打开。
' C! _& [8 D7 _+ y       3)比例阀零点漂移。
发表于 2008-9-8 19:47:54 | 显示全部楼层 来自: 中国浙江温州
两个油缸串在一起,同时供液同升降,用截止阀关闭,任一油缸出问题,两个都会出乱子。是不是各用一个液控单向阀(锁)开启闭锁控制好些。
发表于 2008-9-8 20:24:24 | 显示全部楼层 来自: 中国河北唐山
为什么没有液压锁呢?将两个截止阀关闭试试液压缸是否内泄,然后在检查一下溢流阀是否泄压。我估计平衡阀问题不大。请指教。
发表回复
您需要登录后才可以回帖 登录 | 注册

本版积分规则


Licensed Copyright © 2016-2020 http://www.3dportal.cn/ All Rights Reserved 京 ICP备13008828号

小黑屋|手机版|Archiver|三维网 ( 京ICP备2023026364号-1 )

快速回复 返回顶部 返回列表