QQ登录

只需一步,快速开始

登录 | 注册 | 找回密码

三维网

 找回密码
 注册

QQ登录

只需一步,快速开始

展开

通知     

全站
10天前
查看: 1570|回复: 1
收起左侧

[已解决] 是否有《现代机械设备设计手册》

 关闭 [复制链接]
发表于 2008-8-7 12:12:32 | 显示全部楼层 |阅读模式 来自: 中国湖北武汉

马上注册,结识高手,享用更多资源,轻松玩转三维网社区。

您需要 登录 才可以下载或查看,没有帐号?注册

x
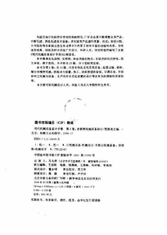
近日将上传《现代机械设备设计手册》系列,在本论坛搜索到已有本手册第一卷 《现代机械设备设计手册-第1卷 设计基础》(避免广告嫌疑暂不给出链接),除去本卷还有如下两卷:) s1 g% L8 E& m* X
《现代机械设备设计手册-第2卷 机电系统与控制》         1811页,pdf格式( F7 e5 U/ D1 g+ n4 b: z8 b5 u8 l
《现代机械设备设计手册-第3卷 非标准机械设备设计》  1972页,pdf格式$ k) h" F+ G6 k6 M6 {- _
因2、3卷文件合计93.5M,上传耗时耗力,为避免重复发帖占用资源也节省大家和自己的时间精力,在此请问一下论坛是否已有余下两卷?: x/ C0 n3 Z8 V2 q  L
+ y. K* M, X2 F4 Y
如暂无此资料或本帖两天内无回复,将于两天后上传此资料。敬请期待!
' N" m2 |. S3 N5 G" N2 o: b5 A
, F$ L; o) J5 X4 S% Y3 h现代机械设备设计手册》系列 机械工业出版社96年第一版,新华书店出版发行。
# A5 ?& a+ w3 p5 C# L% q; ]7 G给出第三卷部分截图,资料比截图要清晰得多
7 R6 _. r8 |+ P1 _: z3 V5 Z& m1 t4 G  Y1 v" {" \
[ 本帖最后由 华氏911 于 2008-8-7 17:51 编辑 ]

封面

封面
未命名2_nEO_IMG.jpg
未命名3_nEO_IMG.jpg
未命名4_nEO_IMG.jpg

目录

目录

目录

目录

目录

目录

目录

目录

目录

目录

目录

目录

目录

目录

目录

目录
发表于 2008-8-7 12:35:50 | 显示全部楼层 来自: 中国台湾
论坛早有现代机械设备设计手册(全三卷),网址如下:
. C' D* o2 U4 ]' A1 {# h. Ihttp://www.3dportal.cn/discuz/viewthread.php?tid=402019

评分

参与人数 1三维币 +3 收起 理由
华氏911 + 3 应助

查看全部评分

发表回复
您需要登录后才可以回帖 登录 | 注册

本版积分规则


Licensed Copyright © 2016-2020 http://www.3dportal.cn/ All Rights Reserved 京 ICP备13008828号

小黑屋|手机版|Archiver|三维网 ( 京ICP备2023026364号-1 )

快速回复 返回顶部 返回列表