QQ登录

只需一步,快速开始

登录 | 注册 | 找回密码

三维网

 找回密码
 注册

QQ登录

只需一步,快速开始

展开

通知     

查看: 2197|回复: 13
收起左侧

[求助] 图中的液动换向阀如何动作?

[复制链接]
发表于 2008-8-14 09:47:11 | 显示全部楼层 |阅读模式 来自: 中国江苏徐州

马上注册,结识高手,享用更多资源,轻松玩转三维网社区。

您需要 登录 才可以下载或查看,没有帐号?注册

x
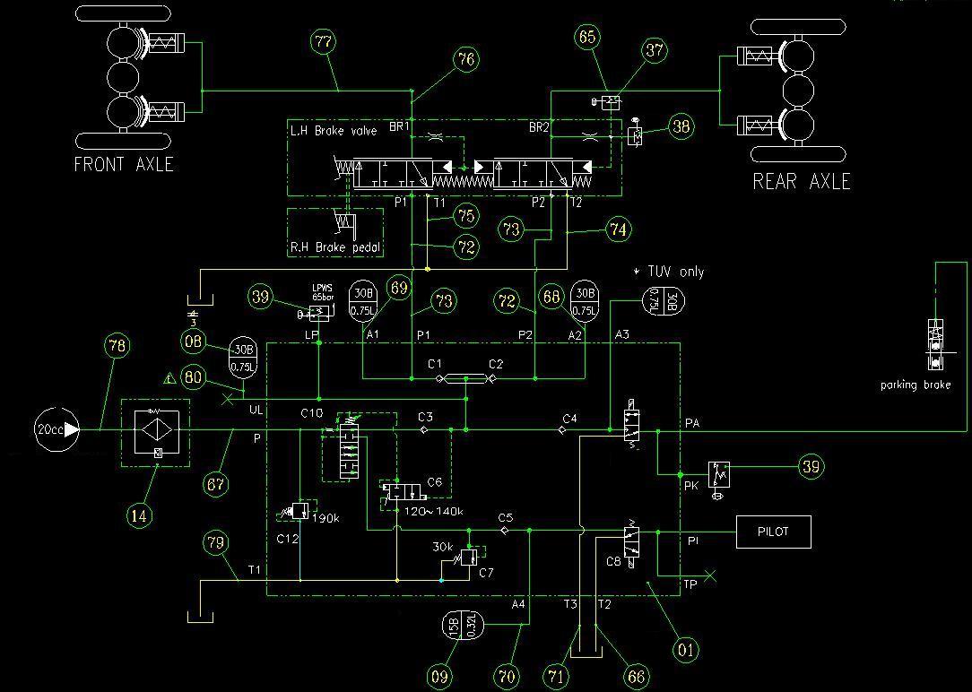
图中的二位三通和三位二通液动换向阀如何实现阀的换向的?
3.JPG
发表于 2008-8-15 00:13:19 | 显示全部楼层 来自: 中国江苏苏州
貌似后面随前面动作,前面制动后面就制动,前面松开后面就松开。什么地方的系统?
发表于 2008-8-15 09:00:20 | 显示全部楼层 来自: 中国江苏无锡
制动我感觉么没有那么大的延时!只不过有关类似于电气上的连锁在里面!前面制动后面必须制动!我感觉基本上可能是同时的!这个制动阀没有什么!
8 Z! P/ z2 W5 \- T( S1 b: I0 T$ Q关键是底下的两个阀一个好像是旁路节流,一个是溢流阀!他的设计目的我个人认为是补偿的作用保证进刹车换向阀的油液压力恒定且不受负载的影响!保证了刹车制动稳定性和可靠性!
 楼主| 发表于 2008-8-15 09:08:09 | 显示全部楼层 来自: 中国江苏徐州
我是初学者,这是别人给的图纸上的,系统也不大清楚,
发表于 2008-8-15 09:23:24 | 显示全部楼层 来自: 中国江苏无锡
楼上的朋友,只要你在三维每天好好的看不同的帖子你会很快的有所提高的! :handshake
 楼主| 发表于 2008-8-15 09:26:23 | 显示全部楼层 来自: 中国江苏徐州
以后多多关照,共同学习,
发表于 2008-8-15 10:23:12 | 显示全部楼层 来自: 中国山东济南
这个回路在工程机械行走系统用的较多# J# r: i2 s. w1 R8 z1 f
属于双回路行车制动系统' u7 |9 S" @' a1 q6 x
图中的元件名称描述有误. [# n) }, n6 p+ l# R
20080814_91483ce5498dadb12f8dET2DjpsuCSgn.jpg
6 M- g$ E  P, G/ t+ G# q/ [7 {工作过程大致如下:( t. p9 z$ T5 J$ E/ f: G
1)车子发动机启动,脚刹车处于右位,制动泵开始向前后桥蓄能器充液* S, @' o' K2 t$ ~. Z! I/ S
2)当充液压力逐渐升高至120bar时,压力超过上边的二位三通换向阀的弹簧设定压力,阀芯移至左位
2 q! g+ h* K- j) t! r3 O3)此时通往下边三位二通阀左边控制腔的压力油及消失,该阀在系统压力的作用下阀芯向左移动,使系统压力卸荷
& D" `1 ?+ z( P+ ?; @4 L! V" W! y; P) k" S( h6 ]7 T
所以这两个阀联合组成了一个先导安全阀的作用。
( E( A7 S) {0 h, c# L6 o5 H如有不对请指教。
 楼主| 发表于 2008-8-15 11:10:20 | 显示全部楼层 来自: 中国江苏徐州
您好,非常感谢你的解答,图中您圈出来的是描述错误的吗?还有什么错误,请您给指出来,好吗?万分感激!!
 楼主| 发表于 2008-8-15 11:20:20 | 显示全部楼层 来自: 中国江苏徐州
这个系统有点复杂,可不可以将图中的二位三通液动换向阀和三位二通换向阀改为卸荷溢流阀,并将卸荷溢流阀的压力设定在120bar,当达到120bar时泵就卸荷?
发表于 2008-8-15 15:27:54 | 显示全部楼层 来自: 中国山东济南
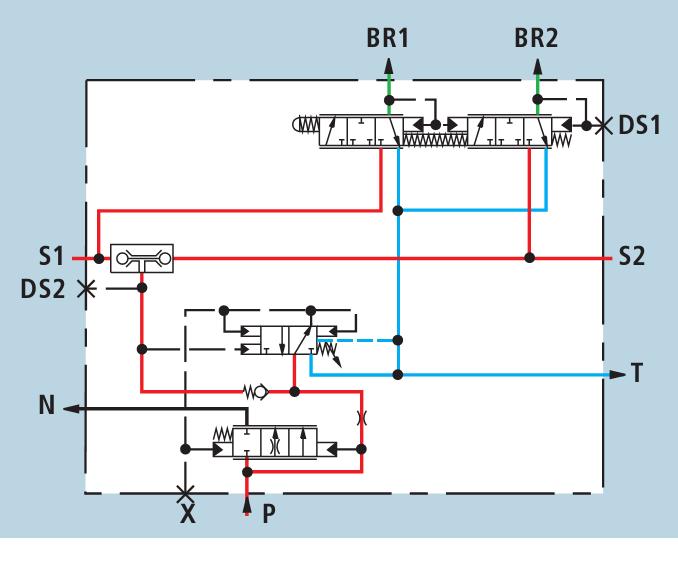
这个制动阀块,力士乐,Mico都有成熟的没必要改
5 j+ f- i2 b7 y& ~
. X$ `) Y% L* Q1 V2 D: P[ 本帖最后由 real312 于 2008-8-16 10:19 编辑 ]
001.JPG
 楼主| 发表于 2008-8-15 16:02:50 | 显示全部楼层 来自: 中国江苏徐州
嗯,多谢了,我发了机动阀的应用拿个帖子,你帮我看一下拿个机动阀如何动作的,谢谢你哦!
发表于 2008-8-15 16:11:17 | 显示全部楼层 来自: 中国北京
下面倒数第二个好像是对控制精度有作用,最下面的是高压泄荷。上面一对是延时联动换向阀。
 楼主| 发表于 2008-8-15 16:38:10 | 显示全部楼层 来自: 中国江苏徐州
嗯,好的,多谢解答,
发表于 2009-8-26 12:34:35 | 显示全部楼层 来自: 中国辽宁本溪
为便于分析,贴上两张该阀的彩图。
P1.JPG
P2.JPG
发表回复
您需要登录后才可以回帖 登录 | 注册

本版积分规则


Licensed Copyright © 2016-2020 http://www.3dportal.cn/ All Rights Reserved 京 ICP备13008828号

小黑屋|手机版|Archiver|三维网 ( 京ICP备2023026364号-1 )

快速回复 返回顶部 返回列表