QQ登录

只需一步,快速开始

登录 | 注册 | 找回密码

三维网

 找回密码
 注册

QQ登录

只需一步,快速开始

展开

通知     

查看: 2964|回复: 9
收起左侧

[讨论] 【为啥这个零件不能用分割】

[复制链接]
发表于 2008-9-4 16:07:19 | 显示全部楼层 |阅读模式 来自: 中国江苏苏州

马上注册,结识高手,享用更多资源,轻松玩转三维网社区。

您需要 登录 才可以下载或查看,没有帐号?注册

x
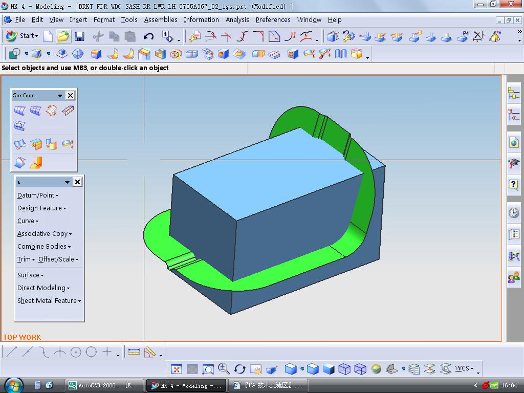
如图% ^+ v1 Q6 _7 X) e* _/ l
为什么无法使用分割命令对实体进行分割?& W6 O4 ]% I7 Q2 @' I* c
分割是会提示非歧义实体?! t* H3 c3 A$ C4 h* Q0 F
非歧义实体是什么意思?
. ?9 n0 Z6 s( }: v# q9 p该片体也无法加厚~~, I, }! ~9 _9 \0 ~& j

) n2 C( J9 b- s; o0 [& Z求教各位高手,谢谢你们了~
2s85.jpg

BRKT FDR WDO SASH RR LWR LH 5705A367_02_igs.rar

347.95 KB, 下载次数: 21

 楼主| 发表于 2008-9-4 16:09:11 | 显示全部楼层 来自: 中国江苏苏州
我的email是  zwbwj@163.com5 Q2 L$ x( H. s( z& W' _3 @
随时欢迎各位给予指导,谢谢~
发表于 2008-9-4 16:36:12 | 显示全部楼层 来自: 中国辽宁营口
很可能是片体有间隙,检查一下
 楼主| 发表于 2008-9-4 19:26:00 | 显示全部楼层 来自: 中国江苏苏州
高手赶紧帮帮我啊!@!!!!
发表于 2008-9-4 23:27:54 | 显示全部楼层 来自: 中国山东济南
用这种方式分割一般都会出问题,我猜想可能是UG内部对规则形状变为自由形状无法描述吧,1 R( ]; w* S% ~1 `( Q) d  V, H
ug的命名也是由某种语言编写的程序实现的,所提示的内容是做着添加的,不一定能描述你的实际情况$ A) L. T% e6 r1 |! n) d1 Z
一家之言哈
发表于 2008-9-5 02:04:55 | 显示全部楼层 来自: 中国广东韶关
老大。。你不要转IGS的文件上来嘛?IGS导进UG不是有很多烂面了吗???????我还是不下了
发表于 2008-9-5 06:39:09 | 显示全部楼层 来自: 中国山西朔州
你作的面存在破洞,你再修一下这个面吧。
 楼主| 发表于 2008-9-5 08:05:36 | 显示全部楼层 来自: 中国江苏苏州
我上传到本来就是prt文件翱瞻
发表于 2008-9-7 15:48:22 | 显示全部楼层 来自: 中国广东东莞
如果检查曲面没有问题的话,只要曲面有足够大(曲面的边缘大过实体)就应该是可以割开的
发表于 2008-9-8 07:19:38 | 显示全部楼层 来自: 中国广东潮州
片体无法加厚就是你的片体做得不好,比如间隙大于公差等.
发表回复
您需要登录后才可以回帖 登录 | 注册

本版积分规则


Licensed Copyright © 2016-2020 http://www.3dportal.cn/ All Rights Reserved 京 ICP备13008828号

小黑屋|手机版|Archiver|三维网 ( 京ICP备2023026364号-1 )

快速回复 返回顶部 返回列表