QQ登录

只需一步,快速开始

登录 | 注册 | 找回密码

三维网

 找回密码
 注册

QQ登录

只需一步,快速开始

展开

通知     

查看: 3913|回复: 10
收起左侧

[推荐] CAM颠峰对决Mcam UG CAXA Cim

[复制链接]
发表于 2008-9-4 22:30:51 | 显示全部楼层 |阅读模式 来自: 中国辽宁朝阳

马上注册,结识高手,享用更多资源,轻松玩转三维网社区。

您需要 登录 才可以下载或查看,没有帐号?注册

x
CAM颠峰对决Mcam UG CAXA Cim
' O# L* R% H  U- {$ ~2 ?在我们工作和学习中,每个人都有自己钟爱的CAM软件,以下图片并不能代表每种软件的真正水平,甚至这些图片只是初学者的作品,' t1 v( {9 b. l/ s! |
通过抛砖引玉的方式,通过大家对自己软件倾情推介,让网友对每种软件有更深刻的了解9 t5 R9 q! @9 P4 @3 k
我坚持 每种软件都很强大
9 K# U4 G5 s/ o3 F
9 X; v/ y& m- [5 C, L" W1 C[ 本帖最后由 CHENHAILAN 于 2008-9-6 19:02 编辑 ]

caxa 模型

caxa 模型

caxa刀路

caxa刀路

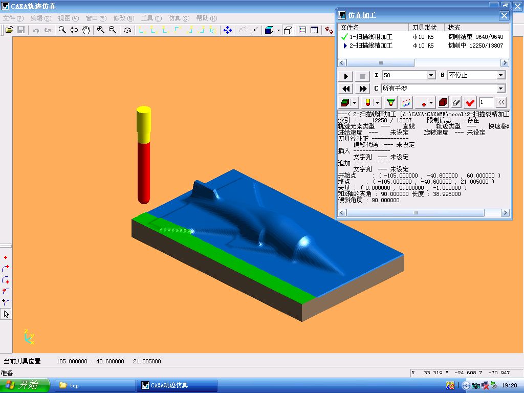
caxa仿真

caxa仿真

cimatron模型

cimatron模型

cimatron刀路

cimatron刀路

cimatron仿真

cimatron仿真

mc模型

mc模型

mc刀路

mc刀路

mc仿真

mc仿真

ug模型

ug模型

ug刀路

ug刀路

ug仿真

ug仿真
发表于 2008-9-4 22:59:00 | 显示全部楼层 来自: 中国江苏苏州
LZ想说明什么呢~~~~~~~
发表于 2008-9-5 01:21:07 | 显示全部楼层 来自: 中国广东惠州
每个软件都有自己的有点!!不好说那个好那个不好!!
发表于 2008-9-5 01:33:11 | 显示全部楼层 来自: 中国广东韶关
就是嘛。。。你意思是晒一下你都懂这些软件。。对吗?
发表于 2008-9-6 12:45:45 | 显示全部楼层 来自: 中国贵州遵义
从楼主的图片来看, caxa的加工和ug加工是最好的, 是吗?
发表于 2008-9-6 13:11:48 | 显示全部楼层 来自: 中国广东深圳
想说明你什么都会点但不精
发表于 2008-9-6 13:28:03 | 显示全部楼层 来自: 中国广东佛山
按作者标题“CAM颠峰对决Mcam UG CAXA Cim”本意应是masterCAM最高
发表于 2008-9-6 16:25:45 | 显示全部楼层 来自: 中国台湾
應該是哪個軟件加工後的飛機比較輕量化
发表于 2008-9-6 16:47:38 | 显示全部楼层 来自: 中国江苏扬州
不知道楼主的最后答案到底是什么
发表于 2008-9-6 17:30:47 | 显示全部楼层 来自: 中国广东深圳
把别的软件搞得提刀是个专利
发表于 2014-3-4 21:23:49 | 显示全部楼层 来自: 中国台湾
很難評分 因該要比較優缺點

评分

参与人数 1三维币 -2 收起 理由
路过不买 -2 与版规不符,请认真学习版规。

查看全部评分

发表回复
您需要登录后才可以回帖 登录 | 注册

本版积分规则

Licensed Copyright © 2016-2020 http://www.3dportal.cn/ All Rights Reserved 京 ICP备13008828号

小黑屋|手机版|Archiver|三维网 ( 京ICP备2023026364号-1 )

快速回复 返回顶部 返回列表