QQ登录

只需一步,快速开始

登录 | 注册 | 找回密码

三维网

 找回密码
 注册

QQ登录

只需一步,快速开始

展开

通知     

查看: 1263|回复: 0
收起左侧

[风能] 风力发电制造技术(中国)风电前辈--吴运东的文章

[复制链接]
发表于 2008-9-14 17:51:10 | 显示全部楼层 |阅读模式 来自: 中国重庆

马上注册,结识高手,享用更多资源,轻松玩转三维网社区。

您需要 登录 才可以下载或查看,没有帐号?注册

x
风力发电制造技术(中国)风电前辈--吴运东的文章+ Q5 v; i: N: G6 n$ k
+ I: X4 _) r/ Q( c& {( T( p
[ 本帖最后由 wsg168888 于 2008-9-15 10:46 编辑 ]
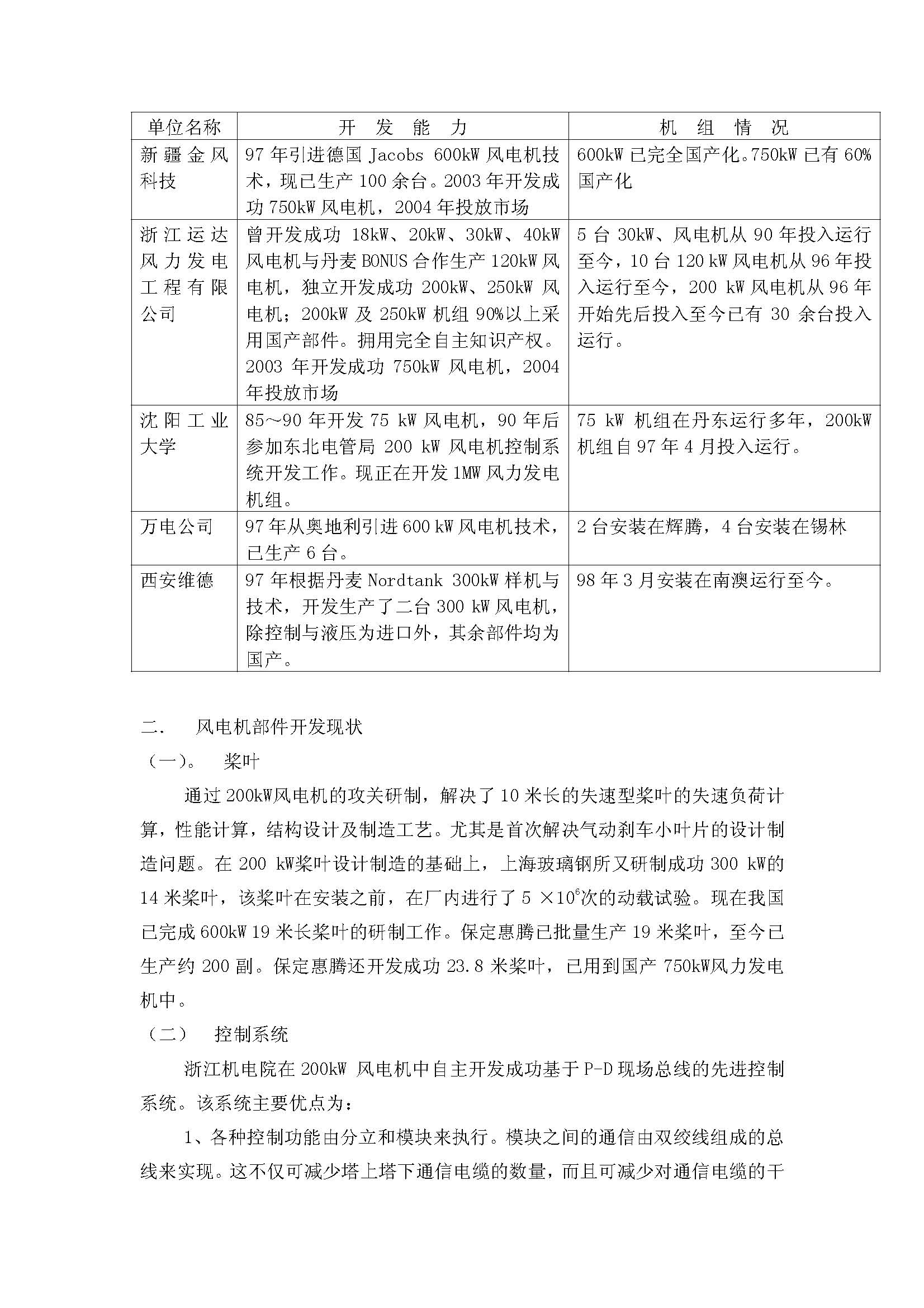
风力发电制造技术(中国)风电前辈--吴运东的文章.jpg
风力发电制造技术(中国)风电前辈--吴运东的文章-2.jpg
风力发电制造技术(中国)风电前辈--吴运东的文章-3.jpg
风力发电制造技术(中国)风电前辈--吴运东的文章-4.jpg

风力发电制造技术(中国)风电前辈--吴运东的文章.pdf

253.36 KB, 下载次数: 16

发表回复
您需要登录后才可以回帖 登录 | 注册

本版积分规则


Licensed Copyright © 2016-2020 http://www.3dportal.cn/ All Rights Reserved 京 ICP备13008828号

小黑屋|手机版|Archiver|三维网 ( 京ICP备2023026364号-1 )

快速回复 返回顶部 返回列表