QQ登录

只需一步,快速开始

登录 | 注册 | 找回密码

三维网

 找回密码
 注册

QQ登录

只需一步,快速开始

展开

通知     

查看: 1614|回复: 2
收起左侧

[求助] 求教一个一气路,主要是三联件的。

[复制链接]
发表于 2008-10-9 16:19:41 | 显示全部楼层 |阅读模式 来自: 中国江苏南通

马上注册,结识高手,享用更多资源,轻松玩转三维网社区。

您需要 登录 才可以下载或查看,没有帐号?注册

x
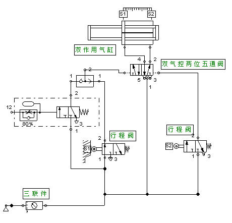
这个气路的功能是:双作用气缸来回振动,但是振动一定时间之后停止,所以用了梭阀和延时阀来做或逻辑和延时。
+ d! f" A2 n& }  I! q使用的FluidSim仿真,现在的问题是:
) `- E% ]7 M0 m& l4 w1、如果延时阀的输入(图中标号12)与三联件的右端相连,则延时阀门起不到延时作用(气缸一直来回振动),原因估计是排气的时候,延时阀的气室与参与了排气,气室积累的气体排完了。
$ I, G: K4 ?0 `2、于是改进了一下,标号12和三联件右侧加入了单向阀,这是可以起到延时的作用。但是问题是,延时阀气体无法排出了,因为系统需要再次启动,此时气室充满了气,延时阀起不到延时作用。/ _# H& O4 i+ f4 h: y7 Q" }8 @
3、再改变,把标号12和三联件左侧,也就是气源相连,情况和第二种差不多。仍然无法解决重新启动气室充满气的问题。7 \& j2 l' d5 ], Z5 B
对于1的情况,我觉得,三联件右侧尽管气路参与了排气,但是我觉得气室内的气体没有那么快排完,所以我觉得仿真和实际情况应该有所不同(我没有做实际的气路连接)
8 U$ M6 L$ p2 M# E* Z# V7 ]/ Z) K
% `/ {& a# R, T# B' S8 H) u或者请版面上推荐一个合适的方式。
0 D- m9 q1 G; O0 [附件一个是原理图的抓图,另外一个rar格式的是FluidSim仿真用的.ct文件。
Snap1.jpg

123.rar

7.02 KB, 下载次数: 10

发表于 2011-5-5 15:53:24 | 显示全部楼层 来自: 中国四川自贡
我觉得你所犯的是逻辑漏洞。
发表于 2011-5-5 15:57:58 | 显示全部楼层 来自: 中国四川自贡
你第2条说的“系统需要再次启动”,应该是人为或是自动控制实现的吧?而你没有给这个控制设置控制阀。
发表回复
您需要登录后才可以回帖 登录 | 注册

本版积分规则


Licensed Copyright © 2016-2020 http://www.3dportal.cn/ All Rights Reserved 京 ICP备13008828号

小黑屋|手机版|Archiver|三维网 ( 京ICP备2023026364号-1 )

快速回复 返回顶部 返回列表