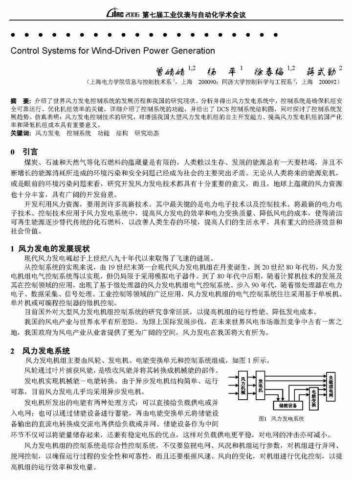
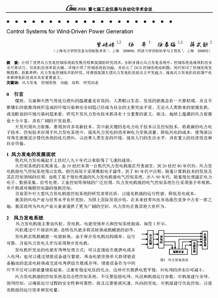
QQ登录

只需一步,快速开始

登录 | 注册 | 找回密码

三维网

 找回密码
 注册

QQ登录

只需一步,快速开始

展开

通知     

查看: 1553|回复: 1
收起左侧

[风能] 风力发电控制系统综述

[复制链接]
发表于 2008-10-16 10:26:47 | 显示全部楼层 |阅读模式 来自: 中国上海

马上注册,结识高手,享用更多资源,轻松玩转三维网社区。

您需要 登录 才可以下载或查看,没有帐号?注册

x
风力发电控制系统综述# ?) ]/ }! |& }+ i' K8 H" x
! Q! ]7 |4 B4 F% H' T! U
22.jpg
: F# Z  z$ [" u! e( r% M4 B( }9 m; ~( o1 l7 a8 _0 y
风力发电控制系统综述.pdf (239.08 KB, 下载次数: 24)
发表于 2008-10-16 11:43:08 | 显示全部楼层 来自: 中国湖南株洲
截图简介:
0 @- V4 h5 f0 T# e$ P2 P' e  C; Z/ w# |) g5 m# F9 Q0 R
1.jpg

评分

参与人数 1三维币 +2 收起 理由
新洁电子 + 2 补充说明!

查看全部评分

发表回复
您需要登录后才可以回帖 登录 | 注册

本版积分规则


Licensed Copyright © 2016-2020 http://www.3dportal.cn/ All Rights Reserved 京 ICP备13008828号

小黑屋|手机版|Archiver|三维网 ( 京ICP备2023026364号-1 )

快速回复 返回顶部 返回列表