QQ登录

只需一步,快速开始

登录 | 注册 | 找回密码

三维网

 找回密码
 注册

QQ登录

只需一步,快速开始

展开

通知     

查看: 4004|回复: 11
收起左侧

[已解决] 大家看一下这个垂直度的公差带怎么理解

 关闭 [复制链接]
发表于 2008-11-21 12:28:43 | 显示全部楼层 |阅读模式 来自: 中国上海

马上注册,结识高手,享用更多资源,轻松玩转三维网社区。

您需要 登录 才可以下载或查看,没有帐号?注册

x
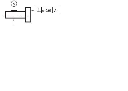
如果像图一那样基准是平面,测量面是圆柱垂直度标注可以理解为被测轴线在公差为t的圆柱内,那么像图二那样基准是圆柱,测量面是平面前标注直径符号,那样的公差带怎么理解

图一

图一

图二

图二
发表于 2008-11-21 12:37:08 | 显示全部楼层 来自: 中国上海
图2的标注是错误的,不应该有φ。面对基准线的垂直度公差,公差带为间距等于公差值且垂直于基准轴线的两平行平面缩限定的区域。对于图中所注,就是实际平面应位于间距等于0.01的两平行平面之间,这两个平行平面垂直于基准轴线。
) ]; H) `/ G. W: R( d& A6 b+ G6 N! E2 Q. X, ?
又:图2的基准是该圆柱的轴线,而非圆柱。
 楼主| 发表于 2008-11-21 12:44:38 | 显示全部楼层 来自: 中国上海
我看到很多德国的图纸都有这种标法,难道德国标准和我们国家的标准不一样?
发表于 2008-11-21 12:47:13 | 显示全部楼层 来自: 中国四川绵阳
标准每个国家的多少有些差异的,不知道楼主的图纸是哪里出的!!!!!!!
 楼主| 发表于 2008-11-21 12:54:39 | 显示全部楼层 来自: 中国上海
德国的图纸,可能德国的标法的意思和我们国标的图一是一样的
发表于 2008-11-21 16:26:27 | 显示全部楼层 来自: 中国陕西宝鸡
图2 根据GB的标准是讲不通的。+ f, H! K' |, R* D/ N
根据图2所要表达的意思,公差带形状应该是两平行平面之间的区域,用直径符号不合适。
发表于 2008-11-21 16:35:59 | 显示全部楼层 来自: 中国山西太原
1  圆柱的轴线与基准平面A的垂直度误差在以理想轴线为轴直径为φ0.01mm的圆柱面以内。* v) m4 W; p+ c4 x  ^- c( P
2  被测平面与圆柱轴线的垂直度误差,在平行于理想平面距离为0.01mm的二平行平面内。这里不应该带“φ”。
发表于 2008-11-21 17:45:09 | 显示全部楼层 来自: 中国陕西西安
图二可能是笔误。我们加工德国设计的设备基本上和GB标注一致!
发表于 2008-11-21 22:02:51 | 显示全部楼层 来自: 中国上海
德国的形位公差标准,和中国的一样,都是采用国际标准的:2 g, `3 X: R( [+ Z& m
ISO1101-2004产品几何量技术规范(GPS) 几何公差 形状、方位、位置和跳动公差
3 ?5 J# g& Q0 V/ ~) G! w% h3 k' w你再仔细看看德国图纸。+ }! y+ r: y- R; x# _
1楼的图片不是图纸里的吧?
发表于 2008-11-22 08:16:21 | 显示全部楼层 来自: 中国天津

手册

楼主可以查一下设计手册,上边有准确地解释,第二张图的标注是不是不要理解成垂直度
发表于 2008-11-22 10:28:36 | 显示全部楼层 来自: 中国广东深圳
很显然是图纸标柱问题
发表于 2008-11-23 01:25:35 | 显示全部楼层 来自: 中国山东烟台
我觉得图2应该理解为
( o2 A6 v; ]+ y$ M端面跳动
发表回复
您需要登录后才可以回帖 登录 | 注册

本版积分规则

Licensed Copyright © 2016-2020 http://www.3dportal.cn/ All Rights Reserved 京 ICP备13008828号

小黑屋|手机版|Archiver|三维网 ( 京ICP备2023026364号-1 )

快速回复 返回顶部 返回列表