QQ登录

只需一步,快速开始

登录 | 注册 | 找回密码

三维网

 找回密码
 注册

QQ登录

只需一步,快速开始

展开

通知     

查看: 1976|回复: 13
收起左侧

[已答复] 请高手帮忙看看

[复制链接]
发表于 2008-11-28 21:46:23 | 显示全部楼层 |阅读模式 来自: 中国广东佛山

马上注册,结识高手,享用更多资源,轻松玩转三维网社区。

您需要 登录 才可以下载或查看,没有帐号?注册

x
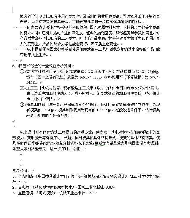
我是个新手!因为公司有改进的要求,在书上看了些锻造的资料,写了篇论文,打算交上去了!但心理没有底!请高手们帮我看看!给点意见! 1.JPG 0 ]: a/ [4 V6 u+ t/ s9 ~1 N% p
, o) o- q7 c1 V+ G: o4 P" k
[ 本帖最后由 gafen 于 2008-11-28 21:52 编辑 ]

关于阀体采用闭塞式锻造的可行性.rar

169.54 KB, 下载次数: 8

 楼主| 发表于 2008-11-29 13:20:59 | 显示全部楼层 来自: 中国广东佛山
怎么只有人查看却没有人给予意见的呀!急!!!
发表于 2008-11-29 16:08:11 | 显示全部楼层 来自: 中国陕西西安
需要下载才能看清,你给高手的方便吧!
发表于 2008-11-29 16:12:47 | 显示全部楼层 来自: 中国江苏苏州
还是不错的,交上去,只有实践才是检验真理的唯一标准。
发表于 2008-11-30 13:23:09 | 显示全部楼层 来自: 中国江苏苏州
請你分圖放大貼出來,
. t3 J7 K. T- ^0 u我不想幫你審視還要損失流量。

评分

参与人数 1三维币 +2 收起 理由
userkypdy + 2 积极交流

查看全部评分

 楼主| 发表于 2008-11-30 13:52:59 | 显示全部楼层 来自: 中国广东佛山

不好意思!

请大家帮帮忙!
* j2 P4 u. }+ D; Y( o
( Q- Y4 \6 w+ H& K0 J 1.JPG 2.JPG 3.JPG
发表于 2008-11-30 23:29:31 | 显示全部楼层 来自: 中国江苏苏州
1. 公司要的是提案改善有效明確的,不要論文打高炮!
( N: [* M0 \' d' i" @* F) c2. 改善案要明確方向 --> 改善單位、事項、料號及目標值,
9 I( r2 m) n3 X4 j3 ~" o: C, }- ]; L; w3. 針對要改善的現況問題(改成閉模鍛造)作展開要因魚骨圖分析,
0 U7 \* A- f! v( s2 Z/ o4. 從要因魚骨圖分析資料中對應出改善對策及現有資源下的可行方法!% A: @" T6 q4 i% i2 _! U3 ?2 p
5. 將方法展開出 --> 日程表/責任人/所需設備/物料/人力
6 x5 Q& N7 W! M6. 將改善後(目標值)的效益量化為金錢單位,並估出回收改善費用的日期好爭取主管同意!
1 }- U) Z2 D2 A0 X$ a7 J' f( [. M- O4 f. |
請放棄學校學術論文模式,  i" q9 }/ q1 q3 x9 N) x
用你是老板在花自己錢的心態,

评分

参与人数 1三维币 +3 收起 理由
jiang.jh + 3 应助

查看全部评分

发表于 2008-12-1 13:46:11 | 显示全部楼层 来自: 中国天津
原帖由 s_y_y1 于 2008-11-30 23:29 发表 http://www.3dportal.cn/discuz/images/common/back.gif% w$ P* h4 P, U8 A% |5 q
1. 公司要的是提案改善有效明確的,不要論文打高炮!
. D! l+ y* J) g* I2. 改善案要明確方向 --> 改善單位、事項、料號及目標值,
; s. C7 a# s, L, J" T  b3. 針對要改善的現況問題(改成閉模鍛造)作展開要因魚骨圖分析,
- K# t) H! ^0 f5 j1 }1 u6 [* b4. 從要因魚骨圖分析資料中對應出改 ...

1 w/ _4 ]7 K& Y4 j) G# N( z9 N' k意见很中肯,但是作为论文该有的形式还是有必要的啊。
9 ^, H( r6 i5 p2 `+ ]  l而且估计楼主公司是要求每人都写,那有那么多有价值的东西。  D# d1 N/ ^1 R! {! o: I( m
可见楼主公司领导也有不实之嫌。

评分

参与人数 1三维币 +2 收起 理由
userkypdy + 2 积极交流

查看全部评分

 楼主| 发表于 2008-12-1 14:17:08 | 显示全部楼层 来自: 中国广东佛山
谢谢这么多位给意见,得益非浅!
发表于 2008-12-1 15:01:09 | 显示全部楼层 来自: LAN
年終了,公司常常搞濺招要大家必須提案改善!
9 p1 V$ W5 ^5 n% q4 r1 N有的人視為苦事而避之,有的人交差了事敷演敷演,+ T; O: g$ X4 y% x1 F8 q
只有極少數人將此視為機會展現才能(眾人皆避你獨上),9 i3 @$ V7 v. n
主管也知道能用的提案極少,但卻能拿來考核員工!
5 ?* l3 L! d1 R0 ]3 F4 d2 E  e% N就算是能用的提案,主管或老板也會再三挑剔,
. W" x/ w( N! [9 U: c6 P1 z其目地不是擔心技術問題!是要看看你的思路清楚及條理,
- K6 A  F6 \# B& g' ~當你能展現正確思路及方法時,那怕提案中未考量的問題,
$ r1 ?- a/ C) d8 b屆時你也能用正確思路及方法解決,
& f" D3 `- s* m# E- y& ~7 u樓主當你想通這些因果,你將是耀眼的新手。

评分

参与人数 1三维币 +2 收起 理由
userkypdy + 2 积极交流

查看全部评分

 楼主| 发表于 2008-12-13 11:59:13 | 显示全部楼层 来自: 中国广东佛山
怎么没有高手来支招了呀?
发表于 2008-12-13 13:48:50 | 显示全部楼层 来自: 中国湖北孝感
还是不错的,交上去,实际做的话再说
发表于 2008-12-13 13:56:54 | 显示全部楼层 来自: 中国北京
原帖由 zsy262519 于 2008-12-13 13:48 发表 http://www.3dportal.cn/discuz/images/common/back.gif
1 E8 `7 {5 \: D& ^: X+ A还是不错的,交上去,实际做的话再说

, q" x) C! E" `3 j
9 `% y" B5 e: K+ h: I参照你公司往年的资料调整格式及语气,只要内容是确实可行的就没问题9 p: |7 F; W' G0 ^# H8 r

8 ~2 O8 F/ a. T  _8 k6 e6 @交上去
发表于 2008-12-13 14:38:36 | 显示全部楼层 来自: 中国北京
1、没有给出改造需要的资金成本;" L" z" I" ^5 t6 ]1 D5 I/ t
2、没有给出改造需要的时间;
3 N5 Y# x+ ]1 V( u4 D0 z' u: ~3、没有给出改造需要的人力资源分析;9 L! W/ Y. U  v3 _
4、如果再上一个台阶,还需要对该改造项目做出“盈亏平衡点”分析;
6 c+ @$ ~, ]$ p/ T5、最重要的一点:技术可行性分析。你的几个方案我看了,请问你自己倾向于哪一个?为什么?你应该从技术可行性/经济性等几个方面综合分析。根据你的实践经验做出判断。
2 R) @! M8 ~; ]3 j" V3 ^) Y个人意见供参考

评分

参与人数 1三维币 +2 收起 理由
userkypdy + 2 积极交流

查看全部评分

发表回复
您需要登录后才可以回帖 登录 | 注册

本版积分规则

Licensed Copyright © 2016-2020 http://www.3dportal.cn/ All Rights Reserved 京 ICP备13008828号

小黑屋|手机版|Archiver|三维网 ( 京ICP备2023026364号-1 )

快速回复 返回顶部 返回列表