QQ登录

只需一步,快速开始

登录 | 注册 | 找回密码

三维网

 找回密码
 注册

QQ登录

只需一步,快速开始

展开

通知     

查看: 1498|回复: 1
收起左侧

[已答复] 有关压力管道的型式试验

[复制链接]
发表于 2008-12-8 10:06:36 | 显示全部楼层 |阅读模式 来自: 中国河南平顶山

马上注册,结识高手,享用更多资源,轻松玩转三维网社区。

您需要 登录 才可以下载或查看,没有帐号?注册

x
我们公司最近在申请压力管道元件的制造许可证,申请的项目是无缝钢管工厂预制弯管,请问无缝钢管工厂预制弯管要不要做型式试验?: M, G7 T' w( \& [/ L" ^
8 N% k  L! z& J) [# R" t6 ]2 z
[ 本帖最后由 zzpxp 于 2009-9-24 08:34 编辑 ]
发表于 2008-12-31 09:40:25 | 显示全部楼层 来自: 中国江苏南京
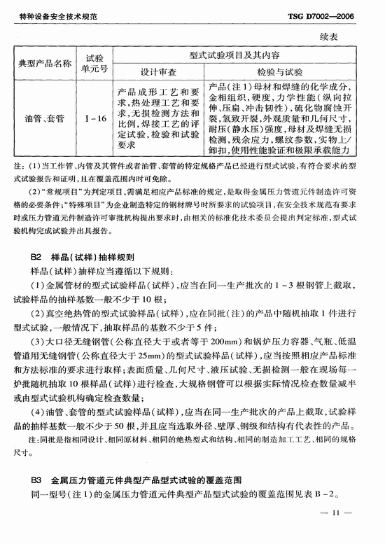
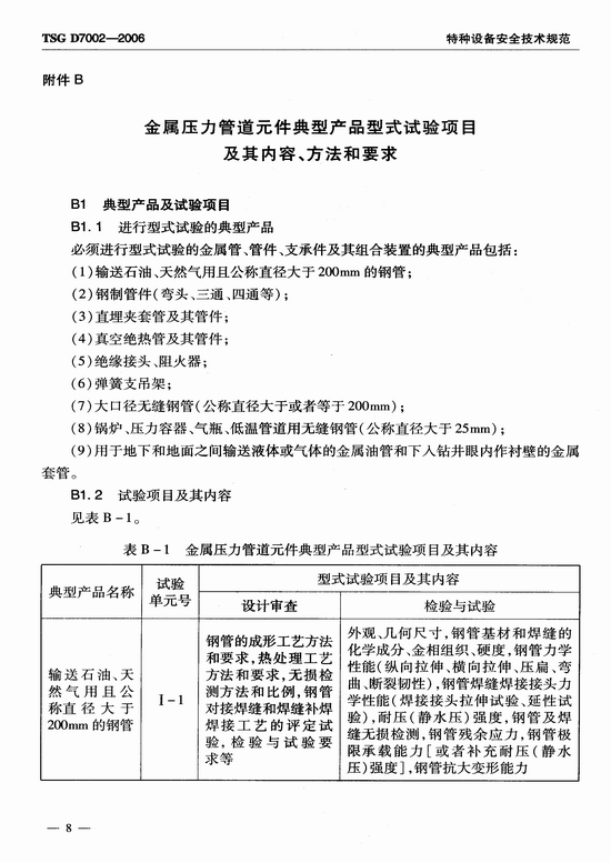
你看一下压力管道元件型式试验规则吧,上面有具体的规定
8.gif
9.gif
10.gif
11.gif

评分

参与人数 1三维币 +5 收起 理由
zzpxp + 5 应助

查看全部评分

发表回复
您需要登录后才可以回帖 登录 | 注册

本版积分规则


Licensed Copyright © 2016-2020 http://www.3dportal.cn/ All Rights Reserved 京 ICP备13008828号

小黑屋|手机版|Archiver|三维网 ( 京ICP备2023026364号-1 )

快速回复 返回顶部 返回列表