QQ登录

只需一步,快速开始

登录 | 注册 | 找回密码

三维网

 找回密码
 注册

QQ登录

只需一步,快速开始

展开

通知     

全站
7天前
查看: 1543|回复: 6
收起左侧

[求助] 为什么看不到阵列的特征

[复制链接]
发表于 2008-12-15 13:56:39 | 显示全部楼层 |阅读模式 来自: 中国四川成都

马上注册,结识高手,享用更多资源,轻松玩转三维网社区。

您需要 登录 才可以下载或查看,没有帐号?注册

x
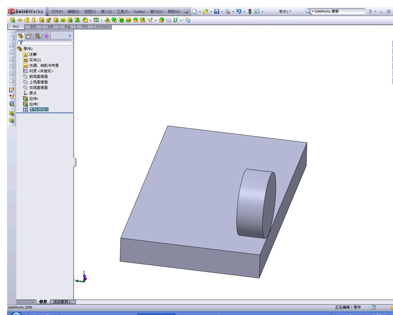
请高手和知道的朋友帮助一下,请问为什么我阵列的特征不出来呢,在预览的时候能看到特征被阵列,但确定后却没有阵列的东西,但换成实体阵列却可以阵列出来,我搞不懂是哪里出来问题,请各位帮帮忙,谢谢 + ?6 y/ ?+ S4 j1 ?3 [% X' `
0.jpg 1.jpg 2.jpg
发表于 2008-12-15 13:58:02 | 显示全部楼层 来自: 中国山东青岛
阵列很多情况有时候搞不清楚,期待高手给予解答。
发表于 2008-12-15 14:10:29 | 显示全部楼层 来自: 中国浙江舟山
我看到好像楼主这个是多实体(2个实体的)如你要阵列,可以选择实体
1.png
 楼主| 发表于 2008-12-15 14:37:07 | 显示全部楼层 来自: 中国四川成都

回复 3# zhoushan403 的帖子

多谢,经你提醒,我估计是这个问题,那个圆柱和下面的底板是相切的,所以会出现这个问题吧
发表于 2008-12-15 15:05:45 | 显示全部楼层 来自: 中国浙江舟山
可以了就好
发表于 2008-12-15 15:47:49 | 显示全部楼层 来自: 中国广东佛山
最主要是相切的,相切的话是很没法阵列特征的.
头像被屏蔽
发表于 2008-12-15 17:49:29 | 显示全部楼层 来自: 中国辽宁营口
提示: 作者被禁止或删除 内容自动屏蔽
发表回复
您需要登录后才可以回帖 登录 | 注册

本版积分规则

Licensed Copyright © 2016-2020 http://www.3dportal.cn/ All Rights Reserved 京 ICP备13008828号

小黑屋|手机版|Archiver|三维网 ( 京ICP备2023026364号-1 )

快速回复 返回顶部 返回列表