QQ登录

只需一步,快速开始

登录 | 注册 | 找回密码

三维网

 找回密码
 注册

QQ登录

只需一步,快速开始

展开

通知     

查看: 1941|回复: 4
收起左侧

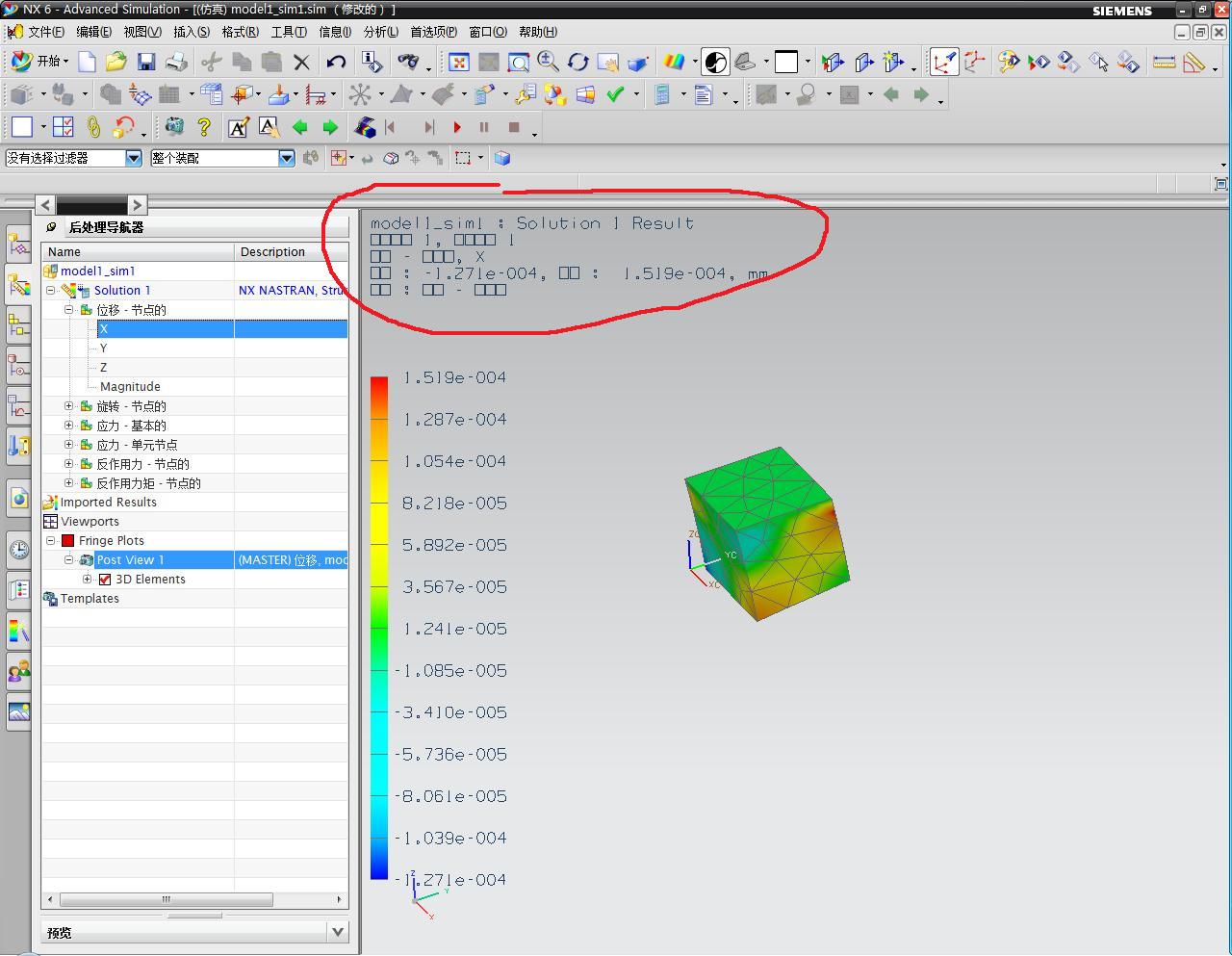
[已解决] nastran6.0分析结果上面是乱码?

[复制链接]
发表于 2009-1-5 20:20:50 | 显示全部楼层 |阅读模式 来自: 中国山东淄博

马上注册,结识高手,享用更多资源,轻松玩转三维网社区。

您需要 登录 才可以下载或查看,没有帐号?注册

x
无标题.jpg
# H9 E6 f5 m0 @# Y8 G* _3 n0 E# i$ W: H) O

/ h1 K/ H& k3 `7 I+ _刚装了6.0 试了下能用,这里显示的怎么是乱码?  谁知道怎么解决哦
发表于 2009-1-15 17:04:04 | 显示全部楼层 来自: 中国山东济宁
用英文版就好了!
发表于 2009-1-16 14:53:07 | 显示全部楼层 来自: 中国江苏镇江

到用户默认设置中修改字体

把西文字体改为“chinesef”中文字体即可。

评分

参与人数 1三维币 +3 收起 理由
阿帕奇 + 3

查看全部评分

发表于 2009-3-24 08:31:11 | 显示全部楼层 来自: 中国吉林长春
很有帮助
发表于 2009-5-7 16:34:53 | 显示全部楼层 来自: 中国浙江宁波
万分感谢啊。
发表回复
您需要登录后才可以回帖 登录 | 注册

本版积分规则


Licensed Copyright © 2016-2020 http://www.3dportal.cn/ All Rights Reserved 京 ICP备13008828号

小黑屋|手机版|Archiver|三维网 ( 京ICP备2023026364号-1 )

快速回复 返回顶部 返回列表