QQ登录

只需一步,快速开始

登录 | 注册 | 找回密码

三维网

 找回密码
 注册

QQ登录

只需一步,快速开始

展开

通知     

全站
9天前
查看: 3552|回复: 11
收起左侧

[分享] 制造业公司整体作业主流程图

[复制链接]
发表于 2009-1-12 16:51:34 | 显示全部楼层 |阅读模式 来自: 中国重庆

马上注册,结识高手,享用更多资源,轻松玩转三维网社区。

您需要 登录 才可以下载或查看,没有帐号?注册

x
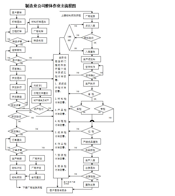
制造业公司整体作业主流程图,简单易懂。
整体流程图.JPG

评分

参与人数 1三维币 +3 收起 理由
Paul_peng + 3 鼓励发帖

查看全部评分

发表于 2009-1-12 19:56:39 | 显示全部楼层 来自: 中国上海
能否把所有流程分享出来?
发表于 2009-1-13 08:00:03 | 显示全部楼层 来自: 中国江苏苏州
谢谢楼主的分享
发表于 2009-1-13 08:08:48 | 显示全部楼层 来自: 中国辽宁沈阳
谢谢分享  下来收藏了  呵呵~~
发表于 2009-1-13 09:08:09 | 显示全部楼层 来自: 中国湖北武汉
感觉像日企的流程啊
发表于 2010-4-30 16:30:27 | 显示全部楼层 来自: 中国浙江温州
参考借鉴。谢谢楼主的无私奉献!
发表于 2010-5-19 15:11:36 | 显示全部楼层 来自: 中国广东梅州
很不错呀,真的
发表于 2010-5-21 15:28:37 | 显示全部楼层 来自: 中国山东济南
5# j.chen404 真有眼光,同感。
发表于 2010-5-21 16:38:26 | 显示全部楼层 来自: 中国浙江宁波
谢谢分享,多些人像楼主一样多好
发表于 2010-5-24 11:01:27 | 显示全部楼层 来自: 中国江苏常州
感谢无私分享!
发表于 2010-7-30 07:35:51 | 显示全部楼层 来自: 中国辽宁大连
还不错学习借鉴一下,多谢!
发表于 2011-1-8 15:19:47 | 显示全部楼层 来自: 中国江苏扬州
谢谢楼主。。(~ o ~)~zZ
发表回复
您需要登录后才可以回帖 登录 | 注册

本版积分规则


Licensed Copyright © 2016-2020 http://www.3dportal.cn/ All Rights Reserved 京 ICP备13008828号

小黑屋|手机版|Archiver|三维网 ( 京ICP备2023026364号-1 )

快速回复 返回顶部 返回列表