QQ登录

只需一步,快速开始

登录 | 注册 | 找回密码

三维网

 找回密码
 注册

QQ登录

只需一步,快速开始

展开

通知     

全站
4天前
查看: 3720|回复: 8
收起左侧

[求助] 钢材中什么元素影响磁性?热处理得到的什么成份对磁性的影响较大?

[复制链接]
发表于 2009-1-30 08:36:40 | 显示全部楼层 |阅读模式 来自: 中国江苏徐州

马上注册,结识高手,享用更多资源,轻松玩转三维网社区。

您需要 登录 才可以下载或查看,没有帐号?注册

x
钢材中什么元素影响磁性?热处理得到的什么成份对磁性的影响较大?6 w" _) {% e, X" y7 d) ?8 }& ^1 G
我们用作驱动盘的GCr15为什么每次导磁性能差别都很大?- \' e: x6 b; Q' F5 k! \: h  b( b
* I) X! u8 Z) y8 N! e
( I. X( E$ d" v
谢谢高手不吝赐教。
头像被屏蔽
发表于 2009-1-30 09:41:55 | 显示全部楼层 来自: 中国辽宁营口
提示: 作者被禁止或删除 内容自动屏蔽
发表于 2009-1-31 14:25:45 | 显示全部楼层 来自: 中国天津
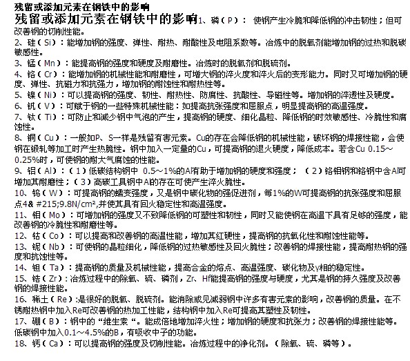
请看下面介绍
Image00000.jpg

评分

参与人数 1三维币 +2 收起 理由
asdolmlm + 2 鼓励参与

查看全部评分

发表于 2009-1-31 16:56:23 | 显示全部楼层 来自: 中国江西九江
硅;它可以提高钢的硬度,但是可塑性和韧性下降,电工用的钢中含有一定量的硅,能改善软磁性能. % [7 x$ w! }0 H0 X% V2 J
钴(Co):钴是稀有的贵重金属,多用于特殊钢和合金中,如热强钢和磁性材料。
 楼主| 发表于 2009-1-31 18:47:50 | 显示全部楼层 来自: 中国江苏苏州
谢谢各位9 N: C3 i: Y+ `
稀有元素对钢的影响我也略知一二,但是我想问的是热处理得到的各种成分比如奥氏体,铁素体等对导磁性能有影响吗?' Z' L, W6 p" H1 A' A
还有碳元素的含量会影响导磁性能吗?2 h) N4 a1 _" B+ o  }# L; d; k

, R" C1 i: l2 c. y我们公司GCr15 做的驱动盘导磁性能不好,不知道应该从哪里入手检验。不知道是选材本身就有问题,还是热处理会对导磁性能产生影响。
 楼主| 发表于 2009-2-1 15:27:18 | 显示全部楼层 来自: 中国江苏苏州
有没有哪位高手知道的啊?关注好久了。。。
发表于 2009-2-1 15:46:10 | 显示全部楼层 来自: 中国江西九江
奥氏体不具有铁磁性,铁素体等具有铁磁性。
" _& K$ v# I( g9 d# I# y1 ~奥氏体 是碳溶解在γ-Fe中的间隙固溶体,常用符号A表示。它仍保持γ-Fe的面心立方晶格。其溶碳能力较大,在727℃时溶碳为ωc=0.77%,1148℃时可溶碳2.11%。奥氏体是在大于727℃高温下才能稳定存在的组织。奥氏体塑性好,是绝大多数钢种在高温下进行压力加工时所要求的组织。奥氏体是没有磁性的。
5 v, s5 |. v* D( C铁素体 是碳溶解在a-Fe中的间隙固溶体,常用符号F表示。它仍保持的体心立方晶格,其溶碳能力很小,常温下仅能溶解为0.0008%的碳,在727℃时最大的溶碳能力为0.02%。由于铁素体含碳量很低,其性能与纯铁相似,塑性、韧性很好,伸长率δ=45%~50%。强度、硬度较低,σb≈250MPa,而HBS=80。
 楼主| 发表于 2009-2-3 18:25:48 | 显示全部楼层 来自: 中国江苏苏州
多谢班长,受教了。
发表于 2009-2-3 21:26:21 | 显示全部楼层 来自: 中国香港
OCMG法使稀土高温超导块材能够在液氮致冷条件下获得真正的应用。永磁体和熔融加工YBCO超导块材之间强大的排斥力和吸引力为块材的应用开辟了多种途径。日本和美国已建成超导磁轴承和储能飞轮系统的样机。一个2.4 kg的超导磁轴承(YBCO块材作定子、永磁作转子)能以30 000 rpm的速度安全旋转。估计不久将建成储能容量为10 kwh的储能系统,用于建筑物、超级计算机、日夜负荷调节系统的后备电源。70年代初期开始研究的磁浮列车使用的是Nb-Ti低温超导磁体,这种磁体被安装在列车的底部,当列车行进时则在轨道内产生磁场,该磁场推斥超导体,从而使列车浮在轨道上,实现车和轨道间的无摩擦行驶。但是依靠低温超导合金在成本和低温致冷系统的复杂上,使磁浮列车并不经济。日本近年来的工作有可能用钇系等高温超导材料代替低温超导磁体。此外,在磁浮列车中为防止磁力线穿透到列车内部,必须使用大量的铁磁性材料作磁屏蔽,而为使列车轻型化,可考虑使用熔融生长的YBCO和LREBCO块材。大型屏蔽板由许多熔融织构化块材构成的瓦组成。为排除磁场,解决瓦之间的弱连接的问题,可采用叠层结构以减弱磁通漏泻。YBCO块材在磁浮列车中作为强磁体代替Nb-Ti超导磁体线圈的条件是在77 K能捕集5 T以上的磁场。但YBCO块材现阶段的主要缺点是在77 K的不可逆磁场Hirr比较低,从而限制了可捕集磁场的最大值。最近的开发工作表明,轻稀土钡铜氧LREBCO块材的Hirr要高得多,在生产块材的过程中如处理得当,在77 K可捕集大于10 T的磁场,因此可代替Nb-Ti用作磁浮列车的磁体。由于轻稀土钡铜氧块材较YBCO有更强的磁通钉扎力,因此必将推动高温超导块材在电力、储能、运输系统等方面的应用
发表回复
您需要登录后才可以回帖 登录 | 注册

本版积分规则

Licensed Copyright © 2016-2020 http://www.3dportal.cn/ All Rights Reserved 京 ICP备13008828号

小黑屋|手机版|Archiver|三维网 ( 京ICP备2023026364号-1 )

快速回复 返回顶部 返回列表