QQ登录

只需一步,快速开始

登录 | 注册 | 找回密码

三维网

 找回密码
 注册

QQ登录

只需一步,快速开始

展开

通知     

查看: 2635|回复: 13
收起左侧

[求助] 请问电液比例换向阀能控制压力吗

[复制链接]
发表于 2009-2-6 16:30:08 | 显示全部楼层 |阅读模式 来自: 中国湖南长沙

马上注册,结识高手,享用更多资源,轻松玩转三维网社区。

您需要 登录 才可以下载或查看,没有帐号?注册

x
我是液压初学者,只知道它能控制流量和方向,有人说他能控制压力,这是怎么回事???
发表于 2009-2-6 16:34:53 | 显示全部楼层 来自: 中国江苏无锡
换向阀,顾名思义只能换向,不能控制压力.
) ~: t' @. e+ |7 _5 k/ H$ {控制压力由压力控制阀来实现.
7 S# v5 ^, }: ?/ @0 y不过换向阀通过换向,切换油路到不同的压力控制阀,能实现整个系统压力的变化控制

评分

参与人数 1三维币 +3 收起 理由
qhdhcs + 3 应助

查看全部评分

发表于 2009-2-6 20:19:54 | 显示全部楼层 来自: 中国山西大同
输入电流的不同,阀的开口就不同,因此能控制流量和压力。
发表于 2009-2-6 22:22:48 | 显示全部楼层 来自: 中国上海
电液比例换向阀其实是一个节流阀,因此其出口压力可变。其出口压力但是受负载影响很大,所以无法用于控制压力。
发表于 2009-2-7 05:41:44 | 显示全部楼层 来自: 中国吉林长春
应该不能控制压力,控制压力应该用压力阀
 楼主| 发表于 2009-2-7 09:25:27 | 显示全部楼层 来自: 中国湖南长沙
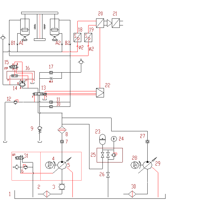
看看这张图吧,据说可以控制液压缸两端的压差的,想了半天不明白。谁能帮小弟解释,如果真的不能的话,小弟就不用这张了,自己画张出来。万分感谢
8 E( B) m2 s2 V+ [# V7 F5 a急急急急急急急急急急急
/ {9 B$ E3 F& A* N( b" r/ D急急急急急急!!!!!3 j% p9 \: A/ X; ~
1.bmp
 楼主| 发表于 2009-2-7 09:45:42 | 显示全部楼层 来自: 中国湖南长沙
1.油箱 2.吸油过滤器 4.28电机 5.恒压变量泵6.压力补偿泵 8.精过滤器 9.单向阀 10.11.17插装阀 (都是单向阀,17向左,10,11向右)27.单向阀 13.电液比例阀14.15.16.插装阀及其盖板 23.蓄能器 24.25.26.蓄能器安全阀 29.补油泵
 楼主| 发表于 2009-2-7 09:47:09 | 显示全部楼层 来自: 中国湖南长沙
我也不知道人家的设计到底对不对,图也许不太清晰
% a8 m+ h% ~" P. {) }' G如果看起来很费力的话,哪位大哥各小弟设计一个如何) F' y; _- w6 `+ S
要求:
4 F7 [4 E& d/ L% E/ {/ k7 g能连续控制液压缸两端的压差,0.4-1Mpa的范围。
/ x! m& B0 o6 u( z. E5 J& c2 k例如:我的目标值如果是0.5Mpa,但检测到两缸压差为0.9Mpa,能自动调整向0.5Mpa靠近
发表于 2009-2-7 10:20:26 | 显示全部楼层 来自: 中国河北唐山
楼主可以采用电磁换向阀+比例减压阀+压力传感器+比例放大器(PLC)的组合方式满足控制要求。
发表于 2009-2-7 12:30:44 | 显示全部楼层 来自: 中国河北秦皇岛
原帖由 fnwwxl 于 2009-2-7 10:20 发表 http://www.3dportal.cn/discuz/images/common/back.gif
# c3 p% ~; P0 G  f4 A楼主可以采用电磁换向阀+比例减压阀+压力传感器+比例放大器(PLC)的组合方式满足控制要求。
' J9 j1 ^( I5 c

# ], q$ e0 ^' W; L这个方案好
发表于 2009-2-7 12:41:11 | 显示全部楼层 来自: 中国湖北武汉
我觉得这个原理可以实现压力的控制的,根据压力差反馈到伺服阀,控制伺服阀的进油/出油或者流量压力高时放油,压力低时补油,查值大开口大,差值小开口小。
发表于 2009-2-7 21:43:19 | 显示全部楼层 来自: 中国江苏无锡
不清楚工艺猜猜,请楼主看了回下:- `/ p/ N* L) _2 [* r. U8 j' U
1.油箱  看起来是开式系统7 D& t& H; z" x+ T3 Z$ u: ]& l4 ^/ [
2,30.吸油过滤器 建议去查下系统本身配制是是什么泵,以及这原理图第1作图人的国家,我认为这个系统不合适采用吸油过滤器,尤其是柱塞泵的话,你是吸油口很容易出事情,再不就是吸油过滤器精度太低,本质上讲有多大作用,值得商榷。再着可能和油箱的设计相关,另外在泵的吸油口加过滤器是很多国家的国家标准,而中国是没有这条的。另外就我看,10UMD的精度应该可以满足电液比例阀了
$ A0 `% W8 F( d0 J/ Z3.这是什么东西呀?
4 T* c' }$ l" _4.28电机 看起来是一般的- s/ e* _: }2 h' @+ A
5.恒压变量泵1 L7 Q% m6 _! U$ H( T
6.压力补偿泵  ??
/ n% V0 r+ b3 e  T$ v  [5 `% F8.精过滤器 如果是我做,会利用泵29或者另外加泵做独立的过滤系统  i1 `0 V% Y" [
9.单向阀 用于稳定电液比例阀,应该在2BAR压力一下
; C  \  \  G+ S8 M! g% D6 g+ v& t10.11.17插装阀 (都是单向阀,17向左,10,11向右)  这里比例阀下面看不清楚怎么连接,貌似如果是上升的时候阀控的话,是只用了单边控制?不合常理,所以我估计这时候还是用泵直接最大流量,然后阀开度最大,这样的话感觉比例阀的作用在于控制缓冲的时候使用,我对你主机不清楚,尤其是机器本身的参数和响应要求。猜猜的/ N( J( n- \" c6 _
7,27.单向阀 一般设计规则,没有什么讲的,保护
5 y+ {% w' R+ }* Y) l8 u13.电液比例阀 没有型号,请查看他的特性曲线,有时候可以看出来点东西结合工艺能搞懂不少东西,这里结合上面说单向阀的地方提个问题,我看了油缸两腔全有压力传感器,说明肯定是做了闭环控制的,那么具体用到什么程度,我倾向于用于控制缓冲,大概你上面什么东西很值钱吧,比如模具什么的。& i/ H8 w# y/ k. ?& i( _  @
14.15.16.插装阀及其盖板 就1个简单的回路,梭阀是增加稳定性的,可能图小,插件14怎么看起来象是1:1的了?- P# y  `( ^" k( M
23.蓄能器 24.25.26.蓄能器安全阀 用来干什么的?具体分析
) \1 K: Y9 n% }1 Q- c  ~29.补油泵 为什么需要这个也和工艺有关系,一般我认为如果是保压的话,应该没有必要吧,恒压变量泵本身在你的机器保压的时候可以用呀
 楼主| 发表于 2009-2-8 09:47:18 | 显示全部楼层 来自: 中国湖南长沙
谢谢大家的热心帮助1 v9 L5 k& x. @! B2 s, G8 x3 O
收获不小
发表于 2009-2-9 17:05:07 | 显示全部楼层 来自: 中国安徽马鞍山
编号22是什么?
发表回复
您需要登录后才可以回帖 登录 | 注册

本版积分规则


Licensed Copyright © 2016-2020 http://www.3dportal.cn/ All Rights Reserved 京 ICP备13008828号

小黑屋|手机版|Archiver|三维网 ( 京ICP备2023026364号-1 )

快速回复 返回顶部 返回列表