QQ登录

只需一步,快速开始

登录 | 注册 | 找回密码

三维网

 找回密码
 注册

QQ登录

只需一步,快速开始

展开

通知     

全站
3天前
查看: 4878|回复: 20
收起左侧

[求助] 恒压变量泵和负载敏感泵

[复制链接]
发表于 2009-2-18 17:48:27 | 显示全部楼层 |阅读模式 来自: 中国北京

马上注册,结识高手,享用更多资源,轻松玩转三维网社区。

您需要 登录 才可以下载或查看,没有帐号?注册

x
大家好!我现在在设计一个工程车辆。该设备包括伸缩 、回装、变幅等动作。其中伸缩和变幅是16兆帕,回转只有3兆帕。其他动作还有三个,压力均在10兆帕左右。方案1是仿国外原理图做的。该方案使用的是负载敏感泵,但是LS是从主油路引的,即和各支路共用的主油路P引的,这样这个负载感泵就相当与恒压变量泵了,这样当做回转动作时,泵出口压力为16兆帕(泵的压力切断值),但是回转支路的压力只有3兆帕,这说明多余的压力都浪费了。是不是此泵不节能啊?方案二是把各支路工作压力从该支路的换向阀后引出,经过几个梭阀比较,然后将最大压力反馈到负载敏感泵。方案一和方案二的泵是一样的?请问哪种方案好?采用恒压变量泵的方案一是不是对系统的需求反应比较快啊?但是好像不节能。
发表于 2009-2-18 18:32:25 | 显示全部楼层 来自: 中国北京
你这个系统基本没有什么控制,更多的是传动。
! V- Y  s6 n! o+ f我认为反应的快慢根本谈不上。: f1 e) F0 ]% e8 V+ i4 l. f5 _
负载敏感系统当然优于恒压系统。
0 d) P9 T. Q; i* ^& p* m' w3 U7 G3 s方案二好。

评分

参与人数 1三维币 +3 收起 理由
9619 + 3 技术讨论

查看全部评分

发表于 2009-2-19 09:20:24 | 显示全部楼层 来自: 中国河南郑州
负载敏感系统优于恒压系统,但如果是从节能方面考虑,应采用于负载无关的LUDV系统,论坛上有这方面的内容
发表于 2009-2-19 09:34:31 | 显示全部楼层 来自: 日本
我想你的问题应该分两个方面来说,因为没有你帖出的原理图,及相应的配置数据,我只能根据你的发言做定性分析和讨论。+ y! ?9 i0 Z! b* T4 n
    首先纠正几个概念:
' W) Q$ M( f1 S' T    1。伸缩 、回装、变幅等动作包括还有的三个动作,你提到的160Bar,30Bar都是来自负载的,也就是说系统中压力的提供由负载决定。所以你说的“泵出口压力为16兆帕(泵的压力切断值),但是回转支路的压力只有3兆帕,这说明多余的压力都浪费了”在系统只有回转操作时是不存在的(能量损失非常小),但是在多种操作联合动作时,是有一定的能量损失的,主要在片阀的压力补偿口产生。
# C! b/ l/ u' M) `4 [2 `6 O% I  o    2。你说工程车辆的工作系统中,我感觉是变量柱塞泵(带负载敏感功能)和比例多路阀(带压力补偿功能)这样一个闭中心的负载敏感系统。由于工程车辆可能带有行走功能,所以可能是双泵。撇开行走部分不谈,对于你说工作系统,如果只有恒压控制的话是无法工作的,因为在达到160Bar之前,变量泵都只是输出最大流量的,难以操作,对工程机械不适合。所以必定还有一个恒流量控制的负载敏感功能。所以你要帖图出来大家一起帮忙分析。8 I3 K) ]$ d, Z9 ~3 C# G
    3。另外你要查看一下图纸及原设计的泵的编码,查清楚到底是恒压功能还是压力切断功能,这对你很重要。" Y7 Y* u7 V. W9 n0 V
现在来说你的方案1和方案2哪个好的问题:
" X- y/ Q2 ^3 M: |' @) E  Z8 ^7 S    说实话,我没看出你的两个方案有什么本质的不同,特别是在原理上。其实配置有很多,看你的产品的市场定位和预算,如果预算足够你可以使用变量泵更多的控制功能,到达操作更简单准确,技术含量更高的效果,没有什么一成不变的系统,只有与时俱进的工程师。7 o' s# S/ [0 E2 j& `) q7 x) J5 n- E
    朋友,要想有收获,给大家讨论的资料就要详细。 希望能将讨论继续下去。
7 c0 e' j* A+ T1 i' f% h
# A% B' V7 n8 G/ P[ 本帖最后由 zmh95 于 2009-2-20 19:50 编辑 ]
 楼主| 发表于 2009-2-19 18:47:47 | 显示全部楼层 来自: 中国北京
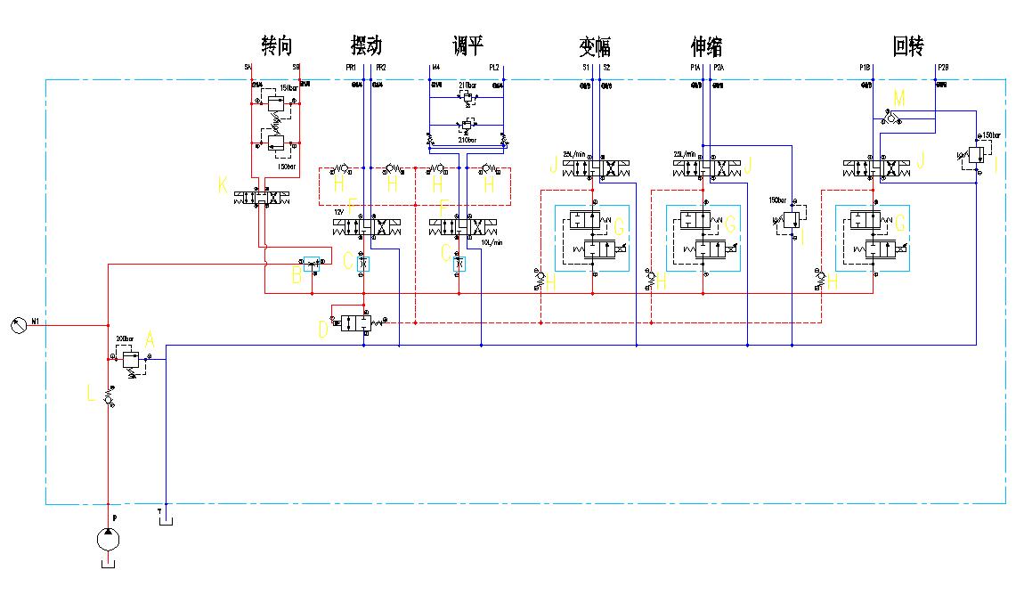
谢谢大家的回帖,以下附上两个方案的原理图,
方案一.JPG
 楼主| 发表于 2009-2-19 18:49:30 | 显示全部楼层 来自: 中国北京
方案二,是用齿轮泵加三通流量阀,这两个阀加起来相当于负载敏感泵
方案二.JPG
发表于 2009-2-19 21:34:09 | 显示全部楼层 来自: 中国江苏连云港
图纸看不太清楚 楼主能不能把这几个方案的图纸发一下 啊 多谢啦
: |: P- ^! [- ^: V* B) a3 [我的邮箱ansy2007@126.com
发表于 2009-2-19 22:19:10 | 显示全部楼层 来自: 中国上海

回复 1# dayang9748 的帖子

看了你发的原理图后,有豁然开朗的感觉。
% y8 ~6 q( j8 Z# g' ^的确,看了你的注解,我觉得你已经对这两种系统有一定的了解了。感觉是不是液压凿岩台车啊,呵呵,不管具体是什么应用了。" g( z% l$ ^' U
1。变量柱塞泵(带负载敏感功能)和两组(也可以是一组,这要看你所选的流量规格能否满足了)比例多路阀(带压力补偿功能)这样一个闭中心的负载敏感系统。看原理图柱塞泵带有负责敏感恒流量控制功能和压力切断功能。你要是能把柱塞泵的型号告诉我,我可以帮你查一下。
3 A$ L5 r# U' S, ?' x2.就是你说的,没错。齿轮泵加三通流量补偿器,能够给系统提供所需的流量。0 D; V# [. G1 P/ a& g$ D
如果说价格方面,当然是方案二取胜,节能技术含量高,当然是方案1了。
8 M  e- }! k6 Y3 M从图2上看,你们的各种阀的流量及压力等级已经确定好了,看来已经经过了计算将马达,油缸确定好了。是不是准备上第二套了?呵呵,有些想知道你的第二套方案中你们自制的阀板设计好了吗,配套的叠加阀是否选好,还有原方案中变量泵的型号。预祝你们成功!# J5 E4 N, u! T4 j: K

5 p* O& V1 Z; @4 h/ X$ Y; J2 D2 O[ 本帖最后由 zmh95 于 2009-2-20 07:59 编辑 ]
 楼主| 发表于 2009-2-20 17:38:07 | 显示全部楼层 来自: 中国北京
大哥,你在仔细看看 我觉得方案一不节能,: n- y: Y$ m0 a  L2 n
因为方案一的各支路的系统中没有压差补偿器(如果各支路的进口安装的调速阀不能起到压差补偿的作用的话)。* m! P+ N$ b: g, D# i' e
两个或两个以上动作复合时理论上不能实现同步的(及时泵的流量能满足系统所需),
发表于 2009-2-20 18:35:09 | 显示全部楼层 来自: 中国湖北孝感
是高空作业车吧  我刚做过  现在普遍用的是第二种方案
发表于 2009-2-20 18:57:37 | 显示全部楼层 来自: 中国湖北孝感
今天在看这个图才突然弄明白方案二中的那个 与负载无关的比例流量阀的原理  谢谢楼主啊
发表于 2009-2-20 19:54:07 | 显示全部楼层 来自: 中国上海

回复 9# dayang9748 的帖子

确实不带压力补偿功能,我是图省事,复制我在4楼发言的时候带入的。呵呵,不好意思!. H, W; K0 S/ t1 T7 Q# f
能说说你”两个或两个以上动作复合时理论上不能实现同步的“这句话的道理吗?
发表于 2009-2-20 20:57:19 | 显示全部楼层 来自: 中国湖北黄石
负载敏感泵需要配合专门的多路阀才能实现的。如果你用这种阀自己拼起来实现不了负载敏感的功能的。自己做一个梭阀块也很难实现这种功能。并且可靠性降低很多,成本或许比负载敏感多路阀还要高的。建议你考虑负载敏感多路阀吧。国产的海宏、江北宇洲等都有。性能可能比进口的要差一些。但是比你这么拼凑强多了。
发表于 2009-2-20 21:28:19 | 显示全部楼层 来自: 中国北京
原帖由 zmh95 于 2009-2-19 22:19 发表 http://www.3dportal.cn/discuz/images/common/back.gif5 D, P5 A" D" q3 S# X# A
看了你发的原理图后,有豁然开朗的感觉。' |  P/ o8 A5 J" r
的确,看了你的注解,我觉得你已经对这两种系统有一定的了解了。感觉是不是液压凿岩台车啊,呵呵,不管具体是什么应用了。
. @/ m' ^2 [: E1 |6 \" P5 e1。变量柱塞泵(带负载敏感功能)和两组(也可以 ...

) a8 K. n1 X5 ?, l" e3 R+ E老兄:仔细看看方案一的LS是怎么接的,这是负载敏感系统?
4 n+ M7 F! h; u9 ]! C
: [  O# J8 C. @5 a' q* i. u1 R[ 本帖最后由 liu_jk 于 2009-2-20 21:29 编辑 ]
发表于 2009-2-20 21:44:40 | 显示全部楼层 来自: 中国广西玉林
我觉得方案1和方案2,不好说谁更节能。# `. m" c3 V4 \
1、方案1左边四个动作,由流量阀和YA1一起,提供恒流量。因此,这四个动作的调速,必须通过各自的比例控制阀进行节流调速,多余的流量要从阀芯旁通泄走。右边三个动作,不能对泵施加任何影响(达到切断压力时除外),因此,这三个动作,必须实行节流调速,多余的流量旁通泄走。负载敏感的作用,在此相当于隔离右边三个动作对左边的影响。
6 k8 b: [+ q3 Z" O9 b& H' N0 m+ n2、方案2是定量泵负载敏感系统。多余的流量,要从阀D泄走,以保持进油口和最大负载压差的恒定。# M1 k& D! d  M
从以上分析,两个系统的节能效果是差不多的。
) ?# H" ]" k1 s" a; q以上只是粗略分析。准确的分析要结合各个动作的实际情况。: ~# L! @7 o8 o8 T1 p. O
3 F3 {- l3 }! o2 B$ `% [7 o
[ 本帖最后由 lwgx 于 2009-2-20 21:49 编辑 ]
 楼主| 发表于 2009-2-21 11:25:47 | 显示全部楼层 来自: 中国北京
是这样的,这个确实是自行式高空作业车的部分液压原理图,采用方案一的养车已经生产出来了。我在调试过程中发现,再做回转动作时,系统压力是16兆帕,而回转支路的压力只有3兆帕。还有就是右边三个动作动作时的压力也就是12兆帕左右(偏差不过0.5兆帕),但是系统压力为16兆帕。总之不管做什么动作,系统压力都是16兆帕。因为LS直接从系统引到泵的,现在泵由负载敏感变量泵变为恒压变量泵了。泵的型号是KRR045***LB1725(萨澳45系列负载敏感泵),至于两个或两个以上动作理论上不能实现同步,我是这样理解的,因为系统各支路没有压差补偿器(力士乐,丹佛斯、HAWE的比例多路阀中都有压差补偿器也就是二通压差补偿器,所以才能实现同步,不然一定是负载低的那个动作完成后,其他动作才能完成)
发表于 2009-2-21 11:29:01 | 显示全部楼层 来自: 中国北京
节流调速(没有压差补偿器)一样可以实现复合动作。
发表于 2009-2-22 16:00:11 | 显示全部楼层 来自: 中国上海

回复 14# liu_jk 的帖子

哦,你有什么高见。请说说吧?你觉得应该是什么样的系统呢?
发表于 2009-2-22 20:16:23 | 显示全部楼层 来自: 中国北京
没有什么高见,说说我的看法。& ]3 e0 a. A% f9 }; k
方案一:楼主把泵出口的压力反馈给了泵的LS调节器。7 S- n( r  h& I& m
楼主说的清楚,这样接,泵就工作在最大排量点(切断压力以下),变为了定量泵。
 楼主| 发表于 2009-2-23 13:00:04 | 显示全部楼层 来自: 中国北京
liu_jk 先生说的不对吧?“ 方案一:楼主把泵出口的压力反馈给了泵的LS调节器。
1 [( w1 j& ~  N/ N3 R楼主说的清楚,这样接,泵就工作在最大排量点(切断压力以下),变为了定量泵。”不是变为定量泵,而是变为恒压变量泵了。 我现在迷惑的是老外居然也采用这种方案,系统中大多数动作的压力都小于16兆帕,系统压力也就是泵出口压力为16兆帕,这样用有什么好处呢?
发表于 2010-8-11 11:38:47 | 显示全部楼层 来自: 中国山西太原
希望大家都积极讨论,把个人心得都拿出来共享,这样大家才都有提高
发表回复
您需要登录后才可以回帖 登录 | 注册

本版积分规则

Licensed Copyright © 2016-2020 http://www.3dportal.cn/ All Rights Reserved 京 ICP备13008828号

小黑屋|手机版|Archiver|三维网 ( 京ICP备2023026364号-1 )

快速回复 返回顶部 返回列表