QQ登录

只需一步,快速开始

登录 | 注册 | 找回密码

三维网

 找回密码
 注册

QQ登录

只需一步,快速开始

展开

通知     

全站
3天前
查看: 3799|回复: 31
收起左侧

[分享] CAD工程师九不要

 关闭 [复制链接]
发表于 2009-2-26 14:48:50 | 显示全部楼层 |阅读模式 来自: 中国天津

马上注册,结识高手,享用更多资源,轻松玩转三维网社区。

您需要 登录 才可以下载或查看,没有帐号?注册

x
我保存的一些有用的参考资料

CAD工程师9不要.rar

5.49 KB, 下载次数: 129

发表于 2009-2-26 15:12:49 | 显示全部楼层 来自: 中国湖北孝感
谢谢··我下来看看···
发表于 2009-2-26 16:58:15 | 显示全部楼层 来自: 中国江苏常州
大哥这点东西为什么不贴出来啊 下载好麻烦啊
发表于 2009-2-27 10:57:42 | 显示全部楼层 来自: 中国湖北随州
下了看看3 j" p: d* J8 r! @8 U8 W2 K
呵呵
发表于 2009-2-27 11:55:28 | 显示全部楼层 来自: 中国浙江宁波
下载东西有点麻烦啊啊
) @/ q  Z8 S9 @+ y* E, x; [& x帖出来看下比较实用
发表于 2009-2-27 12:06:38 | 显示全部楼层 来自: 中国广东广州
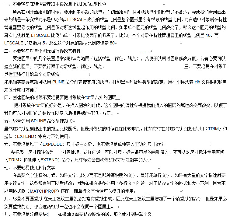
我来帮大家贴出来,方便看
1.jpg
发表于 2009-2-27 13:11:35 | 显示全部楼层 来自: 中国浙江杭州
学习了。有不少值得注意的地方
发表于 2009-2-27 13:22:48 | 显示全部楼层 来自: 中国河北唐山
有道理,学习了
发表于 2009-2-27 17:31:37 | 显示全部楼层 来自: 中国重庆
谢谢楼上的“wz_111”朋友,我就不用下载了~~~~~~~~~~~~多谢' W3 Y- h1 O6 P  ~1 r
学习了,觉得楼主说得很不错,支持起
发表于 2009-2-28 19:27:50 | 显示全部楼层 来自: 中国江苏南京
很不错,楼主整理也辛苦了,这的确是在工作中的感受,说的很实在
发表于 2009-2-28 19:44:37 | 显示全部楼层 来自: 中国辽宁沈阳
确实实用  谢谢楼主
发表于 2009-2-28 19:47:36 | 显示全部楼层 来自: 中国广东广州
好经验,) n1 B9 }% V2 a. H" ~$ N, i
同时个人经验, 总结要时刻进行 :)
发表于 2009-3-2 08:30:00 | 显示全部楼层 来自: 中国江苏苏州
自己在工作中慢慢总结,不需要看别人的
发表于 2009-3-2 10:10:41 | 显示全部楼层 来自: 中国山东淄博
谢谢··我下来看看···
发表于 2009-3-2 11:53:05 | 显示全部楼层 来自: 中国河南新乡
有一部分毛病确实经常在犯 :lol: :lol:
发表于 2009-3-2 12:17:25 | 显示全部楼层 来自: 中国山东青岛
最好再说明原因
发表于 2009-3-2 12:20:52 | 显示全部楼层 来自: 中国安徽马鞍山
讲的很有道理,以后还真要注意
发表于 2009-3-2 13:26:43 | 显示全部楼层 来自: 中国湖南益阳
学习,谢谢
发表于 2009-3-12 23:27:49 | 显示全部楼层 来自: 中国安徽芜湖
谢谢6楼的朋友,不用下载也可以看到了,也要感谢楼主能分享
发表于 2009-3-13 10:25:10 | 显示全部楼层 来自: 中国江苏南京
说的很有道理,学习了
发表于 2009-3-13 10:41:43 | 显示全部楼层 来自: 中国山东聊城
还是贴出来好,省流量了,向6楼的同志学习
发表于 2009-3-13 11:24:39 | 显示全部楼层 来自: 中国山东临沂
讲的还是不错,过来学习一下
发表于 2009-3-13 13:58:01 | 显示全部楼层 来自: 中国浙江台州
学习了...) [3 Q/ |) c0 S& N/ F

2 f+ |* f7 n+ c8 N! s) A; _多谢LZ分享
发表于 2009-3-13 15:24:57 | 显示全部楼层 来自: 中国天津
一般情况下,的确应如楼主所说,但有的时候必须得那么做。
发表于 2009-3-13 15:32:54 | 显示全部楼层 来自: 中国安徽蚌埠
得心应手,谁人所愿。
发表回复
您需要登录后才可以回帖 登录 | 注册

本版积分规则

Licensed Copyright © 2016-2020 http://www.3dportal.cn/ All Rights Reserved 京 ICP备13008828号

小黑屋|手机版|Archiver|三维网 ( 京ICP备2023026364号-1 )

快速回复 返回顶部 返回列表