QQ登录

只需一步,快速开始

登录 | 注册 | 找回密码

三维网

 找回密码
 注册

QQ登录

只需一步,快速开始

展开

通知     

全站
11天前
查看: 5203|回复: 44
收起左侧

[讨论] 差动能否实现

[复制链接]
发表于 2009-3-17 18:28:35 | 显示全部楼层 |阅读模式 来自: 中国北京

马上注册,结识高手,享用更多资源,轻松玩转三维网社区。

您需要 登录 才可以下载或查看,没有帐号?注册

x
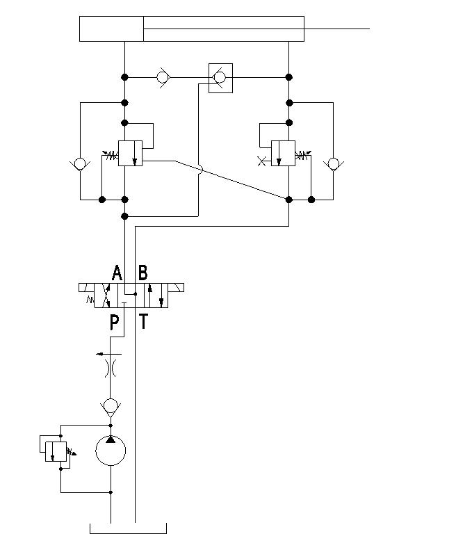
大家好,帮我分析一下这个原理能实现差动的吗?还有就是工作时无杆腔的压力如何计算,谢谢!
差动回路.JPG

评分

参与人数 1三维币 +2 收起 理由
9619 + 2 发起实际应用的讨论

查看全部评分

 楼主| 发表于 2009-3-17 21:35:09 | 显示全部楼层 来自: 中国北京
大家说说啊?

评分

参与人数 1三维币 +2 收起 理由
9619 + 2 谢谢大家的关注,希望继续关注。

查看全部评分

发表于 2009-3-17 22:01:47 | 显示全部楼层 来自: 中国河南濮阳
图画的复杂化了,能简单一些吗

评分

参与人数 1三维币 +2 收起 理由
9619 + 2 谢谢大家的关注,希望继续关注。

查看全部评分

 楼主| 发表于 2009-3-18 08:47:08 | 显示全部楼层 来自: 中国北京
我觉得那个单向阀可以没有的

评分

参与人数 1三维币 +2 收起 理由
9619 + 2 谢谢大家的关注,希望继续关注。

查看全部评分

发表于 2009-3-18 19:34:46 | 显示全部楼层 来自: 中国北京
我看也是那个单向有和没有一样

评分

参与人数 1三维币 +2 收起 理由
9619 + 2 谢谢大家的关注,希望继续关注。

查看全部评分

发表于 2009-3-18 19:41:51 | 显示全部楼层 来自: 中国吉林辽源
不能!无杆腔压力小于有杆腔

评分

参与人数 1三维币 +2 收起 理由
9619 + 2 谢谢大家的关注,希望继续关注。

查看全部评分

发表于 2009-3-19 10:02:02 | 显示全部楼层 来自: 中国江苏无锡

回复 1# dayang9748 的帖子

应该是可以的
3 s8 r+ `6 ~% Q( A- w打开液控单向阀的压力可以很小
2 E' n* A- C- x) R. a4 E6 j) J/ o* m差动主要用于快进,快进的时候负载很小,压力很低,无杆腔的压力并不是6楼说的的那样压力很大

评分

参与人数 1三维币 +2 收起 理由
9619 + 2 谢谢大家的关注,希望继续关注。

查看全部评分

发表于 2009-3-19 10:23:33 | 显示全部楼层 来自: 中国四川成都
要使差动时有杆腔的压力小于背压阀调定压力就可以实现。

评分

参与人数 1三维币 +2 收起 理由
9619 + 2 谢谢大家的关注,希望继续关注。

查看全部评分

发表于 2009-3-19 10:40:16 | 显示全部楼层 来自: 中国江苏连云港
同意楼上的意见,无负载快进时是可以实现差动的!在有负载时那个单向阀是不可以少的!无杆腔的压力等=(负载+回油背压)/无杆腔面积

评分

参与人数 1三维币 +2 收起 理由
9619 + 2 谢谢大家的关注,希望继续关注。

查看全部评分

发表于 2009-3-19 13:36:18 | 显示全部楼层 来自: 中国辽宁本溪
可以的。4 C  v# t, v" N# E8 U
速度切换由无杆腔升高的压力通过右面的顺序阀来实现。

评分

参与人数 1三维币 +2 收起 理由
9619 + 2 谢谢大家的关注,希望继续关注。

查看全部评分

发表于 2009-3-19 13:53:09 | 显示全部楼层 来自: 中国河北唐山
取消单向阀,可以实现差动。

评分

参与人数 1三维币 +2 收起 理由
9619 + 2 谢谢大家的关注,希望继续关注。

查看全部评分

发表于 2009-3-19 14:10:46 | 显示全部楼层 来自: 中国河南濮阳
单向阀是多余的。

评分

参与人数 1三维币 +2 收起 理由
9619 + 2 谢谢大家的关注,希望继续关注。

查看全部评分

发表于 2009-3-19 14:25:51 | 显示全部楼层 来自: 中国河北邢台
原帖由 9619 于 2009-3-19 14:10 发表 http://www.3dportal.cn/discuz/images/common/back.gif
2 d6 ~+ ]& r5 j. B1 o/ @单向阀是多余的。

7 G% q# F) k9 v( ^3 j/ p  e' Q9 H4 y; K5 _- k' p0 W, j
如果没有单向阀加压的时候后腔的油不就跑到前腔去了吗?通过前腔的单向顺序阀与换向阀后就回油了。
1 H$ [3 q- b& k2 Q+ X, `3 R/ \另外我觉得这个系统很难实现差动。液控阀不会打开的。因为油缸在前进时前腔的压力肯定要高于后腔,而控制油来自后腔,哪时候液控阀的阀芯怎么能完全打开。

评分

参与人数 1三维币 +2 收起 理由
9619 + 2 谢谢大家的关注,希望继续关注。

查看全部评分

发表于 2009-3-19 15:57:06 | 显示全部楼层 来自: 中国湖北黄石
没有必要这么复杂吧??

评分

参与人数 1三维币 +2 收起 理由
9619 + 2 谢谢大家的关注,希望继续关注。

查看全部评分

发表于 2009-3-19 16:06:58 | 显示全部楼层 来自: 中国山东日照
有点复杂了吧!这样差动麻烦,在阀上就可以实现差动!

评分

参与人数 1三维币 +2 收起 理由
9619 + 2 谢谢大家的关注,希望继续关注。

查看全部评分

 楼主| 发表于 2009-3-19 17:18:35 | 显示全部楼层 来自: 中国北京
我现在的系统就是这样用的,无杆腔进油时,有杆腔的顺序阀是不打开的,其开启压力很高

评分

参与人数 1三维币 +2 收起 理由
9619 + 2 谢谢大家的关注,希望继续关注。

查看全部评分

发表于 2009-3-20 08:34:36 | 显示全部楼层 来自: 中国河北邢台
开启压力再高也不能高过系统压力吧???

评分

参与人数 1三维币 +2 收起 理由
9619 + 2 谢谢大家的关注,希望继续关注。

查看全部评分

发表于 2009-3-20 14:02:23 | 显示全部楼层 来自: 中国广东广州
没有必要这么复杂吧% q; V: |9 {# v* w5 \
这样实现差动好像不太可能吧

评分

参与人数 1三维币 +2 收起 理由
9619 + 2 谢谢大家的关注,希望继续关注。

查看全部评分

发表于 2009-3-20 21:25:18 | 显示全部楼层 来自: 中国山西大同
呵呵 现成的就有你要的差动阀,干吗搞这么复杂呢?液压是元件越少越好,越简单越好。因为一旦出故障,元件多的很难查,听声音很难的。

评分

参与人数 1三维币 +2 收起 理由
9619 + 2 谢谢大家的关注,希望继续关注。

查看全部评分

发表于 2009-3-21 00:22:19 | 显示全部楼层 来自: 中国广西柳州
我对这个系统的看法是:. V$ G9 a8 Q1 R" y& o
两个平衡阀是系统的控制要求,我们可以先不管它,只分析这里的差动连接。
$ U1 E7 S5 u9 \) I4 U如果把左上的那个单向阀拿掉,那么在换向阀在右位时,可以看出就是差动连接,从而倒推出这个单向阀对系统的差动连接没有影响!
1 ?/ J+ r1 V: C' M4 S; Y& O换向阀中位时,平衡阀起平衡液压缸的作用。
: I/ V1 h. P% k3 s9 z% ?换向阀左位时,如果没有左上的那个单向阀,那么油液可能会打开右边的那个液控单向阀,对系统的运动造成影响,所以设置了这个单向阀。

评分

参与人数 1三维币 +2 收起 理由
9619 + 2 谢谢大家的关注,希望继续关注。

查看全部评分

发表于 2009-3-21 00:41:39 | 显示全部楼层 来自: 中国广西柳州
换向阀在右位时有杆腔的压力只比无杆腔大一点,压力只要能够打开那个单向阀就可以了(液控单向阀是肯定打开的),无杆腔的压力就是系统压力,压力乘以面积等于力,无杆腔的力比有杆腔的大,所以成为差动连接。$ q& A( {4 r3 }- y# c
这里我觉得有杆腔的顺序阀开启压力就是比系统压力大,而且楼主也说这个方向是差动连接!那么我们不要考虑这个方向还要带负载,只要它在别劲的时候能够打开顺序阀就可以了!

评分

参与人数 1三维币 +2 收起 理由
9619 + 2 谢谢大家的关注,希望继续关注。

查看全部评分

发表于 2009-3-21 20:48:27 | 显示全部楼层 来自: 中国广东广州
楼上解释得很详细,单向阀是必须要的。并且这个系统就实现差动功能来说不复杂。系统中只是加了两个平衡阀。

评分

参与人数 1三维币 +2 收起 理由
9619 + 2 谢谢大家的关注,希望继续关注。

查看全部评分

发表于 2009-3-21 21:09:41 | 显示全部楼层 来自: 中国河南安阳
原帖由 NJLUHC 于 2009-3-20 08:34 发表 http://www.3dportal.cn/discuz/images/common/back.gif) j% c+ j& M7 R4 m( Y5 s& l/ j1 s. Y
开启压力再高也不能高过系统压力吧???
, r# I  y* d4 ^7 @& A$ D, ?
" b9 I5 q  f% P2 i' e) v
差动时的系统压力不高于有杆腔的顺序阀的(开启)压力。

评分

参与人数 1三维币 +2 收起 理由
9619 + 2 谢谢大家的关注,希望继续关注。

查看全部评分

发表于 2009-3-21 21:16:43 | 显示全部楼层 来自: 中国河南安阳
原帖由 NJLUHC 于 2009-3-19 14:25 发表 http://www.3dportal.cn/discuz/images/common/back.gif3 ]/ z$ k/ Y, r
& {; F+ m" {" V# I# n+ D0 Q6 ~

" e7 k" L4 @% x如果没有单向阀加压的时候后腔的油不就跑到前腔去了吗?通过前腔的单向顺序阀与换向阀后就回油了。" k3 @+ T: K2 s" s0 L
另外我觉得这个系统很难实现差动。液控阀不会打开的。因为油缸在前进时前腔的压力肯定要高于后腔,而控制油来 ...
1 l& ~& }  E, `' {5 s

3 _/ ^; K/ Y8 H0 `1、有没有这个单向阀都可以实现差动,有单向阀时,系统多了一个压力损失,所以单向阀是多余的。/ U2 }! ^8 u5 b: _, s
2、调整有杆腔的顺序阀,当系统压力达到液控单向阀的控制压力时,液控单向阀可以打开的。

评分

参与人数 1三维币 +2 收起 理由
9619 + 2 谢谢大家的关注,希望继续关注。

查看全部评分

发表于 2009-3-21 21:22:43 | 显示全部楼层 来自: 中国河南安阳
原帖由 wangsf 于 2009-3-19 16:06 发表 http://www.3dportal.cn/discuz/images/common/back.gif
  s" A5 q& |0 i9 h1 E- a! u有点复杂了吧!这样差动麻烦,在阀上就可以实现差动!

- K" c6 [  O$ A9 |5 i0 f7 ]8 S3 H9 Y) y* b
赞成这个观点。. e; D0 Q  K) k% l0 V. C% Q

6 u8 z* D) V3 H% Y0 i) r/ N使用一个可以实现差动的电磁换向阀后,换向阀后面的:两个顺序阀、单向阀、液控单向阀都可以省略。
8 E% w7 l. X7 Q, y) z% I" a" x2 L7 L: K4 n5 e
楼主的系统确实复杂化了!

评分

参与人数 1三维币 +2 收起 理由
9619 + 2 谢谢大家的关注,希望继续关注。

查看全部评分

发表回复
您需要登录后才可以回帖 登录 | 注册

本版积分规则


Licensed Copyright © 2016-2020 http://www.3dportal.cn/ All Rights Reserved 京 ICP备13008828号

小黑屋|手机版|Archiver|三维网 ( 京ICP备2023026364号-1 )

快速回复 返回顶部 返回列表