QQ登录

只需一步,快速开始

登录 | 注册 | 找回密码

三维网

 找回密码
 注册

QQ登录

只需一步,快速开始

展开

通知     

全站
2天前
查看: 1754|回复: 5
收起左侧

[已解决] 谁有细牙螺纹螺距的标准

 关闭 [复制链接]
发表于 2009-4-28 09:20:36 | 显示全部楼层 |阅读模式 来自: 中国浙江宁波

马上注册,结识高手,享用更多资源,轻松玩转三维网社区。

您需要 登录 才可以下载或查看,没有帐号?注册

x
谁有细牙螺纹螺距的标准?帮忙发一个,谢谢啊
发表于 2009-4-28 09:41:22 | 显示全部楼层 来自: 中国四川成都
你只要细螺纹标准吗??  要不要钻螺纹底孔径表啊
细螺纹1.jpg
细螺纹2.jpg
细螺纹3.jpg
发表于 2009-4-28 10:03:50 | 显示全部楼层 来自: 中国上海
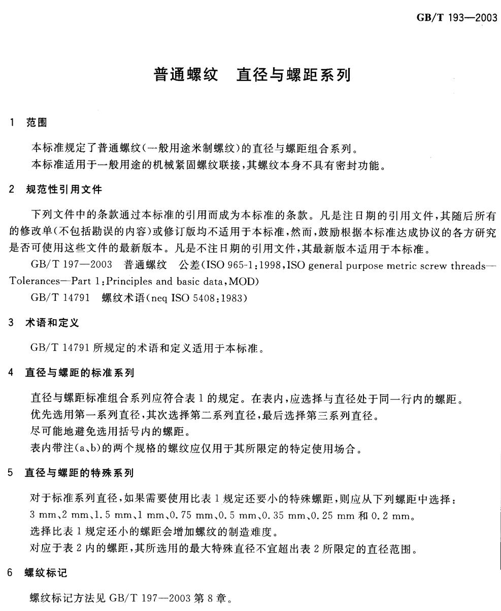
GB193普通螺纹 直径与螺距系列
111.JPG
222.JPG
333.JPG
444.JPG
发表于 2009-4-28 10:05:39 | 显示全部楼层 来自: 中国上海
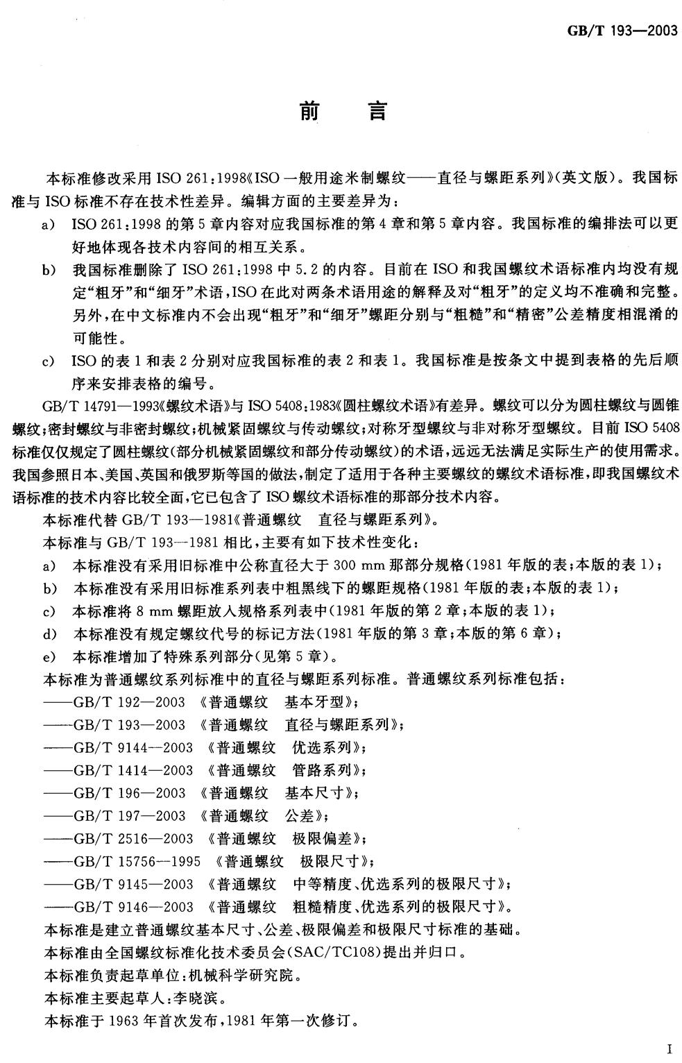
GB193普通螺纹 直径与螺距系列a
555.JPG
666.JPG
777.JPG

评分

参与人数 1三维币 +3 收起 理由
zyxwq + 3 应助

查看全部评分

头像被屏蔽
发表于 2009-4-28 13:25:19 | 显示全部楼层 来自: 中国辽宁丹东
提示: 作者被禁止或删除 内容自动屏蔽
 楼主| 发表于 2009-4-29 11:28:37 | 显示全部楼层 来自: 中国浙江宁波
谢谢,两位帮助啊
发表回复
您需要登录后才可以回帖 登录 | 注册

本版积分规则

Licensed Copyright © 2016-2020 http://www.3dportal.cn/ All Rights Reserved 京 ICP备13008828号

小黑屋|手机版|Archiver|三维网 ( 京ICP备2023026364号-1 )

快速回复 返回顶部 返回列表