QQ登录

只需一步,快速开始

登录 | 注册 | 找回密码

三维网

 找回密码
 注册

QQ登录

只需一步,快速开始

展开

通知     

全站
7天前
查看: 4622|回复: 12
收起左侧

[机械] 中级考证题(CAD机械类等)

[复制链接]
发表于 2009-5-16 11:06:12 | 显示全部楼层 |阅读模式 来自: 中国江苏无锡

马上注册,结识高手,享用更多资源,轻松玩转三维网社区。

您需要 登录 才可以下载或查看,没有帐号?注册

x
机械类国家中级职称CAD考试

中级考证题(CAD机械类等).part1.rar

124.02 KB, 下载次数: 554

中级考证题(CAD机械类等).part2.rar

106.41 KB, 下载次数: 486

评分

参与人数 1三维币 +5 收起 理由
2005llnn + 5 鼓励

查看全部评分

 楼主| 发表于 2009-5-16 15:20:58 | 显示全部楼层 来自: 中国江苏无锡

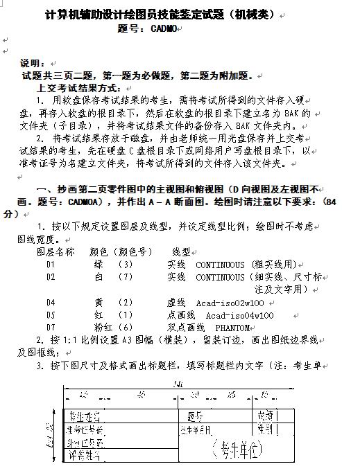
CAD(机械类)中级考试部份图示

CAD(机械类)中级考试部份图示
11.jpg
22.jpg
发表于 2009-7-28 15:28:38 | 显示全部楼层 来自: 中国安徽芜湖
不错的图纸,收藏了,谢谢
头像被屏蔽
发表于 2009-8-30 02:38:00 | 显示全部楼层 来自: 中国河南郑州
提示: 作者被禁止或删除 内容自动屏蔽
发表于 2009-8-30 06:22:56 | 显示全部楼层 来自: 中国辽宁沈阳
不错的图纸,收藏了,谢谢
发表于 2009-8-30 06:36:15 | 显示全部楼层 来自: 中国江苏苏州
先珍藏了,感谢!
发表于 2009-9-2 13:35:06 | 显示全部楼层 来自: 中国北京
真是好东西啊!!!正在出题做卷子呢!!先弄来看看!!!
发表于 2009-9-12 13:25:14 | 显示全部楼层 来自: 中国江苏南通
这个好做的哦
发表于 2009-9-19 23:34:22 | 显示全部楼层 来自: 中国江苏南京
这个..........?实在是太需要了
发表于 2009-10-25 10:08:52 | 显示全部楼层 来自: 中国广东肇庆
很好的资料 楼主辛苦啦 要珍藏起来先
发表于 2009-11-24 16:47:59 | 显示全部楼层 来自: 中国江苏扬州
下载,下载好东西!
发表于 2010-12-30 16:48:22 | 显示全部楼层 来自: 中国辽宁沈阳
谢谢了,真不错!!
发表于 2014-3-17 14:47:34 | 显示全部楼层 来自: 中国福建泉州
! @8 k# {0 h0 y, K+ y) c
真不错!!:handclap:
发表回复
您需要登录后才可以回帖 登录 | 注册

本版积分规则


Licensed Copyright © 2016-2020 http://www.3dportal.cn/ All Rights Reserved 京 ICP备13008828号

小黑屋|手机版|Archiver|三维网 ( 京ICP备2023026364号-1 )

快速回复 返回顶部 返回列表