QQ登录

只需一步,快速开始

登录 | 注册 | 找回密码

三维网

 找回密码
 注册

QQ登录

只需一步,快速开始

展开

通知     

全站
9天前
查看: 2093|回复: 7
收起左侧

[求助] 防水的消音材料

[复制链接]
发表于 2009-5-16 16:17:07 | 显示全部楼层 |阅读模式 来自: 中国陕西榆林

马上注册,结识高手,享用更多资源,轻松玩转三维网社区。

您需要 登录 才可以下载或查看,没有帐号?注册

x
http://www.3dportal.cn/discuz/redirect.php?tid=730385&goto=lastpost#lastpost. _4 G% g# h5 Q2 q( D3 T5 b2 }) v
这个是我求助使用蒸汽放空消音的帖子,其中涉及到使用超细玻璃棉,但是现在的玻璃棉遇到带水蒸汽就起不到消音的作用了,所以我想现在使用另外一种消音材料,需要使用超细的纤维那种,但是要防水,希望非金属材料的专家给出指导意见!
 楼主| 发表于 2009-5-20 16:17:30 | 显示全部楼层 来自: 中国陕西榆林
各位有没有了解的!
 楼主| 发表于 2009-5-21 17:42:43 | 显示全部楼层 来自: 中国陕西榆林
我很着急啊,各位非金属的行家都不知道吗,需要细细的纤维,但能防水,拜托!
发表于 2009-5-21 21:01:26 | 显示全部楼层 来自: 中国四川成都
玻璃纤维材料本来就是不吸水的,但由于有微孔,因水的表面张力使水附着在上,看似吸水。要达到消音或吸音而使水少附着或不附着其上,估计应该重新考虑消声产品的结构。
发表于 2009-5-25 10:08:03 | 显示全部楼层 来自: 中国江苏苏州
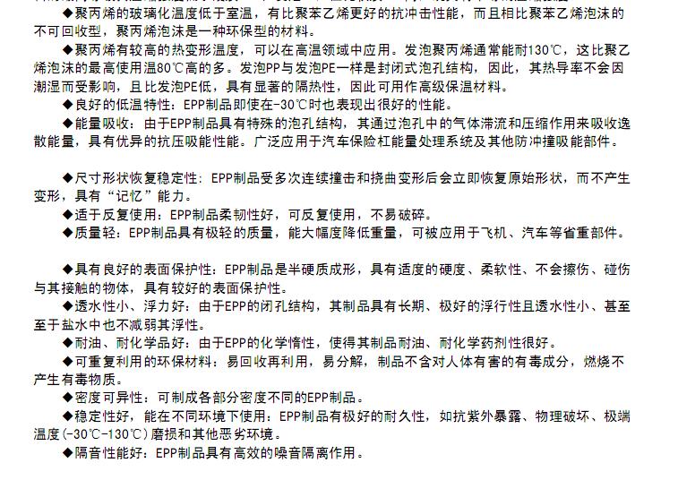
将 超细纤维棉 更换为 EPP,不知道是否可以满足你的要求!!
发表于 2009-5-25 10:09:00 | 显示全部楼层 来自: 中国江苏苏州
EPP部分性能见图片
未命名.JPG
发表于 2009-5-25 10:24:57 | 显示全部楼层 来自: 中国浙江宁波
楼上这个材料不能满足要求,楼主需要的温度为大概230摄氏度。有些难度,木炭,或者焦炭或许可以,但是怎么防止漏出来是个问题,有没有使木炭成型的技术呢?例如焦炭砖
发表于 2009-5-25 11:00:31 | 显示全部楼层 来自: 中国山西太原
消音材料需是多孔性弹性材料,在这里用非金属材料有一个必须解决的问题是,当水把这些微孔填充满后如何脱除,否则的话就起不到消音效果。用细金属丝织成的网波填料具有脱水和耐温的特性,见到有人用于蒸汽流消音的场合,但资料上未查到。

评分

参与人数 1三维币 +3 收起 理由
云动风清 + 3 技术讨论

查看全部评分

发表回复
您需要登录后才可以回帖 登录 | 注册

本版积分规则


Licensed Copyright © 2016-2020 http://www.3dportal.cn/ All Rights Reserved 京 ICP备13008828号

小黑屋|手机版|Archiver|三维网 ( 京ICP备2023026364号-1 )

快速回复 返回顶部 返回列表