QQ登录

只需一步,快速开始

登录 | 注册 | 找回密码

三维网

 找回密码
 注册

QQ登录

只需一步,快速开始

展开

通知     

全站
5天前
查看: 1342|回复: 4
收起左侧

[讨论] 怎样治理液压油的泄漏

[复制链接]
发表于 2009-5-17 18:29:08 | 显示全部楼层 |阅读模式 来自: 中国湖北武汉

马上注册,结识高手,享用更多资源,轻松玩转三维网社区。

您需要 登录 才可以下载或查看,没有帐号?注册

x
本人认为液压系统管理的最大挑战就在怎样治理液压油的泄漏!近年来液压传动与控制越来越被我国飞速发展的经济所推动。作为一名奋斗在这个行业的技术人员!我只有两点要强调!只是我对治理泄漏的一些看法,希望同行及业内人士给予指导。
) p4 i: p! @$ S# x" ~  `' u1.就是对密封圈尤其是丁晴橡胶制造的O型圈,我的经验是硬度非常重要对于哪些经常泄漏的地方大胆的使用高硬度(硬度大于邵氏80度)你会有很意外的收获
& l' U: x5 ^  T+ d9 M- U2.管接头越少越好,而且接头内密封槽的尺寸公差一定要合理,槽底和槽肩必须要有倒角不能是很尖锐的。对于经常泄漏的接头我的办法是更换这个接头,然后安装高硬度密封圈。只要不振动保证几年都不会坏。 9 N1 D# Z/ i( y
3.上面也谈到就是防止管路的自激振动尽量让管路的固有频率避开设备的运转频率。多用管夹,定期紧固,调整大通径电液阀的先导换向时间增加阻尼 比例阀 延长脉冲上什沿时间调整斜坡,会收到很好的效果。
! O3 I3 a' ~, O) o# B2 |4.定期测量液压泵的内泄漏量超过的要修复否则极易造成油封的损坏造成大量泄漏。
9 O% _- |6 _; S- s  b5.有条件的或者油箱容积很大的液压系统最好安装液位实时监控系统!我们这边就是用的扩散硅的液位变送器,配合智能仪表,然后控制泵的起停,即使漏也漏不了多少.- @( H1 R; ~+ \7 p. N8 P

5 M* l* M6 @) x* q! [: ^[ 本帖最后由 canking520 于 2009-5-17 18:31 编辑 ]
发表于 2009-5-17 18:54:32 | 显示全部楼层 来自: 中国山东聊城
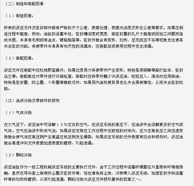
工程机械液压系统的泄露和对策
00.JPG
02.JPG
03.JPG
发表于 2009-5-17 19:10:25 | 显示全部楼层 来自: 中国广西玉林
哪位师傅可以介绍一下怎么定期测量液压泵的内泄漏量呀    好像没有听说过呢  呵呵
发表于 2009-5-21 09:45:32 | 显示全部楼层 来自: 中国北京
谢谢了...........
发表于 2009-5-21 11:51:57 | 显示全部楼层 来自: 中国北京
谢谢了...........
发表回复
您需要登录后才可以回帖 登录 | 注册

本版积分规则

Licensed Copyright © 2016-2020 http://www.3dportal.cn/ All Rights Reserved 京 ICP备13008828号

小黑屋|手机版|Archiver|三维网 ( 京ICP备2023026364号-1 )

快速回复 返回顶部 返回列表