QQ登录

只需一步,快速开始

登录 | 注册 | 找回密码

三维网

 找回密码
 注册

QQ登录

只需一步,快速开始

展开

通知     

全站
9天前
查看: 2056|回复: 4
收起左侧

[已解决] 关于润滑油的选择

[复制链接]
发表于 2009-5-18 12:58:51 | 显示全部楼层 |阅读模式 来自: 中国上海

马上注册,结识高手,享用更多资源,轻松玩转三维网社区。

您需要 登录 才可以下载或查看,没有帐号?注册

x
一台机器里有多个润滑点,涉及齿轮之间的润滑,导轨之间的润滑,滑块之间的润滑,连杆之间的润滑,齿轮泵的润滑等等各种需要润滑的地方,只选用一种润滑油能达到最好的润滑效果,应该选用什么样的润滑油?
0 v3 R8 ~% J; n/ _- A
) a5 p' D$ [# J, A7 ^9 s7 F[ 本帖最后由 shsingle 于 2009-5-20 13:02 编辑 ]
发表于 2009-5-18 16:27:27 | 显示全部楼层 来自: 中国山西太原
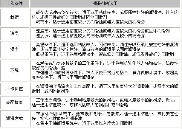
选择润滑剂应根据承载负荷、运行速度、表面精度、使用温度等进行选择。选择原则见下表:
润滑剂的选择原则.jpg
 楼主| 发表于 2009-5-19 08:32:04 | 显示全部楼层 来自: 中国上海
我那种条件下没有直接的推荐吗? + O0 X! A% ^# Q' K. f, m
5 F0 C4 \7 M$ p& J( Q6 e
还是谢谢楼上了~~
发表于 2009-5-20 12:34:17 | 显示全部楼层 来自: 中国上海
最好还是分开用油,如果有困难的话齿轮之间的润滑、滑块之间的润滑,连杆之间的润滑,齿轮泵的润滑可统一用L-CKD齿轮油,导轨之间的润滑用L-G导轨油。如一定要用一种油本人推荐L-CKD460重负荷工业齿轮油。
 楼主| 发表于 2009-5-20 13:02:23 | 显示全部楼层 来自: 中国上海
谢谢大家
发表回复
您需要登录后才可以回帖 登录 | 注册

本版积分规则


Licensed Copyright © 2016-2020 http://www.3dportal.cn/ All Rights Reserved 京 ICP备13008828号

小黑屋|手机版|Archiver|三维网 ( 京ICP备2023026364号-1 )

快速回复 返回顶部 返回列表