QQ登录

只需一步,快速开始

登录 | 注册 | 找回密码

三维网

 找回密码
 注册

QQ登录

只需一步,快速开始

展开

通知     

全站
2天前
查看: 1630|回复: 7
收起左侧

[已解决] 关于配合问题

[复制链接]
发表于 2009-5-19 21:08:17 | 显示全部楼层 |阅读模式 来自: 中国江苏常州

马上注册,结识高手,享用更多资源,轻松玩转三维网社区。

您需要 登录 才可以下载或查看,没有帐号?注册

x
设计一轴和一孔配合,间隙配合,过渡配合,过盈配合有时候把握不准,请问各位有什么秘诀吗?谢谢!0 l8 t) I  h6 d

, v4 x) W3 h/ X* J3 {2 K- @5 q- L比如有键的应该是间隙配合吧,多少为好?
发表于 2009-5-19 22:44:44 | 显示全部楼层 来自: 中国湖北十堰
建议楼主看看《机械基础》吧,轴与孔的配合一般是根据使用要求来选择各种配合的。
发表于 2009-5-20 00:11:01 | 显示全部楼层 来自: 中国上海
关键看功能了,其实手册上有许多实例,可以看看,这样掌握得快些
头像被屏蔽
发表于 2009-5-20 08:02:16 | 显示全部楼层 来自: 中国辽宁丹东
提示: 作者被禁止或删除 内容自动屏蔽
发表于 2009-5-20 10:05:01 | 显示全部楼层 来自: 中国上海
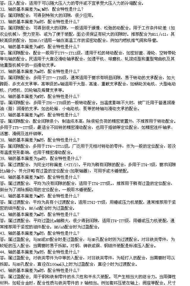
关于配合问题
1.JPG
2.JPG
3.JPG
4.JPG
5.JPG

公差与配合100个问与答a.rar

289.5 KB, 下载次数: 9

发表于 2009-5-20 10:23:01 | 显示全部楼层 来自: 中国上海
键槽的剖面尺寸
1.JPG
2.JPG
 楼主| 发表于 2009-5-21 17:26:09 | 显示全部楼层 来自: 中国江苏常州
xx 感谢你们
发表于 2009-5-22 10:06:38 | 显示全部楼层 来自: 中国上海
公差与配合100个问与答是本人自编资料,是网友转载的。
发表回复
您需要登录后才可以回帖 登录 | 注册

本版积分规则

Licensed Copyright © 2016-2020 http://www.3dportal.cn/ All Rights Reserved 京 ICP备13008828号

小黑屋|手机版|Archiver|三维网 ( 京ICP备2023026364号-1 )

快速回复 返回顶部 返回列表