|
|

楼主 |
发表于 2009-6-6 08:39:16
|
显示全部楼层
来自: 中国辽宁沈阳
0 i, I& C+ r8 T! H
8 \+ O0 v R7 M9 \, ]. h% M* ~这是生产线上的一个问题,一台前帮机双手在对鞋面做定型操作,用脚操控设备。
( ]4 Z5 ~/ M4 s) n6 d1 B其实这 是一种工况条件,是对现场的回应,有意思的是这种问题用电气方法很方便实现,目前的气动设计都离不开气动,不会去研究存机械的问题,所以气控气动就被忘掉了,您刚提出的用一个手柄阀也可以,你能画个原理图吗?我也想看看。
3 H) o. b' Z: W0 G$ ]% j. v5 K& J$ D& f3 R' I+ l% J; e1 Y O, b' s# Y
4 A$ T# \3 S# X7 q- ?/ N4 L
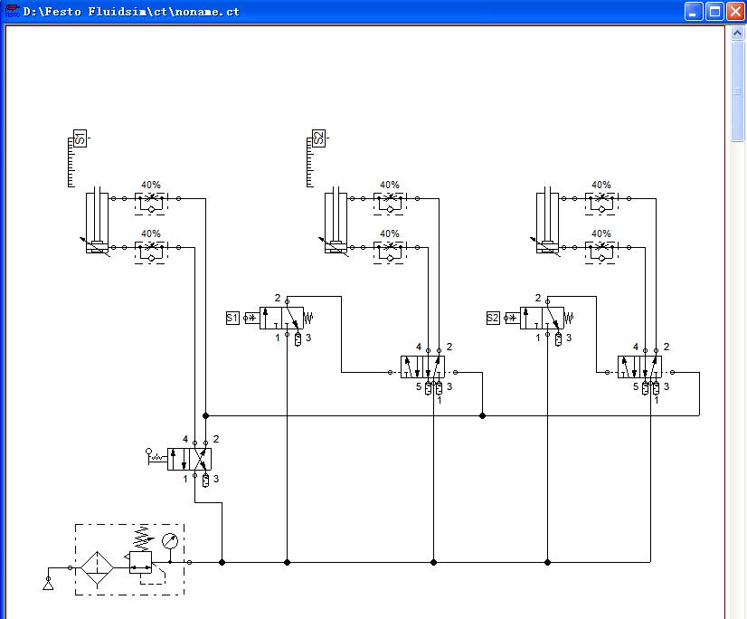
这是SMC一个专家给我画的图,在这里表示感谢。
x0 F! ^1 Z& R8 W
* T* S$ k4 ^* g' ?' `
/ i$ S- `, u; ]9 l- P% l9 o |$ s% f1 g, w# J$ J& A
这张图中用到了两个与门梭阀,是这个设计的亮点所在。佩服,佩服。专家就是专家。 |
|