QQ登录

只需一步,快速开始

登录 | 注册 | 找回密码

三维网

 找回密码
 注册

QQ登录

只需一步,快速开始

展开

通知     

查看: 2423|回复: 14
收起左侧

[讨论] CAMWorks.2008加工实例(问题讨论,不断更新)

[复制链接]
发表于 2009-6-11 22:10:24 | 显示全部楼层 |阅读模式 来自: 中国河北秦皇岛

马上注册,结识高手,享用更多资源,轻松玩转三维网社区。

您需要 登录 才可以下载或查看,没有帐号?注册

x
首先说说我的软件运行环境
, v7 j; c/ E% K) W/ h; `软件:CAMWorks.2008英文版【数控加工编程系统].TLF-SOFT-Teksoft.CAMWorks.2008.ISO-LZ0)】
+ h4 F+ S) p) q8 r& r系统:XP sp3
) b% g2 ?) U" m% Z
# d9 N. A& \1 e5 P( v先来一个实例,以此开展讨论& ~- K! P; e' h- F# ?6 b' G* c5 N
! S; f0 O# @  V* Z3 p
[ 本帖最后由 cuixuanfeng 于 2009-6-14 00:07 编辑 ]
QQ截图未命名.jpg
02.jpg
03.jpg
04.jpg
05.jpg
 楼主| 发表于 2009-6-11 22:16:57 | 显示全部楼层 来自: 中国河北秦皇岛
我有个问题) U' m" D' I8 @1 P! I8 C- |

) m. Q* D/ k$ g0 m  r问什么 CAMWorks2008    抬刀高度总是不好控制?/ L- q$ |+ O$ j( A' j" r, _
有人能否指点迷津?
发表于 2009-6-12 00:59:24 | 显示全部楼层 来自: 中国台湾
装了09的.楼主图档不上吗.我也试试一下
 楼主| 发表于 2009-6-13 00:39:17 | 显示全部楼层 来自: 中国河北秦皇岛
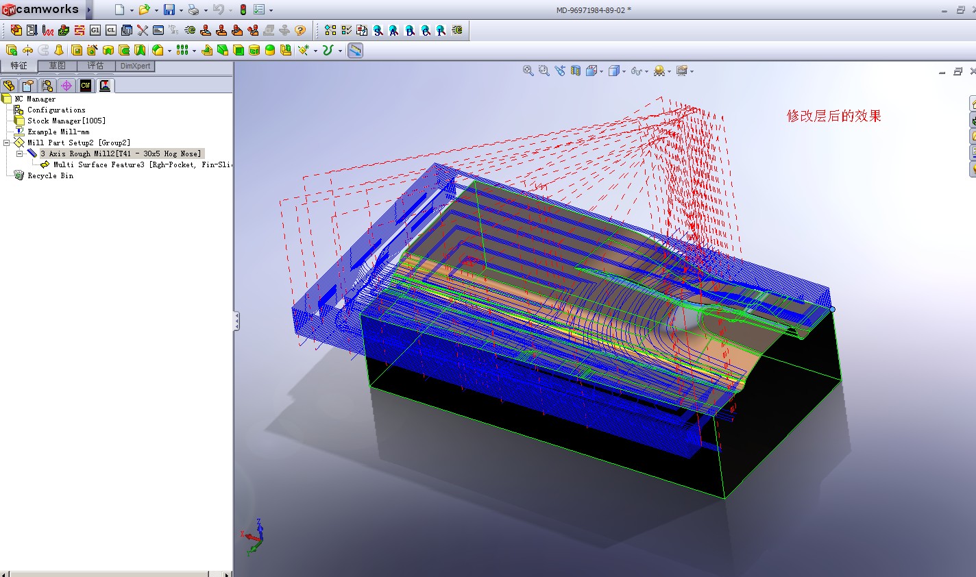
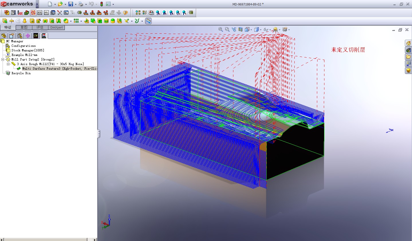
3 Axis Rough Mill 中层的定义4 X* t3 t2 `* y2 |
Z level table- l! J7 ^5 d, ^6 g- h
在3 Axis Rough Mill  生成后,Z level 标签栏会显示所有层的深度,但这些都是建立在 Rough tab  中深度参数设定之上的  ,你可以用Z level table 去删除或者增加切削层,也可以更改每一层的切削深度,当刀路生成以后,每层的切削深度可以通过Rough tab来更改,切削层在生成过程中不能颠倒次序,CAMWorks 会在刀路生成之前给每一层自动分类
2 I; e* S0 I5 J2 b3 u) b! a2 q
3 S5 H2 A- x0 l& ~$ W* ?, |再看一下的例子,通过这个例子或许大家能明白一些,这个层深度的控制是通过编辑带有刀路的工件而得来
) ?  k1 J; |0 u' y6 l
, {) J# a0 v* b# W[ 本帖最后由 cuixuanfeng 于 2009-6-13 00:41 编辑 ]
01.jpg
02.jpg
03.jpg
04.jpg
05.jpg
 楼主| 发表于 2009-6-13 00:58:18 | 显示全部楼层 来自: 中国河北秦皇岛
一下再通过 Area Clearance加工类型 来说明此种方式深度的定义+ l- H7 V0 ?' n( [: w2 U0 r
在大多数加工类型中,大多采用这种方法来定义深度的: z. }. W7 o& _& m5 B) _; @
明白了这些,在加自己的揣摩,camworks的层定义也就差不多了
2 t6 `' G$ f% g$ W' S* l' _; g% D# N$ q# u2 H% B/ |
希望大家能提出新的看法!
, z7 x% Z' ~! d1 ^2 N
/ g2 x( y/ X; g( v+ P附图档
' v9 R/ k% J! |; \( h0 }) n7 P; X3 M7 R# H2 H8 v
[ 本帖最后由 cuixuanfeng 于 2009-6-13 01:03 编辑 ]
001.jpg
002.jpg
003.JPG
004.jpg

MD-96971984-89-02.rar

402.76 KB, 下载次数: 45

发表于 2009-6-13 01:07:05 | 显示全部楼层 来自: 中国台湾
還沒練到那麼深.無法交流 1 G/ f6 [! e' Y( q2 p" t
先跟隨你們的腳步.支持交流.關注此帖
 楼主| 发表于 2009-6-13 23:46:04 | 显示全部楼层 来自: 中国河北秦皇岛
在 part setup parameters 中 advance 相中 也是可以定义深度的
8 B- o0 ^3 @1 A! c9 P% t5 w: m& j# s
不过这里主要针对两轴的! T3 B' W/ v3 b; D

  C) ?4 j% o1 K2 L6 l% ESetting Z Limits for 2 Axis Mill OperationsFor 2 Axis Mill operations, you can set the Z start machining depth and/or the minimum Z machining depth locally within each operation or globally from the Mill Part Setup level.
& @# B/ \" ^8 B) V" q# O1 E0 a5 W) D+ L
方法也是大同小异
01..jpg
02.jpg
 楼主| 发表于 2009-6-14 00:05:47 | 显示全部楼层 来自: 中国河北秦皇岛
下面再举一例,以此模型,铣一开放的轮廓0 p7 V2 R) [/ A) R, i
! k& F3 p0 r4 H7 B# p5 l( P; e3 f& @
具体如何定义切削过程就不再贴图了
3 c; k) @" N: O) C! H主要还是说说 深度控制
01.jpg
02.jpg
03.jpg
04.jpg
发表于 2009-6-14 09:52:17 | 显示全部楼层 来自: 中国河南安阳
这个版本哪有,想下载学习。有中文的吗?
发表于 2009-6-18 21:55:50 | 显示全部楼层 来自: 中国江苏南京
上述问题经过探讨已然解决.软件本身提供该功能.
# H, a) ?2 _$ F& q& h$ U! b另外,见下图所示,CAMWorks将在未来的版本中放弃3轴粗铣循环加工方法,开粗以及精加工的方法推荐使用其它方法.
  X9 W+ [% M7 p5 A谢谢楼主.相互讨论学习,一起共同进步.
11.jpg
 楼主| 发表于 2009-6-18 23:14:09 | 显示全部楼层 来自: 中国河北秦皇岛
这个软件懂的人还是太少% N4 ]1 D, s3 t) c5 K. r  c9 X
讨论竟然成了我一个人的独角戏
; u) w# ]- a5 ?算了
- W! E! |: j6 ?' V就到这里吧
发表于 2009-6-19 08:45:05 | 显示全部楼层 来自: 中国江苏南京
CATIA 的CAM同样很少,但你不是用得很好么?
发表于 2009-6-19 08:47:09 | 显示全部楼层 来自: 中国江苏南京
以后有问题,可以直接给我邮件.如果你需要知道别人问的问题,我这里有很多.
发表于 2009-6-19 08:59:45 | 显示全部楼层 来自: 中国山东淄博
这个有中文版的吗?  ug mc proe的都有中文版,这个要是不出中文版没市场了
发表于 2009-8-29 19:00:04 | 显示全部楼层 来自: 中国湖南益阳
中文版有的,CAMWORKS用了些日子了,用起来还是比较方便的。* h$ K9 A+ l/ |, T8 W9 P
她的模拟功能挺方便,直观。对于像我这样的编程新手来说,出的程序安全多了。

camwork.pdf

113.05 KB, 下载次数: 40

发表回复
您需要登录后才可以回帖 登录 | 注册

本版积分规则


Licensed Copyright © 2016-2020 http://www.3dportal.cn/ All Rights Reserved 京 ICP备13008828号

小黑屋|手机版|Archiver|三维网 ( 京ICP备2023026364号-1 )

快速回复 返回顶部 返回列表