QQ登录

只需一步,快速开始

登录 | 注册 | 找回密码

三维网

 找回密码
 注册

QQ登录

只需一步,快速开始

展开

通知     

查看: 5109|回复: 45
收起左侧

[已解决] 没看懂这张图,求助!

 关闭 [复制链接]
发表于 2009-6-17 22:01:15 | 显示全部楼层 |阅读模式 来自: 中国辽宁沈阳

马上注册,结识高手,享用更多资源,轻松玩转三维网社区。

您需要 登录 才可以下载或查看,没有帐号?注册

x
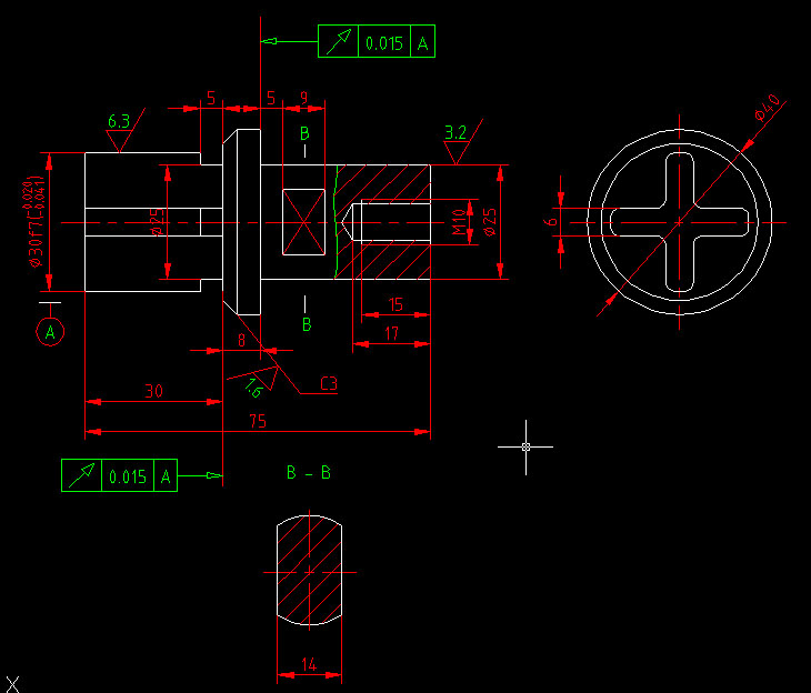
原图如图所示" S7 t- l% C7 W' u* y9 H+ D! ^
1.jpg * J: ]  R' R6 C! E

& P% V; n. O# L# M4 A3 M[ 本帖最后由 ugnxs 于 2009-6-19 18:05 编辑 ]
 楼主| 发表于 2009-6-17 22:06:17 | 显示全部楼层 来自: 中国辽宁沈阳
问题有两个,如图
& [2 g# B% Q  q6 P 1.jpg
, c0 v* i/ D8 g/ ]' w5 u
" E) x3 K! a+ }" L  w谢谢各位老师解答
发表于 2009-6-17 22:06:43 | 显示全部楼层 来自: 中国浙江宁波
这图纸 B-B截面是不是有问题哟
 楼主| 发表于 2009-6-17 22:10:57 | 显示全部楼层 来自: 中国辽宁沈阳
B-B按正常来说,应该是什么形状的呢?
发表于 2009-6-17 22:14:42 | 显示全部楼层 来自: 中国江苏无锡
1.那应该有一根直线,因为两者的直径不相同。
& f: [# }% J& N1 J2.“X"表示那个长方形处是一个平面而不是曲面。
9 v0 ]1 j: b% d" i7 V2 h' l$ t  \ 2.gif " H0 d2 o) N' p9 X& l. i

; [# i" b. R" o, F" [+ ]0 Q& U[ 本帖最后由 rongjian 于 2009-6-17 22:36 编辑 ]

评分

参与人数 1三维币 +10 收起 理由
2005llnn + 10 应助

查看全部评分

发表于 2009-6-17 22:33:37 | 显示全部楼层 来自: 中国上海
这张图纸没什么问题啊
发表于 2009-6-17 22:37:36 | 显示全部楼层 来自: 中国山东济南
应该有一条线,这里台阶轴的终段。9 s9 ?2 \3 ?( V( a2 g9 J9 j
交叉线是扳手口,截面图很清楚了。
 楼主| 发表于 2009-6-17 22:41:56 | 显示全部楼层 来自: 中国辽宁沈阳
一开始没看懂图,现在看懂了。可问题又来了
8 W/ t" K% Q8 \; t 1.jpg
发表于 2009-6-17 23:06:36 | 显示全部楼层 来自: 中国上海
看5楼图形演示已经很清楚了,再不清楚就无语了
发表于 2009-6-17 23:10:41 | 显示全部楼层 来自: 中国上海
10中图示有严重问题,如果有中间矩形图示就不该有外面蓝线型的,如果有蓝线型就不该有矩形,两者不在一个视图
发表于 2009-6-17 23:12:01 | 显示全部楼层 来自: 中国台湾
樓主加油!原圖沒問題!
发表于 2009-6-18 07:55:22 | 显示全部楼层 来自: 中国上海
14楼表达意思明白,两个点本来就应该在一个水平线上并且重合
发表于 2009-6-18 08:13:02 | 显示全部楼层 来自: 中国云南红河哈尼族彝族自治州
5楼的图形很清楚。那两个点应当在同一水平线上。在主视图里可能只是定性的表达一下。

评分

参与人数 1三维币 +2 收起 理由
2005llnn + 2 应助

查看全部评分

发表于 2009-6-18 08:14:34 | 显示全部楼层 来自: 中国上海
只是B-B剖没按比例画
发表于 2009-6-18 08:25:32 | 显示全部楼层 来自: 中国浙江宁波
这是一张正确的图纸,B—B为移出断面图。在主视图中的X表示该处为一平面(当图形不能充分表达平面时,可用平面符号(相交的两细实线)表示),该平面以左侧轴肩定位,宽为9。B—B断面图中对称标注扳手口厚度,且轴直径已定,即以轴中心面对称铣出扳手口,保证尺寸14,平面高度自动形成,无需标注。主视图上的X是一种规定的简化画法,那里没有直线。如还有疑问请参阅《工程制图》章节:“局部放大图和简化画法”

评分

参与人数 1三维币 +5 收起 理由
2005llnn + 5 应助

查看全部评分

发表于 2009-6-18 08:49:01 | 显示全部楼层 来自: 中国四川成都
这张图没有问题,表达很清楚
发表于 2009-6-18 08:54:19 | 显示全部楼层 来自: 中国浙江温州
那条线应该有的,很多初学制图的人容易漏掉,这个老师也会强调多次的。
发表于 2009-6-18 09:21:38 | 显示全部楼层 来自: 中国陕西西安

回复 5# rongjian 的帖子

好漂亮啊,怎么画的!也是用CAD
发表于 2009-6-18 09:54:40 | 显示全部楼层 来自: 中国江苏苏州
图纸很清晰,没问题啊
发表于 2009-6-18 10:59:10 | 显示全部楼层 来自: 中国上海
其实这张图对于有些机械设计基础的人来讲,难度不是很大的,请认为有难度的加强机械理论和机械标准等技术文件的学习
发表于 2009-6-18 12:06:02 | 显示全部楼层 来自: 中国广西百色
我的意见:只是X图没按比例画
1 F) G4 W' a1 d$ h* x  O2 Z- A% u. C3 J( |( S2 k8 ]( V5 i# q
[ 本帖最后由 2005llnn 于 2009-6-18 12:08 编辑 ]
090618.jpg
发表于 2009-6-18 12:42:51 | 显示全部楼层 来自: 中国重庆
我觉得这张图没什么问题啊,5#的太直观了,厉害啊!
发表于 2009-6-18 12:56:20 | 显示全部楼层 来自: 中国安徽芜湖
这个图一点问题都没有啊,在轴上铣个平面都是这样表示的啊
发表于 2009-6-18 13:44:06 | 显示全部楼层 来自: 中国广东东莞
原图唯一的遗憾是没有在第一段加剖面,另外用直径标注也值得商榷,起码前端形状应该是不很明确的!
副热带走私犯.jpg

评分

参与人数 1三维币 +5 收起 理由
woaishuijia + 5 技术讨论

查看全部评分

发表于 2009-6-18 14:04:28 | 显示全部楼层 来自: 中国山东泰安
图没有问题,你应该多学点机械绘图知识
发表回复
您需要登录后才可以回帖 登录 | 注册

本版积分规则


Licensed Copyright © 2016-2020 http://www.3dportal.cn/ All Rights Reserved 京 ICP备13008828号

小黑屋|手机版|Archiver|三维网 ( 京ICP备2023026364号-1 )

快速回复 返回顶部 返回列表