QQ登录

只需一步,快速开始

登录 | 注册 | 找回密码

三维网

 找回密码
 注册

QQ登录

只需一步,快速开始

展开

通知     

查看: 2026|回复: 4
收起左侧

[已解决] 关于NSK一份原厂资料的来源

[复制链接]
发表于 2009-6-25 14:00:15 | 显示全部楼层 |阅读模式 来自: 中国江苏南京

马上注册,结识高手,享用更多资源,轻松玩转三维网社区。

您需要 登录 才可以下载或查看,没有帐号?注册

x
附件是一份关于NSK原厂资料,看其内容显示是用翻译软件翻译的,十分混乱,不知道是取自那一部分NSK的样本资料?

NSK卷轴受数据.rar

956.59 KB, 下载次数: 13

发表于 2009-6-25 22:09:58 | 显示全部楼层 来自: 中国江苏苏州
贴上前五页:
' I% T+ o. e6 l- D1 B" }  y 1.jpg ! y4 V6 G) J, {) i# Z; F
2.jpg
" s7 v; u, U9 `8 |. R1 N" r7 x3 ` 3.jpg
3 i- c8 }, ]# ~) J: v 4.jpg
8 T3 ]7 I; E# N 5.jpg
发表于 2009-7-1 13:26:14 | 显示全部楼层 来自: 中国江西南昌
不是很了解,顶一下,或许您可以在论坛上搜索一下,该资料可能在论坛上有。
发表于 2009-7-18 20:24:35 | 显示全部楼层 来自: 中国上海
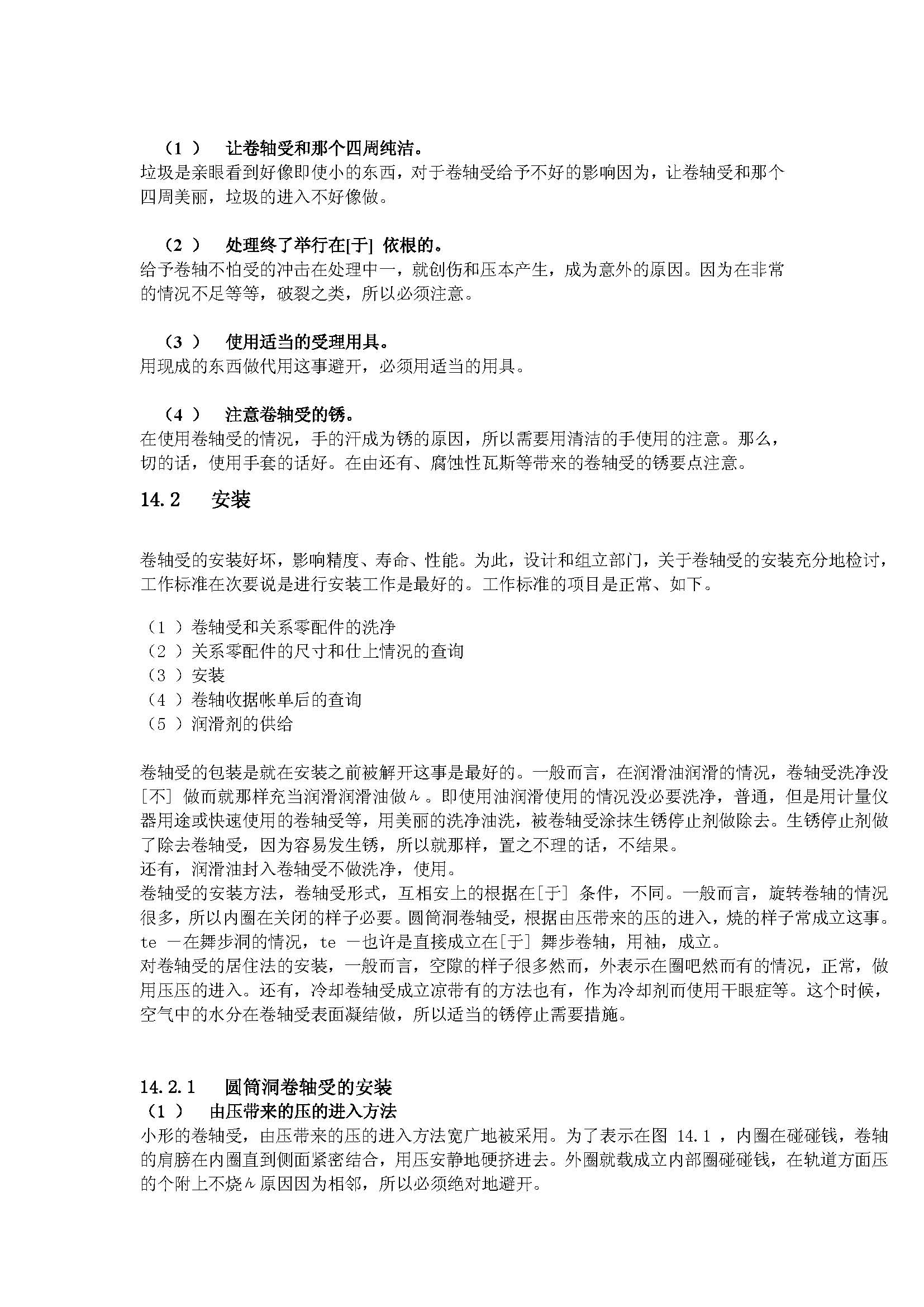
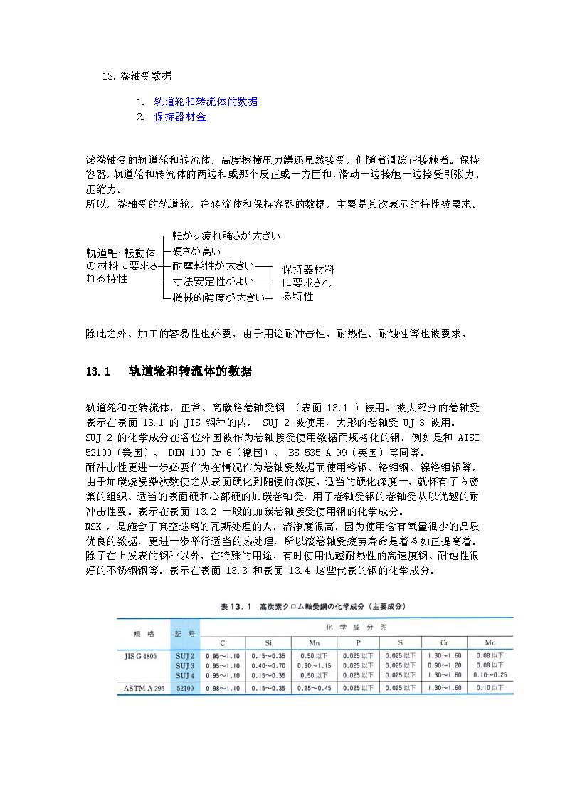
这是NSK轴承样本上一部分,所见的是13章节 轴承材料、14章节  轴承安装。
6 N# T/ T1 d! xNSK轴承样本在论坛中就有。8 S, x. v4 ?* A1 R( T
http://www.3dportal.cn/discuz/viewthread.php?tid=729823&highlight=NSK
! Q4 J9 m) o" V9 z+ `1 z, kNSK公司网站上也可以下载。

评分

参与人数 1三维币 +3 收起 理由
hero2006 + 3 应助

查看全部评分

 楼主| 发表于 2009-7-20 08:40:05 | 显示全部楼层 来自: 中国江苏南京
谢谢schjie 帮我解决这个问题!
发表回复
您需要登录后才可以回帖 登录 | 注册

本版积分规则


Licensed Copyright © 2016-2020 http://www.3dportal.cn/ All Rights Reserved 京 ICP备13008828号

小黑屋|手机版|Archiver|三维网 ( 京ICP备2023026364号-1 )

快速回复 返回顶部 返回列表