QQ登录

只需一步,快速开始

登录 | 注册 | 找回密码

三维网

 找回密码
 注册

QQ登录

只需一步,快速开始

展开

通知     

查看: 3832|回复: 36
收起左侧

[讨论] 『1011』实体+工程图练习

[复制链接]
发表于 2009-6-26 13:09:49 | 显示全部楼层 |阅读模式 来自: 中国山东济南

马上注册,结识高手,享用更多资源,轻松玩转三维网社区。

您需要 登录 才可以下载或查看,没有帐号?注册

x
讨论
发表于 2009-6-26 13:10:56 | 显示全部楼层 来自: 中国上海
LZ 也忽悠人吗? ^_^
 楼主| 发表于 2009-6-26 13:16:06 | 显示全部楼层 来自: 中国山东济南

回复 2# 麻集 的帖子

哪敢. N7 e+ I. @  Q+ S  k

* l) E0 O/ N2 y* p' ~刚才还没编辑完帖子,现在好了。
发表于 2009-6-28 18:22:51 | 显示全部楼层 来自: 中国河北沧州
圆形沟槽的深度好像没给,自己看着做了
 楼主| 发表于 2009-6-28 18:32:02 | 显示全部楼层 来自: 中国山东济南

回复 4# beyond2009 的帖子

恩,看着做就是了,本想壁厚一致的。
发表于 2009-6-28 18:48:13 | 显示全部楼层 来自: 中国广东中山
还是没看到附件啊,是不是我不够聪明,看不到的?
 楼主| 发表于 2009-6-28 19:57:57 | 显示全部楼层 来自: 中国山东济南

回复 6# haludyi 的帖子

这只是对应题目的讨论贴,练习题都是以“练习题”分类的。
4 x. ^# K) K3 a1 }4 v6 t
2 S1 b( X& g3 a$ w6 Y! j' @1 s, W2 r先看下练习题的版规。
1 k/ Y1 N& L) o5 K  ~# _1 R7 dhttp://www.3dportal.cn/discuz/vi ... &extra=page%3D1
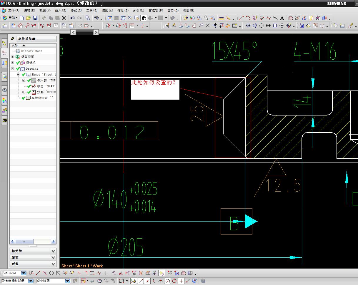
发表于 2009-7-1 08:46:53 | 显示全部楼层 来自: 中国北京
下图显示一半的视图是怎么设置的?
4 S# l, H# c0 o) X7 G0 {我在建模时切掉一半,可以显示一半的视图,但是旋转剖就做不了了。
, r7 d0 _+ L' p" S看了几位高人做完的工程图,还是不会。
; B- O5 }" x& t, I 123.jpg
 楼主| 发表于 2009-7-1 09:15:12 | 显示全部楼层 来自: 中国山东济南

回复 8# driver 的帖子

红框中,Φ240这个尺寸的的标注,我也没标注出来,是编辑的文本(要避免这种做法)。6 A( c# t/ t: S: P' s# w
之所以这样标,是因为原图这样,想看大家有没有好的解决办法。
发表于 2009-7-1 18:38:29 | 显示全部楼层 来自: 中国河北沧州

回复 8# driver 的帖子

半个视图用的是“视图边界”的功能,自己体验一下就会用了!
发表于 2009-7-1 18:39:13 | 显示全部楼层 来自: 中国河北沧州

回复 9# astrokylin 的帖子

那个用孔标注就行啦!
 楼主| 发表于 2009-7-1 20:24:56 | 显示全部楼层 来自: 中国山东济南

回复 11# beyond2009 的帖子

用孔尺寸线不过圆心啊~~
发表于 2009-7-1 21:01:25 | 显示全部楼层 来自: 中国河北沧州

回复 12# astrokylin 的帖子

可以在前置附加文本中添加空格直到过圆心,不影响尺寸关联性但期待有更好的方法!

评分

参与人数 1三维币 +3 收起 理由
astrokylin + 3 技术讨论

查看全部评分

 楼主| 发表于 2009-7-1 22:25:54 | 显示全部楼层 来自: 中国山东济南

回复 13# beyond2009 的帖子

好主意,太聪明了
发表于 2009-7-2 23:15:24 | 显示全部楼层 来自: 中国北京
原帖由 beyond2009 于 2009-7-1 18:38 发表 http://www.3dportal.cn/discuz/images/common/back.gif/ n, E& t3 ^: h0 l" V" T
半个视图用的是“视图边界”的功能,自己体验一下就会用了!

0 ~/ b4 Q0 Q; H# w是用手工设定矩形?没办法准确定位啊。
2 Z8 d$ ^# V7 [; C$ O 未命名.JPG
发表于 2009-7-2 23:41:57 | 显示全部楼层 来自: 中国河北沧州

回复 15# driver 的帖子

如果要准确的话可以做辅助线添加对象做边界!
 楼主| 发表于 2009-7-3 01:12:26 | 显示全部楼层 来自: 中国山东济南

回复 15# driver 的帖子

就像LS版大说的,用“Break Line/Detail”能准确捕捉
发表于 2009-7-3 16:15:48 | 显示全部楼层 来自: 中国北京
有没有设置尺寸线水平或竖直的选项?
5 H# A* p( r. a! Z% q, i如图1,想标注成图2的样子。
. [, `' c7 v. P" }( J0 r9 Y+ U/ ]4 ~6 ]3 n% b 未命名.JPG $ w3 k, p. v6 ?; c& d
未命名1.JPG
发表于 2009-7-3 17:32:05 | 显示全部楼层 来自: 中国广东东莞
看不到,就讨论2字
发表于 2009-7-6 11:04:25 | 显示全部楼层 来自: 中国北京
学习高人的工程图,下面两处不知如何设置。
# D+ T( d1 F- g: b1 我在此处用圆柱标注值为137.5* _' X1 g6 ?* i& A. L& ?
未命名.JPG
# o$ s+ G5 i0 l0 o! r+ C23 `7 a: w+ k+ U
未命名1.JPG
发表于 2009-7-6 18:40:37 | 显示全部楼层 来自: 中国河北沧州

回复 20# driver 的帖子

像是我的图。% y/ Y( J7 ]0 i) y$ O" V
1.用基线标注就行了。http://www.3dportal.cn/discuz/attachments/month_0907/20090714_deced29f57ba5cb181abqad7RoAWx0oM.png, N% v! ?- z; s9 C
2.将视图展开,用“基本曲线”工具做辅助线!
" N7 A1 J% E/ T0 |8 s; B7 g" K1 C; I
对了,看了你做的这道题了,见你安装了论坛提供的制图模板了,可好多对象不是模板的样子,请问是否正确安装?
8 r6 p# @/ q$ N: D& }2 v- S 回访一下,看是不是模板有问题!
/ q( I0 e2 d: S1 @9 W
  [. m! @# F- ?) M[ 本帖最后由 beyond2009 于 2009-7-14 23:13 编辑 ]

评分

参与人数 1三维币 +5 收起 理由
astrokylin + 5 应助

查看全部评分

发表于 2009-7-6 20:13:40 | 显示全部楼层 来自: 中国浙江台州
请教版主此处直径符号与数字之间的距离如何设置?谢谢。
2009-07-06_190926.png
发表于 2009-7-6 20:44:08 | 显示全部楼层 来自: 中国河北沧州
在这里!
未命名.JPG
发表于 2009-7-6 20:50:50 | 显示全部楼层 来自: 中国浙江台州
回版大,这里已设置成零了还是很大的距离,用的5.0版本。
发表于 2009-7-6 22:15:25 | 显示全部楼层 来自: 中国北京
原帖由 beyond2009 于 2009-7-6 18:40 发表 http://www.3dportal.cn/discuz/images/common/back.gif. E2 `( H. I3 T& T  z
像是我的图。
; N: Z3 J. u8 g1.用基线标注就行了。
3 t: A/ A) {2 k4 F0 e& F9 n. W2.将视图展开,用“基本曲线”工具做辅助线!
6 H/ r- y7 F3 ?+ ]+ n
. p6 J; m- d4 D) h/ b" W. A对了,看了你做的这道题了,见你安装了论坛提供的制图模板了,可好多对象不是模板 ...

5 Z( x' `9 v* ]! U& h; v0 [
; B. p7 }& _; }& `+ H! x' M+ f就是版大的图,学习呢。
8 G2 ~4 n. Y) D9 P4 Z( ^6 X7 R6 q第一个问题解决了,不知道为什么是这样,隐藏设置?
( ]  V, o, V% r' `第二个问题在研究。% S3 D6 p$ S7 |: v5 K; M
用的模板是论坛6月24日更新后的模板。
发表回复
您需要登录后才可以回帖 登录 | 注册

本版积分规则


Licensed Copyright © 2016-2020 http://www.3dportal.cn/ All Rights Reserved 京 ICP备13008828号

小黑屋|手机版|Archiver|三维网 ( 京ICP备2023026364号-1 )

快速回复 返回顶部 返回列表