QQ登录

只需一步,快速开始

登录 | 注册 | 找回密码

三维网

 找回密码
 注册

QQ登录

只需一步,快速开始

展开

通知     

查看: 3935|回复: 14
收起左侧

[求助] 怎么能将SW模型转换成数控程序?

[复制链接]
发表于 2009-7-5 18:22:05 | 显示全部楼层 |阅读模式 来自: 中国山东潍坊

马上注册,结识高手,享用更多资源,轻松玩转三维网社区。

您需要 登录 才可以下载或查看,没有帐号?注册

x
我现在绘画基本的模型了,但我想知道怎样将模型直接转换成数控加工程序?哪位前辈愿意指教一下?谢谢喽!
发表于 2009-7-5 18:35:48 | 显示全部楼层 来自: 中国河北秦皇岛
你有没有安装它的加工插件?6 }  Z' h8 }& Z
如果你安装了' _7 C) k! z3 W7 I
你还得在加工模块中设置加工参数
: O3 a1 N" n$ B/ z5 `: g而后在经过后处理得出机床可以识别的G代码
 楼主| 发表于 2009-7-5 18:50:19 | 显示全部楼层 来自: 中国山东潍坊

回复 2# cuixuanfeng 的帖子

前辈。我不知道安装什么插件,能否赐教一下!谢谢你!
发表于 2009-7-5 20:03:15 | 显示全部楼层 来自: 中国江苏常州
一般是SolidCAM,或者你可以用其他的CAM软件加工,比如MasterCAM等等
发表于 2009-7-6 09:30:34 | 显示全部楼层 来自: 中国河北廊坊
推荐两个CAMWorks2009SP0.1多国语言版,SolidCAM2008R12简体中文版,都是SW插件
发表于 2009-7-6 11:06:05 | 显示全部楼层 来自: 中国重庆
原帖由 gld123 于 2009-7-6 09:30 发表 http://www.3dportal.cn/discuz/images/common/back.gif
( O3 Y7 ~+ H! i/ [& h) F/ y- u推荐两个CAMWorks2009SP0.1多国语言版,SolidCAM2008R12简体中文版,都是SW插件

8 o4 b# E: M% r请问大师:你推荐的两个插件能安装在SW07里面吗?我用的SW07完整版里也好像没有那个插件耶!- H. n4 @. i  c7 x- J
借贵地恳请大师推荐两个能下载到SW07里使用的插件链接。谢谢!
发表于 2009-7-6 11:19:11 | 显示全部楼层 来自: 中国河北廊坊
SolidCAM2008R12简体中文版能安装到2005,2006,2007版,2008,2009,好用,CAMWorks2009SP0.1多国语言版没试过,安装到2009安装成功,因为家里是2009,公司是2007. G5 Q! u6 q% G
0 N" {( u! [9 S: F; `
我下载以后,可能不能用了' b8 y" B9 F. C9 F& O4 l$ P
http://down.9cax.com/newdir/Solidworks/software/SolidCAM2008_R12_SP3_ChineseSimpl_by9cax.rar?vw=1&vsid=3622988402cbb7f5e5d94803ff3444b7. @0 L4 C) V; n
+ T1 _) G4 a: c
[ 本帖最后由 gld123 于 2009-7-6 11:35 编辑 ]
发表于 2009-7-6 18:03:41 | 显示全部楼层 来自: 中国河北秦皇岛
原帖由 gld123 于 2009-7-6 09:30 发表 http://www.3dportal.cn/discuz/images/common/back.gif
1 m3 d' L/ ~9 C* ^* C推荐两个CAMWorks2009SP0.1多国语言版,SolidCAM2008R12简体中文版,都是SW插件

: [8 o$ [6 s6 e" W% S6 o" j  F8 j4 a0 Y: b+ Z- `
solidworks的CAM插件出国以上两个还有一个HSMCAM(不知道写的对不对,只记得是H开头的)
" [2 c" Z; d) i' i
9 j6 T& Q& H) k3 t/ {; z) O  X# H/ m, n! ?- G2 D5 k7 f
我自己安装的是 CAMWorks2008 英文版的
4 p0 @1 L% ?9 d- r, C; |) `4 R) J) S* {
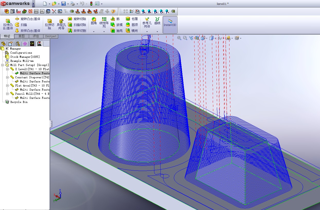
我给你随便做一个例子; j0 v! t' b; {
你可以看一下
01.jpg
02.jpg
03.jpg
04.jpg
 楼主| 发表于 2009-7-7 08:05:37 | 显示全部楼层 来自: 中国山东潍坊

回复 7# gld123 的帖子

谢谢前辈!非常感谢!
 楼主| 发表于 2009-7-7 08:06:58 | 显示全部楼层 来自: 中国山东潍坊

回复 8# cuixuanfeng 的帖子

谢谢前辈!不知可否将你的软件匀给我用用?
发表于 2009-7-7 20:41:29 | 显示全部楼层 来自: 中国河北秦皇岛
你在网上搜一下就行了
- U. u% ~% U7 B, G- c大概4.3G : g& l* d8 v( n& s9 K9 i% K
TLF-SOFT-Teksoft.CAMWorks.2008.ISO-LZ0
8 I. L8 k" Y0 T# U你也可以下载SolidWorks的插件
' z+ |  s. J. {+ R. z, s/ T那个只有几百兆) G. p+ }! D, N
我的是Teksoft出的,solidworks也是他们公司的OEM版: v1 ~! Y. H7 J+ O$ }6 B

3 J) ]  Q1 m8 u4 T2 C0 r[ 本帖最后由 cuixuanfeng 于 2009-7-7 20:44 编辑 ]
发表于 2009-7-7 20:44:50 | 显示全部楼层 来自: 中国河北
原帖由 cuixuanfeng 于 2009-7-7 20:41 发表 http://www.3dportal.cn/discuz/images/common/back.gif
( t3 B3 p+ G8 m, i- W你在网上搜一下就行了  U/ }7 o* S2 T+ k
大概4.3G . N, C5 W% e$ M8 ^! _$ C7 y/ f$ R, f
TLF-SOFT-Teksoft.CAMWorks.2008.ISO-LZ0
软件也太大了吧
发表于 2009-7-7 23:07:47 | 显示全部楼层 来自: 中国广东中山
我也想学,, :P
 楼主| 发表于 2009-7-8 12:01:44 | 显示全部楼层 来自: 中国山东潍坊

回复 11# cuixuanfeng 的帖子

前辈,你说的能用在SWo7里吗?
发表于 2009-7-8 18:25:42 | 显示全部楼层 来自: 中国河北秦皇岛
可以的
+ I# W" |' z$ j7 X9 [& _你在论坛上搜一下
- N" u8 Y- C4 q下载一个插件就可以了
6 P" L5 I. d0 H, M8 w插件只有几百兆
发表回复
您需要登录后才可以回帖 登录 | 注册

本版积分规则


Licensed Copyright © 2016-2020 http://www.3dportal.cn/ All Rights Reserved 京 ICP备13008828号

小黑屋|手机版|Archiver|三维网 ( 京ICP备2023026364号-1 )

快速回复 返回顶部 返回列表