QQ登录

只需一步,快速开始

登录 | 注册 | 找回密码

三维网

 找回密码
 注册

QQ登录

只需一步,快速开始

展开

通知     

全站
6天前
查看: 2985|回复: 14
收起左侧

[已答复] UG编程问题

[复制链接]
发表于 2009-7-8 15:47:11 | 显示全部楼层 |阅读模式 来自: 中国浙江温州

马上注册,结识高手,享用更多资源,轻松玩转三维网社区。

您需要 登录 才可以下载或查看,没有帐号?注册

x
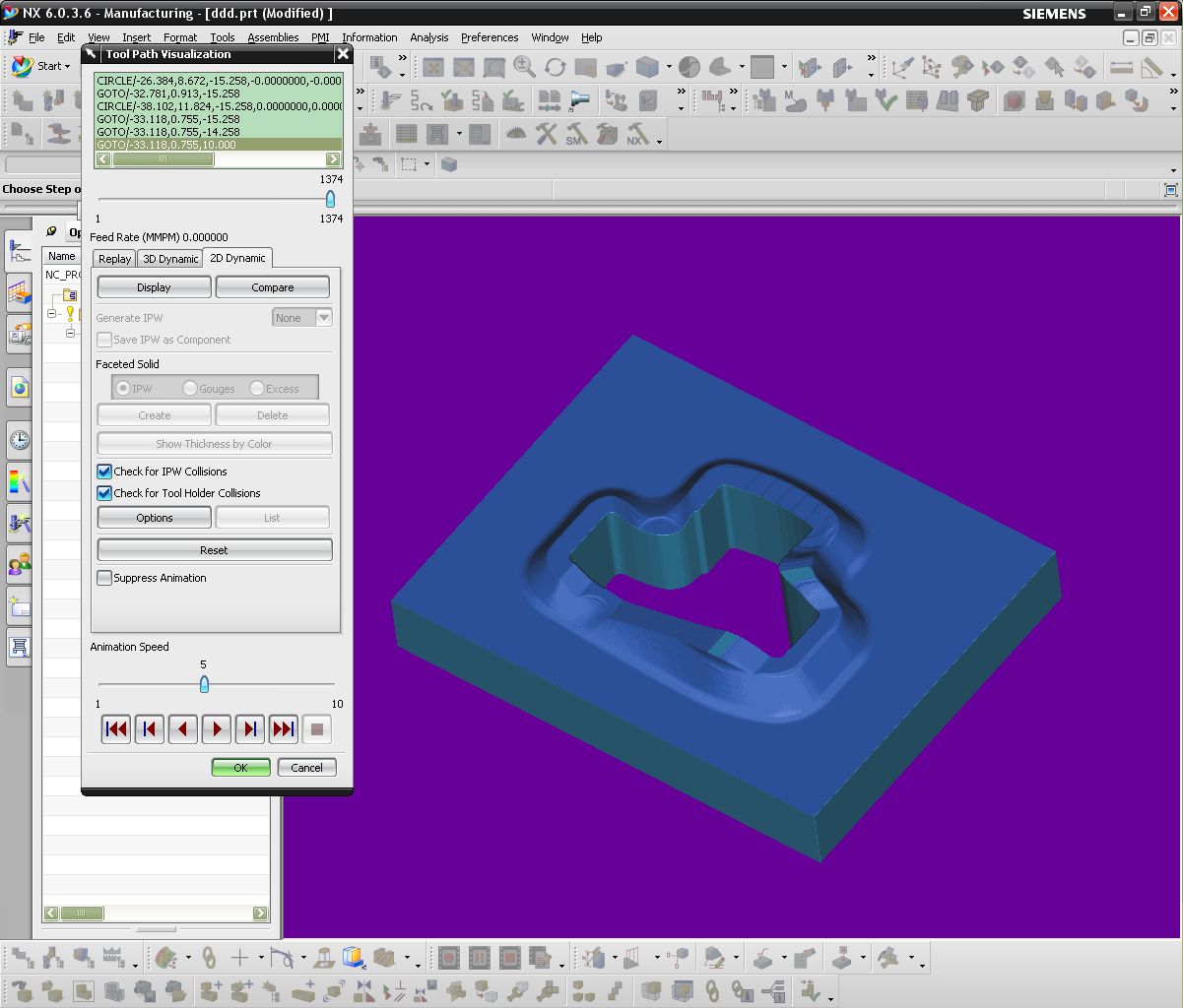
UG编程问题 求高手解答啊我有个地方他为什么铣不起来啊 PRT文件发出来大家帮忙看一下。
A.JPG
B.JPG

ddd.rar

754.15 KB, 下载次数: 72

发表于 2009-7-8 16:29:01 | 显示全部楼层 来自: 中国山东济南
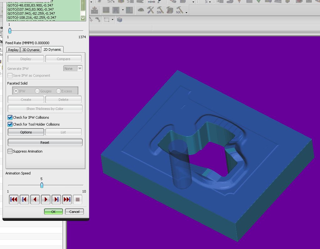
把非切削运动中的进刀距离设大一些,可以解决切削不到的问题,但有几刀切削量较大不安全;不如修改走刀方式,原来是“跟随部件”,改为“跟随周边”,虽然抬刀多了些,但刀路安全,模拟出来很漂亮。我的节图工具较差,节不到模拟图。
1.jpg

评分

参与人数 1三维币 +3 收起 理由
otnt + 3 技术讨论

查看全部评分

 楼主| 发表于 2009-7-8 16:41:16 | 显示全部楼层 来自: 中国浙江温州
那这个外面的余量如何搞掉啊
 楼主| 发表于 2009-7-8 16:42:43 | 显示全部楼层 来自: 中国浙江温州
问题是现在是在开粗 跟随周边只能是粗开完才能用吧
发表于 2009-7-8 16:51:20 | 显示全部楼层 来自: 中国山东济南
谁说“跟随周边”不能用于开粗呢,自己试一下啊。
发表于 2009-7-8 17:05:13 | 显示全部楼层 来自: 中国上海
楼主啊!我只能建议你换6036算刀轨吧!上个截图和part!什么参数也没改的!
截图06.jpg

ddd.rar

872.86 KB, 下载次数: 15

评分

参与人数 1三维币 +3 收起 理由
otnt + 3 应助

查看全部评分

 楼主| 发表于 2009-7-8 17:05:23 | 显示全部楼层 来自: 中国浙江温州
我的这个是跟随周边啊 请问QQ号啊我的425542487
发表于 2009-7-8 17:08:16 | 显示全部楼层 来自: 中国上海
上一张过程中的图片!
截图07.jpg
 楼主| 发表于 2009-7-8 17:12:05 | 显示全部楼层 来自: 中国浙江温州
这里还是危险啊。
A.JPG
发表于 2009-7-8 17:13:24 | 显示全部楼层 来自: 中国上海
留言错了!呃!!!
( e+ v7 `+ \" M7 V
3 Z/ G9 m6 a+ k" N+ R) f2 Z) g[ 本帖最后由 binbinao 于 2009-7-8 17:15 编辑 ]
发表于 2010-7-9 23:53:28 | 显示全部楼层 来自: 中国广东东莞
按这个改过来就可以了

把这个选上就可以了

把这个选上就可以了

这是我选上后算好的

这是我选上后算好的
发表于 2010-8-4 21:45:51 | 显示全部楼层 来自: 中国青海海东
不错,我顶顶顶
发表于 2010-8-4 22:48:28 | 显示全部楼层 来自: 中国广东东莞
本帖最后由 twwwoicp 于 2010-8-5 22:22 编辑
7 H6 M8 T% J6 w/ j9 w
  u7 q5 }! c/ Z) m! h, M11楼的正解。
( l  G: w& u( ^' T5 `4 ?- N# t7 J6 b
- \6 `2 ?, D, L1 f; JUG跟随周边加工时,如果内岛屿过于不规则有时用岛清根依然会清不到位,给撞刀留下隐患。$ F. k9 b/ r7 f# d! B8 K
5 s5 v. U& G* Y) A
如果岛屿比较规则开启岛清根就可以了,如果比较不规则,还是再打开清壁最安全。
7 z5 r& E  M3 I3 O/ l- O" {' v( }————————————
发表于 2010-8-17 11:26:54 | 显示全部楼层 来自: 中国重庆
顶。。。谢谢分享。。。
发表于 2010-9-2 23:46:47 | 显示全部楼层 来自: 中国重庆
顶顶顶顶顶
发表回复
您需要登录后才可以回帖 登录 | 注册

本版积分规则


Licensed Copyright © 2016-2020 http://www.3dportal.cn/ All Rights Reserved 京 ICP备13008828号

小黑屋|手机版|Archiver|三维网 ( 京ICP备2023026364号-1 )

快速回复 返回顶部 返回列表