QQ登录

只需一步,快速开始

登录 | 注册 | 找回密码

三维网

 找回密码
 注册

QQ登录

只需一步,快速开始

展开

通知     

查看: 2201|回复: 6
收起左侧

[已解决] UG的CAM模块怎么样才可以静态模拟?

[复制链接]
发表于 2009-7-14 20:45:30 | 显示全部楼层 |阅读模式 来自: 中国广东佛山

马上注册,结识高手,享用更多资源,轻松玩转三维网社区。

您需要 登录 才可以下载或查看,没有帐号?注册

x
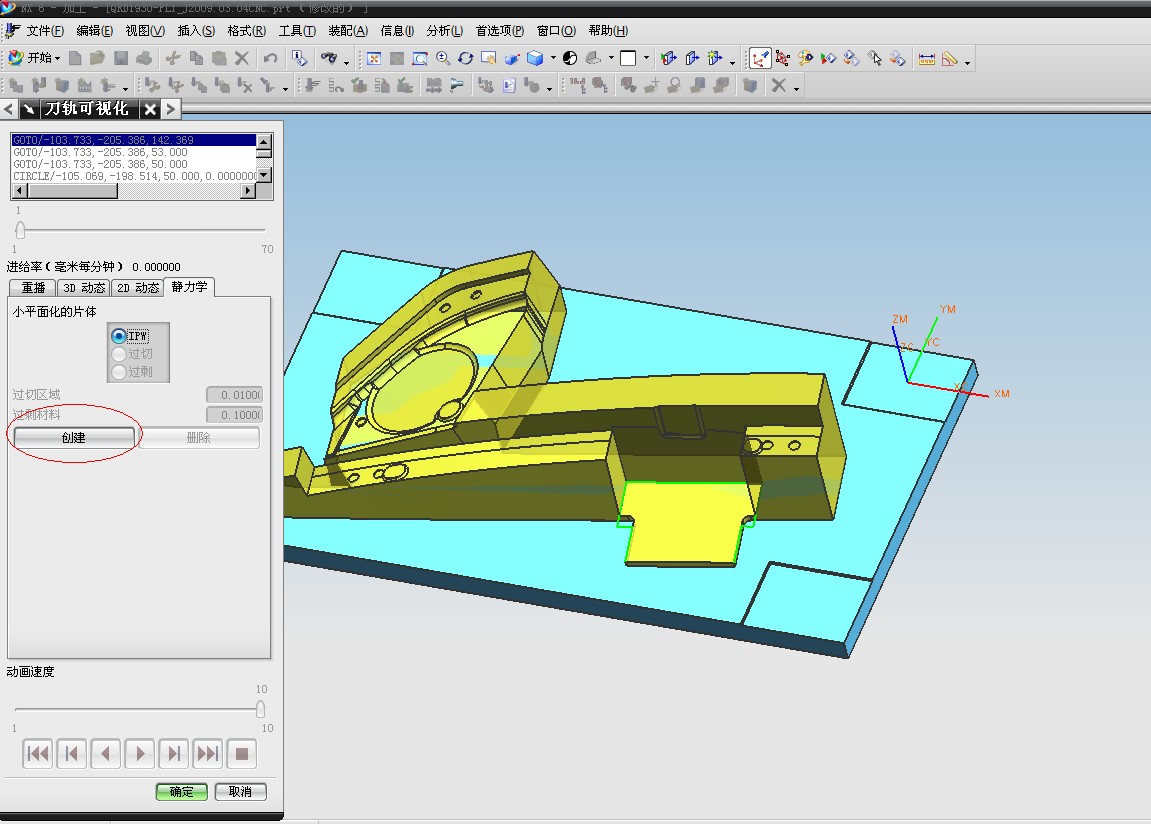
刚刚在别的地方看到下面这张图片 然后打开UG试了下 发现我的UG没有这个功能哦 所以想麻烦各位兄弟姐妹们告诉我下 UG的CAM模块怎么样才可以静态模拟?  知道的兄弟们可否告诉小弟一声....我装的UG版本是nx-4.0.4.2.mp09
$ Z6 M+ q0 M" G) B5 E) Z( B6 y* g/ s) ^& C
[ 本帖最后由 hfly2002 于 2009-7-14 20:48 编辑 ]
1.jpg
发表于 2009-7-15 18:57:25 | 显示全部楼层 来自: 中国河北秦皇岛
老兄
( X, d# i9 X, j1 M0 e! P这个功能UG还是有的# M, p" u. K1 c- |( l5 j% P5 Y
& s# E' z! X0 t& n, K

& J1 Y) X4 e& r# e* S0 B4 i3 _记得,你设置了默认参数后需要重启UG,那个选项才能出现
01.jpg
02.jpg
03.jpg

评分

参与人数 1三维币 +5 收起 理由
otnt + 5 应助

查看全部评分

发表于 2009-7-16 00:30:44 | 显示全部楼层 来自: 中国台湾
顶一下楼上.最近也刚装4.0.4.2.mp092 @4 e6 z' p  E& `; T# d
刚好学习到.3Q
 楼主| 发表于 2009-7-16 18:19:09 | 显示全部楼层 来自: 中国浙江

回复 2# cuixuanfeng 的帖子

多谢兄弟啊  哈哈
发表于 2009-7-19 16:55:10 | 显示全部楼层 来自: 中国湖南株洲
原来还有这个功能啊,真还不知道
发表于 2009-8-1 15:02:34 | 显示全部楼层 来自: 中国重庆
居然 还有这个功能
发表于 2009-8-4 15:30:25 | 显示全部楼层 来自: 中国山东济南
学习了 。好
发表回复
您需要登录后才可以回帖 登录 | 注册

本版积分规则


Licensed Copyright © 2016-2020 http://www.3dportal.cn/ All Rights Reserved 京 ICP备13008828号

小黑屋|手机版|Archiver|三维网 ( 京ICP备2023026364号-1 )

快速回复 返回顶部 返回列表