QQ登录

只需一步,快速开始

登录 | 注册 | 找回密码

三维网

 找回密码
 注册

QQ登录

只需一步,快速开始

展开

通知     

全站
5天前
查看: 3714|回复: 18
收起左侧

[练习题] 『1016』实体 工程图练习

[复制链接]
发表于 2009-7-15 21:12:57 | 显示全部楼层 |阅读模式 来自: 中国山东济南

马上注册,结识高手,享用更多资源,轻松玩转三维网社区。

您需要 登录 才可以下载或查看,没有帐号?注册

x
根据附图所示的尺寸作出物体的实体造型【3分】
  w7 N& Q$ }: U6 e: c- _) k3 K额外加分:
! ]# e3 B% G6 p* R' @+ i
  • 三维立体标注【1分】
  • 出工程图(必要的视图+等轴测或斜轴测视图),仅标尺寸【3分】
4 V$ C" F! X0 u1 _0 O8 k8 Z0 y  ]
要求:详情请见【NX 练习题 管理规定2 U4 ?( X) n, k# J& i0 l
    1.上传练习时,需要包涵Part文档和附图,附图内容包涵:①NX版本;②完整特征树;③练习文件抓图。. y% H/ @% @" W; H0 S/ ~! g; U
    2.针对符合做题要求跟帖练习情况,给予4~6三维币的奖励,可稍有突破此限制,做错的不予奖励。先参与的会员给予上限的加分奖励。思路不同的做法,请在回复标题中注明,仍按上限给予加分。6 a" C7 V& c  [. @  {% ?
    3.发布时间超过15天(或超过版主规定的时间)的练习题,结束该练习题练习。此后所做的练习给予0~2三维币的加分(不是非常简单的都加2分)。
1016.jpg

1016.pdf

51.28 KB, 下载次数: 47

发表于 2009-7-16 10:34:46 | 显示全部楼层 来自: 中国浙江台州
三维标注不会。楼主论坛哪里有三维标注的资料么?
- b) g0 `8 `+ g8 r4 H, z% J* J 2.JPG

solid and draft.rar

111.26 KB, 下载次数: 26

评分

参与人数 1三维币 +6 收起 理由
astrokylin + 6 练习。可以在对应的讨论贴讨论;也可以搜索

查看全部评分

发表于 2009-7-16 17:23:39 | 显示全部楼层 来自: 中国北京
UG 6.0
2 [( x3 q3 g7 h& l 1016.JPG
# R  a0 Q, @9 `' w+ X& Z$ T5 U 1016-1.JPG

jianmo.rar

154.3 KB, 下载次数: 19

评分

参与人数 1三维币 +6 收起 理由
astrokylin + 6 练习

查看全部评分

发表于 2009-7-16 21:05:35 | 显示全部楼层 来自: 中国浙江绍兴

UG4.0

这样行不行
QQ截图未命名.jpg

moxing.rar

77.78 KB, 下载次数: 11

评分

参与人数 1三维币 +5 收起 理由
astrokylin + 5 无结构树

查看全部评分

发表于 2009-7-17 10:32:08 | 显示全部楼层 来自: 中国黑龙江哈尔滨

练习

1016prac1.JPG
. ^0 B+ @) n" k' F2 w2 @" K& _ 1016prac2.JPG + K1 v3 {. O6 }' [
不知道怎么在工程图上三维标注。

1016prac.rar

91.95 KB, 下载次数: 14

评分

参与人数 1三维币 +7 收起 理由
astrokylin + 7 三维图+工程图+立体标注

查看全部评分

发表于 2009-7-17 13:30:13 | 显示全部楼层 来自: 中国浙江绍兴
UG6.0  请楼主多多指教!
12.JPG
121.JPG

21`.rar

191.76 KB, 下载次数: 11

评分

参与人数 1三维币 +6 收起 理由
astrokylin + 6 三维图+工程图

查看全部评分

发表于 2009-7-17 14:46:40 | 显示全部楼层 来自: 中国河南洛阳

怎么做不上同一张图呢?

,还是费了一番功夫的
1.jpg
2.jpg

评分

参与人数 1三维币 +7 收起 理由
astrokylin + 7 三维图+工程图+立体标注

查看全部评分

发表于 2009-7-17 16:22:44 | 显示全部楼层 来自: 中国山西晋城
用NX4作的。
1016-1.jpg
1016-2.jpg

1016.rar

118.03 KB, 下载次数: 25

评分

参与人数 1三维币 +7 收起 理由
astrokylin + 7 三维图+工程图+立体标注

查看全部评分

发表于 2009-7-17 16:41:38 | 显示全部楼层 来自: 中国上海
三维标注怎么老是斜的...  怎么设置注释平面哦..( n. F$ [( s8 \( M. V+ `( c' c2 H

, S" r9 r, |4 ~) c[ 本帖最后由 whpangyi 于 2009-7-17 16:43 编辑 ]
1016.jpg
1016-2.jpg

1016.rar

113.19 KB, 下载次数: 20

评分

参与人数 1三维币 +7 收起 理由
astrokylin + 7 练习

查看全部评分

发表于 2009-7-17 16:51:09 | 显示全部楼层 来自: 中国河南鹤壁
用UG NX6.0作图,但为什么图片传不上去呢?
+ V$ ~& z/ K* h$ R5 l% K
. J( B" U' {6 ^/ }8 S+ A$ M[ 本帖最后由 苦行者 于 2009-7-17 17:02 编辑 ]

1016.rar

319.67 KB, 下载次数: 10

发表于 2009-7-17 23:46:39 | 显示全部楼层 来自: 中国河北沧州
练习!
% P# q; q6 |" l& w+ H5 g5 J9 R4 V
, G8 U# g  @. m! x6 X[ 本帖最后由 beyond2009 于 2009-7-17 23:54 编辑 ]
1016.JPG

1016.pdf

161.55 KB, 下载次数: 18

1016.rar

108.42 KB, 下载次数: 14

评分

参与人数 1三维币 +7 收起 理由
astrokylin + 7 好看

查看全部评分

发表于 2009-7-19 14:56:13 | 显示全部楼层 来自: 中国河北石家庄
UG4做的,不会三维标注尺寸,谁能给讲下
123.JPG

34.rar

50.89 KB, 下载次数: 7

评分

参与人数 1三维币 +3 收起 理由
astrokylin + 3 三维图

查看全部评分

发表于 2009-7-21 21:15:24 | 显示全部楼层 来自: 中国浙江台州
用6.0做了一个。
1.JPG
2.jpg

07.21.rar

106.48 KB, 下载次数: 12

评分

参与人数 1三维币 +7 收起 理由
astrokylin + 7 三维图+工程图+立体标注

查看全部评分

发表于 2009-7-22 21:25:10 | 显示全部楼层 来自: 中国广东韶关
NX5做的,练习下,多多指教
截图00.png
截图01.png

model18.rar

518.45 KB, 下载次数: 8

评分

参与人数 1三维币 +6 收起 理由
astrokylin + 6 练习

查看全部评分

发表于 2009-7-22 21:44:04 | 显示全部楼层 来自: 中国浙江宁波
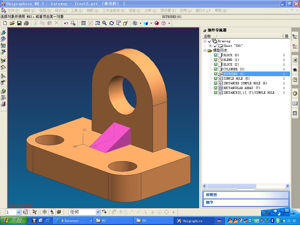
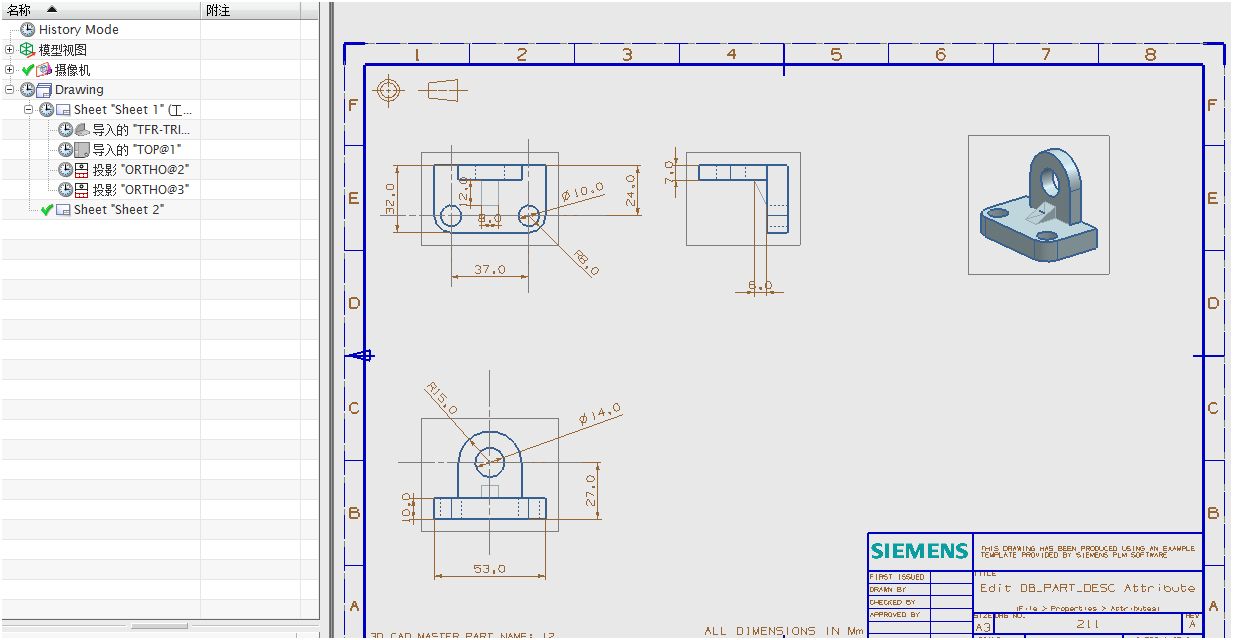
UG2做的,三维标注尺寸老是不对,不知道怎么回事,会比实际尺寸短
6 H4 r5 i+ k6 |2 v7 Z1 \' e: ?
1 ]/ B6 T6 w  U; t; i6 ?[ 本帖最后由 Repa 于 2009-7-22 21:45 编辑 ]
001.JPG
002.JPG

test2.rar

69.34 KB, 下载次数: 3

评分

参与人数 1三维币 +6 收起 理由
astrokylin + 6 练习,还是提速特征太多

查看全部评分

发表于 2009-7-26 16:21:47 | 显示全部楼层 来自: 中国台湾
在練習一個!
2009-7-26 下午 04-02-39.png
2009-7-26 下午 04-14-50.png

model3-0.rar

185.38 KB, 下载次数: 10

评分

参与人数 1三维币 +7 收起 理由
astrokylin + 7 感谢参与。三维标注还可以更工整一些

查看全部评分

发表于 2009-7-28 15:34:01 | 显示全部楼层 来自: 中国江苏泰州
支持    好的东西

评分

参与人数 1三维币 -50 收起 理由
astrokylin -50 练习题禁水

查看全部评分

发表于 2009-12-23 12:58:40 | 显示全部楼层 来自: 中国浙江金华
NX5.0做的   ! r8 w  _1 _5 r4 H
不会工程图  就做了实体  练习练习 呵呵
mode14.png

model4.rar

69.09 KB, 下载次数: 5

评分

参与人数 1三维币 +1 收起 理由
beyond2009 + 1 参与练习

查看全部评分

发表于 2010-1-9 15:12:30 | 显示全部楼层 来自: 中国广东中山
本帖最后由 kaixin 于 2010-1-9 15:15 编辑
% C9 u6 g1 |5 r" W3 y" R1 ~& ^' K* L- q7 c
UG4.0做的,一切在学习中。。。。
1.jpg
2.jpg

建模.rar

62.84 KB, 阅读权限: 100, 下载次数: 0

评分

参与人数 1三维币 +2 收起 理由
beyond2009 + 2 参与练习

查看全部评分

发表回复
您需要登录后才可以回帖 登录 | 注册

本版积分规则

Licensed Copyright © 2016-2020 http://www.3dportal.cn/ All Rights Reserved 京 ICP备13008828号

小黑屋|手机版|Archiver|三维网 ( 京ICP备2023026364号-1 )

快速回复 返回顶部 返回列表