QQ登录

只需一步,快速开始

登录 | 注册 | 找回密码

三维网

 找回密码
 注册

QQ登录

只需一步,快速开始

展开

通知     

全站
11天前
查看: 2200|回复: 2
收起左侧

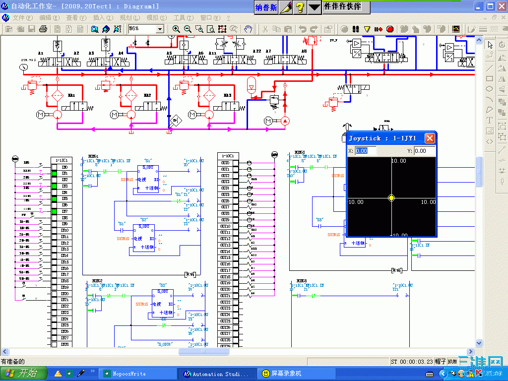
[已解决] Automation Studio 5.0 PLC怎样控制比例阀

 关闭 [复制链接]
发表于 2009-7-19 17:17:01 | 显示全部楼层 |阅读模式 来自: 中国江苏南通

马上注册,结识高手,享用更多资源,轻松玩转三维网社区。

您需要 登录 才可以下载或查看,没有帐号?注册

x
Automation Studio 5.0   PLC怎样控制比例阀 090719_170722.gif 090719_170749.gif 090719_170823.gif 090719_170837.gif 090719_170850.gif
090719_170919.gif
090719_170933.gif
发表于 2009-7-21 19:17:12 | 显示全部楼层 来自: 中国广西桂林
没必要放那么图上来,控制比例阀就要有模拟量信号.
' W4 {( H5 N4 X3 a# N& u1.采用D/A单元控制;% j( ^) f7 \# V; d* \
2.也采用一个8位以上的的晶体管输出单元,自己再做一个D/A转换板.
6 C; f! m% _' }. d2 w, S3.如果要控制多个比例阀,可以采用8选1或16选1的电路,采用一路D/A电路,分时选通多路控制.

评分

参与人数 1三维币 +3 收起 理由
xyzabcxyzabc + 3 应助

查看全部评分

 楼主| 发表于 2009-7-22 11:57:57 | 显示全部楼层 来自: 中国江苏南通
Automation Studio 5.0仿真软件上plc控制比例阀.
发表回复
您需要登录后才可以回帖 登录 | 注册

本版积分规则


Licensed Copyright © 2016-2020 http://www.3dportal.cn/ All Rights Reserved 京 ICP备13008828号

小黑屋|手机版|Archiver|三维网 ( 京ICP备2023026364号-1 )

快速回复 返回顶部 返回列表