QQ登录

只需一步,快速开始

登录 | 注册 | 找回密码

三维网

 找回密码
 注册

QQ登录

只需一步,快速开始

展开

通知     

查看: 1124|回复: 1
收起左侧

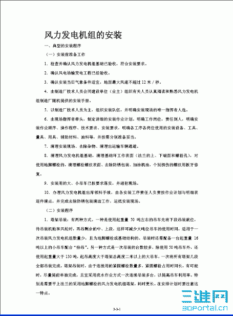
[风能] 1MW风电机组的安装手册

[复制链接]
发表于 2009-7-22 11:27:14 | 显示全部楼层 |阅读模式 来自: 中国浙江嘉兴

马上注册,结识高手,享用更多资源,轻松玩转三维网社区。

您需要 登录 才可以下载或查看,没有帐号?注册

x
1MW风电机组的安装手册.pdf (145.7 KB, 下载次数: 48)

评分

参与人数 1三维币 +3 收起 理由
武昌鱼 + 3 好资料,感谢您对论坛的支持!以后对所发资

查看全部评分

发表于 2009-7-22 12:11:44 | 显示全部楼层 来自: 中国浙江嘉兴
贴图补充介绍:
1.gif
2.gif

评分

参与人数 1三维币 +2 收起 理由
ymcgh + 2 补充完善。

查看全部评分

发表回复
您需要登录后才可以回帖 登录 | 注册

本版积分规则


Licensed Copyright © 2016-2020 http://www.3dportal.cn/ All Rights Reserved 京 ICP备13008828号

小黑屋|手机版|Archiver|三维网 ( 京ICP备2023026364号-1 )

快速回复 返回顶部 返回列表