QQ登录

只需一步,快速开始

登录 | 注册 | 找回密码

三维网

 找回密码
 注册

QQ登录

只需一步,快速开始

展开

通知     

全站
6天前
查看: 2885|回复: 13
收起左侧

[求助] 泵压力掉是为什么?

[复制链接]
发表于 2009-7-27 13:29:24 | 显示全部楼层 |阅读模式 来自: 中国北京

马上注册,结识高手,享用更多资源,轻松玩转三维网社区。

您需要 登录 才可以下载或查看,没有帐号?注册

x
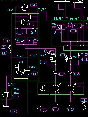
VP-40泵,额定压力为6.3M,使用压力4Mpa,但是调试时,发现有一台的压力到3MPA后调不上去了,
3 X1 a' P- X9 {另一台压力往下掉,波动比较大。
1 L% S" o8 x' v2 N5 m9 @请大侠帮助,可参考系统图片。
未命名.jpg

评分

参与人数 1三维币 +1 收起 理由
自流井 + 1 最好能说明图纸

查看全部评分

 楼主| 发表于 2009-7-27 13:30:43 | 显示全部楼层 来自: 中国北京

压力掉是为什么

液压站调试发现变量泵问题。
发表于 2009-7-27 13:40:22 | 显示全部楼层 来自: 中国上海
感觉是哪个工程机械的系统图啊???
 楼主| 发表于 2009-7-27 13:47:55 | 显示全部楼层 来自: 中国北京

是啊,是机床上的

是机床上的,帮忙分析下。不会是泵的问题吧?
发表于 2009-7-27 15:20:44 | 显示全部楼层 来自: 中国湖南岳阳

泵问题吧

变量泵是通过液压系统压力反馈的,出现这问题一般是泵存在的问,另一台可能是泵的叶片发卡,可以打开看一下,进行确认。
 楼主| 发表于 2009-7-27 16:19:01 | 显示全部楼层 来自: 中国北京

这个泵以前出现过问题?

难道这个泵就这么不好使吗?6 `: D' l5 t  Z! p3 N- D: X  F0 z3 [- ?
有其它需要排除的问题吗?
. ~0 Q+ \$ }4 Z0 p2 U5 f6 x压力不稳定,波动较大,看得出来不是滑阀的泄漏造成
发表于 2009-7-27 21:13:20 | 显示全部楼层 来自: 中国广东佛山
泵出口油管可能破裂了,建议检查下,然后就是你的泵开始内泄呢.
发表于 2009-7-29 01:05:49 | 显示全部楼层 来自: 中国江苏扬州

回复 1# zengcaizhen 的帖子

检查与电机的匹配. m  G1 ]0 V/ X3 W7 k; v
检查泵
 楼主| 发表于 2009-7-29 11:42:56 | 显示全部楼层 来自: 中国北京

管子没有问题。

管子没有问题,只是压力不稳,有三台液压站,其中一台是好的,另外两台压力不稳定
发表于 2009-7-29 22:03:42 | 显示全部楼层 来自: 中国湖北鄂州
会不会是溢流阀的调定压力太低了?
 楼主| 发表于 2009-7-30 15:26:44 | 显示全部楼层 来自: 中国北京

没有溢流阀啊

没有溢流阀,是变量泵带的,压力需要4MPA就调这么多啊,但就是有波动,会往下掉
发表于 2009-7-30 16:02:07 | 显示全部楼层 来自: 中国山东济宁
检查一下变量泵的压力补偿阀,如果阀芯被脏东西卡住了或是污染颗粒正好位于阀口的位置,就会有输出压力不稳定的情况;另外也可能是变量机构动作不顺畅
发表于 2009-7-30 21:07:44 | 显示全部楼层 来自: 中国广东惠州
要是负载出问题了,泵还能不能升到额定的压力?
 楼主| 发表于 2009-7-31 16:44:29 | 显示全部楼层 来自: 中国北京

没有接负载

没有接负载,只到油路块进行调试,用堵头把工作口堵着呢。。  f+ M( ?  x0 ?' H
调试时发现压力不稳,没有其它压力阀,除了泵上自带的。
发表回复
您需要登录后才可以回帖 登录 | 注册

本版积分规则

Licensed Copyright © 2016-2020 http://www.3dportal.cn/ All Rights Reserved 京 ICP备13008828号

小黑屋|手机版|Archiver|三维网 ( 京ICP备2023026364号-1 )

快速回复 返回顶部 返回列表