QQ登录

只需一步,快速开始

登录 | 注册 | 找回密码

三维网

 找回密码
 注册

QQ登录

只需一步,快速开始

展开

通知     

查看: 2877|回复: 5
收起左侧

[已解决] 变频器与电机

 关闭 [复制链接]
发表于 2009-8-1 11:57:28 | 显示全部楼层 |阅读模式 来自: 中国浙江杭州

马上注册,结识高手,享用更多资源,轻松玩转三维网社区。

您需要 登录 才可以下载或查看,没有帐号?注册

x
各位大师:
& u. n3 m4 B+ Q* |: Y4 {* y; v    请问电机通过变频器调速后对电机的功率和扭矩有什么引响?
发表于 2009-8-1 15:53:57 | 显示全部楼层 来自: 中国上海
论坛里变频器的资料不能说浩如烟海、汗牛充栋吧,但也是蔚为壮观的。% Z$ X$ G- l, l5 U
你该下点琢磨琢磨。
5 N9 p- V$ @% G0 q5 e5 ]这样的问题不能说难,但一两句话也解释不清——或许根本不该从这个角度来问。, B+ d- c: B1 P, Z: j' v
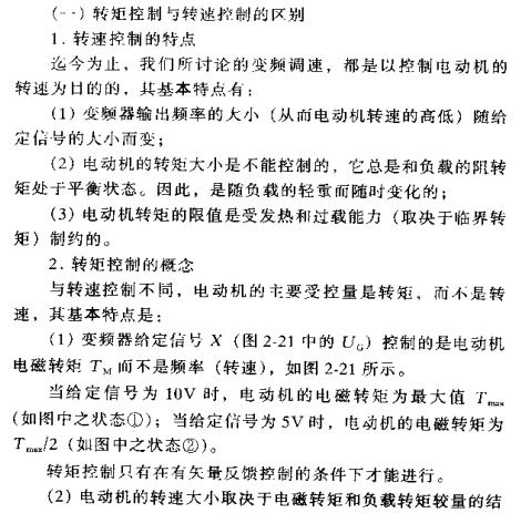
截一图,你权且看看。
020.jpg

评分

参与人数 1三维币 +5 收起 理由
pangpang + 5 应助。追补加分。

查看全部评分

发表于 2009-8-3 08:28:03 | 显示全部楼层 来自: 中国江苏无锡
一般变频器设置的参数和你的电机参数是匹配的
发表于 2010-2-5 22:42:17 | 显示全部楼层 来自: 中国河南南阳
理论上是可以的,但是并不是所有的电机都可以直接接上变频器使用的,因为变频后,电机的风路和磁路会改变,而引起电机的温度升高而烧毁,最好采购对应变频范围的特殊设计的电机。
发表于 2010-7-23 19:11:34 | 显示全部楼层 来自: 中国浙江台州
你的问题有点奇怪。呵呵。额定频率下,如果不考虑谐波对电机发热的影响的话,电机功率当然是下降的,否则怎么叫省电呢。谐波对电机机械特性有没有影响就不知道了。输出转矩大小还得看负载。
发表于 2010-7-26 14:07:30 | 显示全部楼层 来自: 中国湖南株洲
(1)在基频以下:恒压频比控制,维持磁通不变,电机处于恒转矩控制;, k( E/ k' {: L, Q
(2)在基频以上:当频率进一步增大,但是电机电压已经达到极限值,不能满足基频关系,磁通和频率成反比关系,该区段为恒功率控制;- U/ b* N5 p  y- ^; [  Z0 O) l" O" ]
(3)当速度进一步升高,处于高速运转区,则磁通与频率的平方成反比,一般叫自然特性;+ Z" N( D& q% s8 U
功率=转矩×转速

评分

参与人数 1三维币 +5 收起 理由
pangpang + 5 应助

查看全部评分

发表回复
您需要登录后才可以回帖 登录 | 注册

本版积分规则


Licensed Copyright © 2016-2020 http://www.3dportal.cn/ All Rights Reserved 京 ICP备13008828号

小黑屋|手机版|Archiver|三维网 ( 京ICP备2023026364号-1 )

快速回复 返回顶部 返回列表