QQ登录

只需一步,快速开始

登录 | 注册 | 找回密码

三维网

 找回密码
 注册

QQ登录

只需一步,快速开始

展开

通知     

全站
6天前
查看: 1810|回复: 14
收起左侧

[求助] 液压转向

[复制链接]
发表于 2009-8-11 11:22:10 | 显示全部楼层 |阅读模式 来自: 美国

马上注册,结识高手,享用更多资源,轻松玩转三维网社区。

您需要 登录 才可以下载或查看,没有帐号?注册

x
液压转向是工程车辆必不可少的,有没有关于这方面的书籍或者资料。详细介绍这部分的设计原理,设计思路的。期待大家回复。
 楼主| 发表于 2009-8-12 12:49:28 | 显示全部楼层 来自: 美国
自己顶一下。有没有相关的书籍呀?
头像被屏蔽
发表于 2009-8-13 14:11:16 | 显示全部楼层 来自: 中国江苏无锡
提示: 作者被禁止或删除 内容自动屏蔽
 楼主| 发表于 2009-8-13 22:14:25 | 显示全部楼层 来自: 中国江苏徐州
工程机械的液压转向。
发表于 2009-8-13 23:03:36 | 显示全部楼层 来自: 中国浙江杭州

交流

呵呵,我对这方面也很感兴趣,先谈谈自己接触的一些转向知识,一般分偏置前轮转向,偏执后轮转向以及四轮转向,前两种多是用油缸加上一连杆机构实现转向,后者也有油缸实现的!但是另一种方案就是小吨位例如滑移装载机,直接利用左右两侧的液压马达的转速差实现侧移转向,此时轮胎磨损严重,只适合小吨位,大吨位的吃不消了啊!呵呵,四轮转向的比较复杂
 楼主| 发表于 2009-8-17 10:31:49 | 显示全部楼层 来自: 美国
感谢5楼。
- s, {' Y* P4 s  z4 U自己顶一下,希望大家热烈参与呀
发表于 2009-8-17 12:06:15 | 显示全部楼层 来自: 中国辽宁沈阳
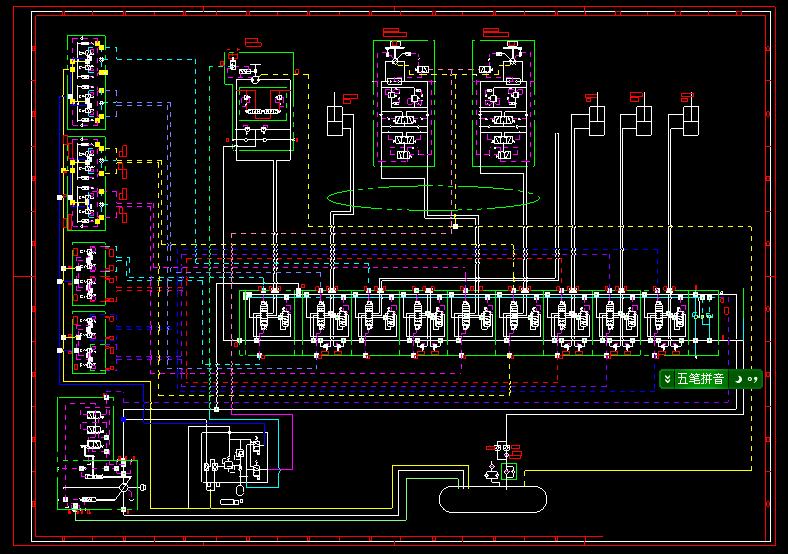
上一个原理图大家分析一下吧
! c+ j8 ]) k. e8 ?9 _$ z 8吨.JPG
" b* @% T3 F: r$ M( d" `# v8 _8 n: Q3 H+ Y: L2 S, m" I
[ 本帖最后由 zhangbo2140 于 2009-8-17 12:38 编辑 ]

8吨原理图System 8t.rar

219.25 KB, 下载次数: 25

 楼主| 发表于 2009-8-17 18:10:00 | 显示全部楼层 来自: 中国江苏徐州
酷,谢谢楼上的。大家快发表意见呀。
发表于 2009-8-17 23:17:42 | 显示全部楼层 来自: 中国北京
原帖由 UGC 于 2009-8-11 11:22 发表 http://www.3dportal.cn/discuz/images/common/back.gif
% _# m$ J% C; e- j* I液压转向是工程车辆必不可少的,有没有关于这方面的书籍或者资料。详细介绍这部分的设计原理,设计思路的。期待大家回复。
+ R" I0 q- _' ?1 Y
7 U8 t- h' N1 Q, C& M
/ U( h) i! l# ^/ x
楼主是想做液压转向?- }- P+ V2 M) k& t6 k( D3 B
马达转向就不用说了,油缸转向(4桥以上)有电液转向和机液转向,看你的需求了,电液转向的转向模式最多,几乎) s/ Q/ k/ K0 p" @% r6 W
只要能想得到的都能实现,机液模式相对少些,但是更安全可靠。
发表于 2009-8-24 16:21:55 | 显示全部楼层 来自: 中国江苏连云港
继续关注 ; T" A  Q5 Q3 V2 `+ |
顶一下
& W7 w8 S+ q( i$ T0 v: ^4 e大家多谈谈液压转向: P! w" L8 @! E+ z3 O4 o- s3 D
有资料的上传- q0 ?# y1 v0 H' `4 u8 {
没资料的回帖子
发表于 2009-8-24 18:59:47 | 显示全部楼层 来自: 中国山东济宁
挖机的液压转向是利用马达加行星减速机实现的,
 楼主| 发表于 2009-8-27 20:45:24 | 显示全部楼层 来自: 中国江苏徐州
很多高人都在潜水呀,顶一下。
发表于 2009-9-3 10:40:47 | 显示全部楼层 来自: 中国山东济宁

用液压转向器

大部分用液压转向器,效果不错
头像被屏蔽
发表于 2009-9-3 13:43:41 | 显示全部楼层 来自: 中国江苏无锡
提示: 作者被禁止或删除 内容自动屏蔽
发表于 2009-9-3 16:56:40 | 显示全部楼层 来自: 中国上海
学习一下,顶了
发表回复
您需要登录后才可以回帖 登录 | 注册

本版积分规则

Licensed Copyright © 2016-2020 http://www.3dportal.cn/ All Rights Reserved 京 ICP备13008828号

小黑屋|手机版|Archiver|三维网 ( 京ICP备2023026364号-1 )

快速回复 返回顶部 返回列表