QQ登录

只需一步,快速开始

登录 | 注册 | 找回密码

三维网

 找回密码
 注册

QQ登录

只需一步,快速开始

展开

通知     

查看: 1356|回复: 4
收起左侧

[分享] 减速箱壳体造型

[复制链接]
发表于 2009-8-12 18:30:46 | 显示全部楼层 |阅读模式 来自: 中国山东青岛

马上注册,结识高手,享用更多资源,轻松玩转三维网社区。

您需要 登录 才可以下载或查看,没有帐号?注册

x
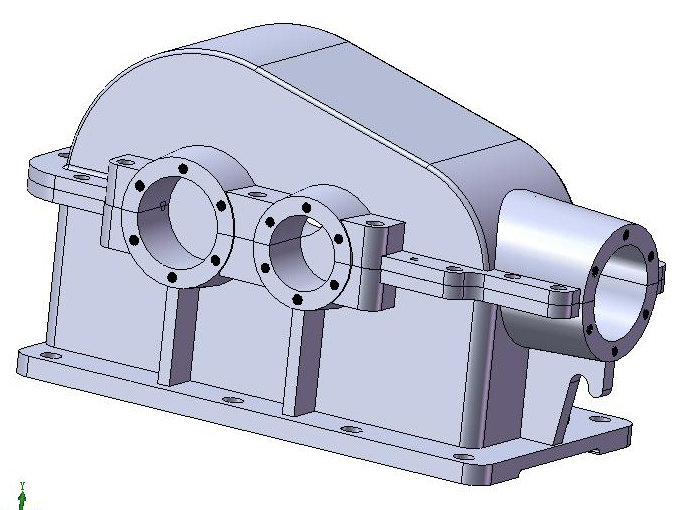
减速箱壳体造型,虽然不是新样式,但还是最好用的!
未命名4.JPG
未命名5.JPG
未命名2.JPG
未命名3.JPG
发表于 2009-8-12 18:37:37 | 显示全部楼层 来自: 中国湖南长沙
顶,苦力活,有用得到的地方,楼主不妨上Part
 楼主| 发表于 2009-8-13 12:47:00 | 显示全部楼层 来自: 中国山东青岛

回复 2# CSD3111 的帖子

的确很花功夫,这是初稿!
发表于 2009-8-13 14:59:20 | 显示全部楼层 来自: 中国北京
不知道搂主向说什么
 楼主| 发表于 2009-8-13 21:41:04 | 显示全部楼层 来自: 中国山东青岛

回复 4# LHX5849 的帖子

说说箱体零件是结构复杂零件,化制需要很多方法论
发表回复
您需要登录后才可以回帖 登录 | 注册

本版积分规则


Licensed Copyright © 2016-2020 http://www.3dportal.cn/ All Rights Reserved 京 ICP备13008828号

小黑屋|手机版|Archiver|三维网 ( 京ICP备2023026364号-1 )

快速回复 返回顶部 返回列表