QQ登录

只需一步,快速开始

登录 | 注册 | 找回密码

三维网

 找回密码
 注册

QQ登录

只需一步,快速开始

展开

通知     

查看: 3540|回复: 8
收起左侧

[求助] 摩托车油箱内使用哪种防锈油比较好

[复制链接]
发表于 2009-8-13 19:18:00 | 显示全部楼层 |阅读模式 来自: 中国河南信阳

马上注册,结识高手,享用更多资源,轻松玩转三维网社区。

您需要 登录 才可以下载或查看,没有帐号?注册

x
请专家帮忙,摩托车油箱内使用哪种防锈油比较好?能不能推荐几种?谢谢。
 楼主| 发表于 2009-8-14 10:33:12 | 显示全部楼层 来自: 中国河南信阳
使用溶剂稀释型防锈油、润滑油型防锈油这两种那个更好些?
发表于 2009-8-14 11:05:39 | 显示全部楼层 来自: 中国广东梅州
挂一块锌片就可以了,防锈好好哦
发表于 2009-11-13 15:06:39 | 显示全部楼层 来自: LAN
油箱内搞防锈油不好吧,开起来可能要冒黑烟哦
发表于 2009-11-13 15:48:18 | 显示全部楼层 来自: 中国山西太原
摩托车如果连续1个月不使用,应将燃油箱内和化油器浮子室内的汽油全部放尽,以免氧化变质引起锈蚀。
% A4 H) i1 X1 q$ K! S放完汽油的油箱内,用软膜防锈油或乳化防锈油较合适,因为这两种防锈油都具有较好的抗氧化作用。

评分

参与人数 1三维币 +3 收起 理由
云动风清 + 3 应助

查看全部评分

发表于 2010-1-1 17:16:31 | 显示全部楼层 来自: 中国上海
瞎扯kkkkkkkkkkkkkkkk

评分

参与人数 1三维币 -5 收起 理由
云动风清 -5 灌水

查看全部评分

发表于 2010-1-1 19:40:17 | 显示全部楼层 来自: 中国浙江杭州
挂锌片……这有点像像阳极保护
发表于 2010-1-8 16:47:43 | 显示全部楼层 来自: 中国安徽六安
应将燃油箱内和化油器浮子室内的汽油全部放尽,以免氧化变质引起锈蚀。

评分

参与人数 1三维币 -5 收起 理由
云动风清 -5 复制他人发言

查看全部评分

发表于 2010-2-1 19:26:16 | 显示全部楼层 来自: 中国北京
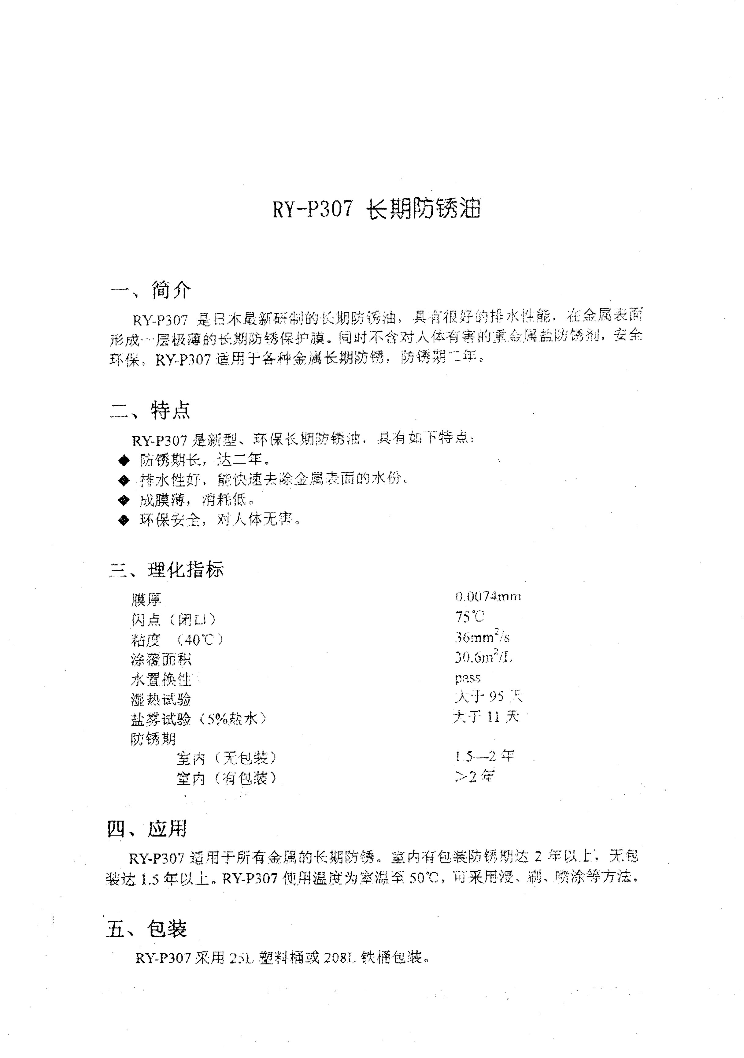
可以使用这种防锈油,见附件
306油箱-防锈油.jpg

评分

参与人数 1三维币 +5 收起 理由
云动风清 + 5 应助

查看全部评分

发表回复
您需要登录后才可以回帖 登录 | 注册

本版积分规则


Licensed Copyright © 2016-2020 http://www.3dportal.cn/ All Rights Reserved 京 ICP备13008828号

小黑屋|手机版|Archiver|三维网 ( 京ICP备2023026364号-1 )

快速回复 返回顶部 返回列表