QQ登录

只需一步,快速开始

登录 | 注册 | 找回密码

三维网

 找回密码
 注册

QQ登录

只需一步,快速开始

展开

通知     

查看: 4346|回复: 34
收起左侧

[已解决] ug制图问题?

[复制链接]
发表于 2009-8-18 16:59:50 | 显示全部楼层 |阅读模式 来自: 中国上海

马上注册,结识高手,享用更多资源,轻松玩转三维网社区。

您需要 登录 才可以下载或查看,没有帐号?注册

x
我在阀块的顶面写字,但是在制图中为什么会出现这种情况,字和曲线是在阀块的俯视上的,为什么在投影的时候仰视图也出现文字和曲线啊?
阀块图纸1.jpg
阀块图纸2.jpg
发表于 2009-8-18 20:40:49 | 显示全部楼层 来自: 中国上海
你的文字是不是没有进行拉伸等实体操作, 只是在面上做了曲线?, a! I1 m) p! J9 A  i. J9 w
如果是曲线, 那么在其他视图也会显示, 只有把这些字隐藏才不会出现。

评分

参与人数 1三维币 +3 收起 理由
astrokylin + 3 应助

查看全部评分

发表于 2009-8-18 21:16:19 | 显示全部楼层 来自: 中国河北沧州
模型中的曲线是可以穿透的,视图属性中可以设置!
( f9 U2 R8 K' N! k% F/ y0 u, v4 M6 \/ H# J: f8 D/ X$ ^3 Q" f# K
[ 本帖最后由 beyond2009 于 2009-8-18 21:18 编辑 ]
1.JPG

评分

参与人数 1三维币 +3 收起 理由
astrokylin + 3 应助

查看全部评分

 楼主| 发表于 2009-8-21 22:38:32 | 显示全部楼层 来自: 中国上海
版主说的有道理,可是我用的4.0的,我怎么找不到上面的设置选项啊?是在-----视图首选项----里吗?
 楼主| 发表于 2009-8-21 22:43:19 | 显示全部楼层 来自: 中国上海
版主说的有道理,可是我用的4.0的,我怎么找不到上面的设置选项啊?是在-----视图首选项----里吗?我勾选了可是还不行?
3.jpg
 楼主| 发表于 2009-8-23 20:51:21 | 显示全部楼层 来自: 中国上海
急啊,各位指点指点啊?
发表于 2009-8-23 22:20:05 | 显示全部楼层 来自: 中国河北沧州
再不行你可以用图层控制!
% {& u" h3 J/ k  H1 }: C( F% C' n设置“视图中的可见图层”。
 楼主| 发表于 2009-8-24 12:37:26 | 显示全部楼层 来自: 中国上海
我要是用图层的话,有的地方要显示文字,有的地方不能显示怎么控制啊,要是设置不可见了,那不都不可见了啊,看来要回力士乐请教他们怎么用ug的。
发表于 2009-8-24 19:44:34 | 显示全部楼层 来自: 中国河北沧州

回复 8# mliu 的帖子

是设置“视图中的可见图层”。1 C( i' Q% p5 b" g
这个是分别对每个视图来设置可见性的,不存在你说的问题。
 楼主| 发表于 2009-8-24 19:52:10 | 显示全部楼层 来自: 中国上海
我把原文件传上去,麻烦版主看看是用什么方法做的。

MMMM.rar

299.93 KB, 下载次数: 4

发表于 2009-8-24 20:27:00 | 显示全部楼层 来自: 中国河北沧州

回复 10# mliu 的帖子

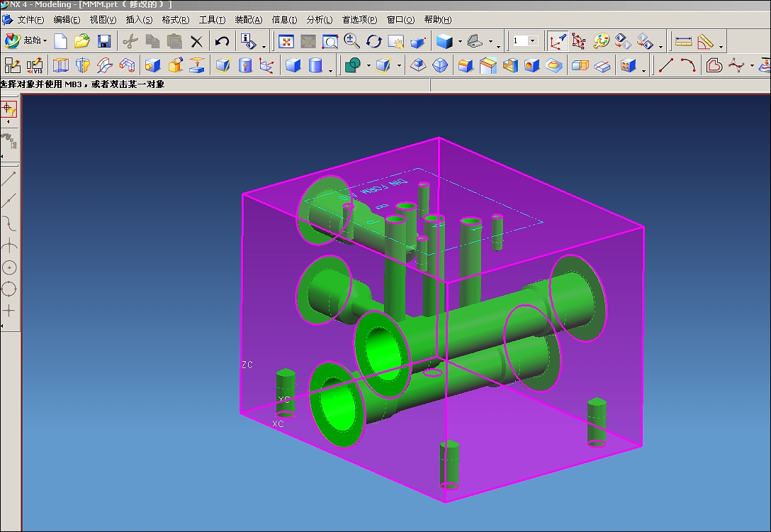
你的图应该也是用的这个方法,他把草图放在了21层里,然后对每个视图控制21层的可见性就行了!
1.JPG
2.JPG

评分

参与人数 1三维币 +5 收起 理由
astrokylin + 5 应助

查看全部评分

 楼主| 发表于 2009-8-24 20:52:59 | 显示全部楼层 来自: 中国上海
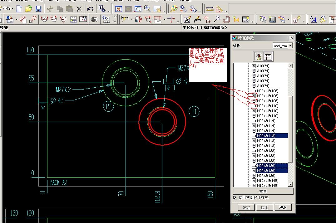
呵呵,谢谢版主啊,不管怎么说,这也是一个不错的方法,我还有个问题就是不知道他的标注是怎么做的,麻烦版主再帮我看看,我标的总是很难把符号对齐的。
发表于 2009-8-24 22:44:54 | 显示全部楼层 来自: 中国河北沧州

回复 12# mliu 的帖子

那是用“特征参数”自动标注的,手动是标不出的。
1.JPG
2.JPG
 楼主| 发表于 2009-8-25 07:11:03 | 显示全部楼层 来自: 中国上海
感谢版主的热心帮助啊,早上忽然想起个问题,假如在阀块的左,右侧都有阀,那么在制图中,采用版主的方法就会把不想隐藏的标记也隐藏了。
1.jpg
2.jpg
3.jpg
 楼主| 发表于 2009-8-25 07:29:42 | 显示全部楼层 来自: 中国上海
特征参数,还没用过啊,怎么才能把前面的符号也标出来,比如螺纹符号,沉孔符号,孔的深度符号,我以前在博世力士乐(常州)有限公司集成阀块部门工作过一段时间,后来就出来找了份设计的工作,这是以前一个在力士乐做过设计的赵工做的,可惜他在我来之前就走了,没机会请教了,一直都想不明白他是怎么做的,对与标注我认为应该是一种很快的方法,因为有时候一个大的阀块上会有很多孔。
发表于 2009-8-25 07:49:58 | 显示全部楼层 来自: 中国河北沧州

回复 14# mliu 的帖子

用UG就要灵活一点吗,你可以把每一组孔的草图放在不同的层里来控制呀!
发表于 2009-8-25 07:54:43 | 显示全部楼层 来自: 中国河北沧州
原帖由 mliu 于 2009-8-25 07:29 发表 http://www.3dportal.cn/discuz/images/common/back.gif
. k/ P" S4 T  t特征参数,还没用过啊,怎么才能把前面的符号也标出来,比如螺纹符号,沉孔符号,孔的深度符号,

) Z6 v) A: m! j/ i1 e: B- ~特征参数在一般的制图中不常用,但对于你的工作确实很有用,你说的那些符号都是自动标注的,而且你说的那个赵工的图也是这么做的呀,这个你不用怀疑。
发表于 2009-8-25 10:57:42 | 显示全部楼层 来自: 中国山东济南
学习中,不错,这样的帖子越多越好。 :lol: :lol: 。同时想问一个问题:如何保持视图样式,每次标准尺寸都需重新改,太麻烦。
 楼主| 发表于 2009-8-25 12:25:43 | 显示全部楼层 来自: 中国上海
呵呵,我感觉用图层控制是行不通的,你也看到了,在阀块设计中的特征库少说也有上百个,包括力士乐,Parker,sun的各种阀的安装面,还有插装阀,在设计中调用那一种是不确定的,不可能设置上百个草图图层,假如两个阀板安装面草图在同一个图层,且一个要显示而另一个要隐藏该怎么办?且在安装面做出油口标记是很必要的,不仅设计方便,在以后的装配和调试中都少不了。
 楼主| 发表于 2009-8-25 12:33:07 | 显示全部楼层 来自: 中国上海
麻烦版主做个---特征参数--教程,好好学习学习,我刚才用了一下是能标注,但是符号不正确,是不是要设置一下,包括沉孔符号,螺纹符号,还有孔的深度符号。
 楼主| 发表于 2009-8-25 12:44:11 | 显示全部楼层 来自: 中国上海
现在发现ug越学越难
参数标注.jpg
发表于 2009-8-25 18:13:52 | 显示全部楼层 来自: 中国河北沧州

回复 18# nmgyjl 的帖子

设置好自己的模板文件就行了!
发表于 2009-8-25 18:26:15 | 显示全部楼层 来自: 中国河北沧州
原帖由 mliu 于 2009-8-25 12:25 发表 http://www.3dportal.cn/discuz/images/common/back.gif
1 n0 b/ ]( h' a$ {0 w4 i呵呵,我感觉用图层控制是行不通的,你也看到了,在阀块设计中的特征库少说也有上百个,包括力士乐,Parker,sun的各种阀的安装面,还有插装阀,在设计中调用那一种是不确定的,不可能设置上百个草图图层,假如两个阀 ...
! j: z& s, H# l( f" s8 g) J
楼主是初学UG吗?
! a+ Y: [3 ?' |, Y8 Z. f感觉你没明白我说的意思,还是我没明白你的意图 8 f5 _8 P( y! P8 h( t( o
你应该分清文件的图层控制和视图的图层控制!" C2 X, H2 x5 h
实在不行可以隐藏不要的东西,也可以删除不要的东西,NX要灵活掌握,方法是不拘一格的。
发表于 2009-8-25 18:42:05 | 显示全部楼层 来自: 中国河北沧州
原帖由 mliu 于 2009-8-25 12:33 发表 http://www.3dportal.cn/discuz/images/common/back.gif3 U5 G# W; B8 X# `' C3 F
麻烦版主做个---特征参数--教程,好好学习学习,我刚才用了一下是能标注,但是符号不正确,是不是要设置一下,包括沉孔符号,螺纹符号,还有孔的深度符号。
% M, C+ T  W' q  V
你说的那些符号不用你去设置什么,这些都是NX的内部特征,它可以自动识别的。8 W1 {0 c6 z& }" b" N2 t9 p4 b
这就是为什么我们要尽量用特征建模,用“孔”特征而不是用拉伸除料的方法去做孔!' p: R+ M. e, \" N% R
因为这样这些特征在“制图”、“加工”等模块中可以自动被NX识别!* z0 O" r: \; n& w2 [
2 U* [) @8 `3 y; a# T! a. h# u
[ 本帖最后由 beyond2009 于 2009-8-25 18:48 编辑 ]
1.JPG
2.JPG

评分

参与人数 1三维币 +10 收起 理由
astrokylin + 10 多次应助

查看全部评分

 楼主| 发表于 2009-8-25 21:41:24 | 显示全部楼层 来自: 中国上海
呵呵,谢谢版主的热心啊,又学到了不少知识,第一次听说特征参数标注,确实很方变,不过在参数标注我又遇到了问题。
123.jpg
发表回复
您需要登录后才可以回帖 登录 | 注册

本版积分规则


Licensed Copyright © 2016-2020 http://www.3dportal.cn/ All Rights Reserved 京 ICP备13008828号

小黑屋|手机版|Archiver|三维网 ( 京ICP备2023026364号-1 )

快速回复 返回顶部 返回列表