QQ登录

只需一步,快速开始

登录 | 注册 | 找回密码

三维网

 找回密码
 注册

QQ登录

只需一步,快速开始

展开

通知     

全站
9天前
查看: 2959|回复: 13
收起左侧

[讨论] 紧急停车后,如何利用PLC查找故障原因?

[复制链接]
发表于 2009-9-1 15:30:55 | 显示全部楼层 |阅读模式 来自: 中国陕西宝鸡

马上注册,结识高手,享用更多资源,轻松玩转三维网社区。

您需要 登录 才可以下载或查看,没有帐号?注册

x
论坛里做设备维护的朋友们,现在问大家一个问题:, a4 A$ b$ u; @( ]
如果设备出现了紧急停车,当你到达现场后,设备已经又开始运转了,现在需要你来查找之前紧急停车的原因。如何来做?
发表于 2009-9-2 08:42:34 | 显示全部楼层 来自: 中国上海
问现现场的操作工
( f3 r0 H. _) Q6 v0 ~; |2 a
3 s# s) `4 L( ~8 O/ w个人的经验一般先从压力继电器查起,一般限位和接近开关的信号就算坏了,也不会出现信号跳动,但是液压不稳就会出现压力继电器信号跳动,导致停车,但是可能正好PLC程序是不带自锁的,所以压力继电器一上,马上就恢复正常了
发表于 2009-9-2 08:48:55 | 显示全部楼层 来自: 澳大利亚
应该从紧急停车程序段分析!
 楼主| 发表于 2009-9-2 09:17:47 | 显示全部楼层 来自: 中国陕西宝鸡
但问题是现场已经恢复了,你如何去分析紧急停车程序呢?
0 G) l6 D6 N2 J( j) M4 c5 s; `( }我们这里强调保留紧急停车现场,但查找完原因后在开车。
$ ?# m; i) e( T+ Q但是有时候车间为了生产,直接就复位了,没有了现场,如何分析?
发表于 2009-9-2 12:00:00 | 显示全部楼层 来自: 中国河北保定
偶然的一次可以不管它。
/ Y# o) G) }0 D. F* ^4 a& q( V要是还有第二次,就从各个限位开始招手查找吧。/ H  E2 W/ L5 [0 F
+ |5 O; A' j0 {3 P9 ~# b
[ 本帖最后由 yjybd 于 2009-9-3 18:21 编辑 ]
发表于 2009-9-2 13:13:30 | 显示全部楼层 来自: 中国江苏徐州
楼上各位能否解释详细些
 楼主| 发表于 2009-9-2 14:31:48 | 显示全部楼层 来自: 中国陕西宝鸡
现在都是自动化了,PLC用的也越来越多。6 j& }5 m. Z) Z' t- H
怎样通过PLC快速排查故障,个人觉得是个不错的话题,而且也是偶现实中遇到的一个难题。
: D. x: x+ W- R+ T/ ~) Y; Q! k6 L在另一个帖子中,有朋友提到在PLC程序中添加一段程序,用以记录故障的位置。8 d* D' D# M: E$ X4 f: G% B
个人觉得这是个不错的思路,但怎么做,还需要朋友们一起讨论讨论。
发表于 2009-9-3 12:55:47 | 显示全部楼层 来自: 中国辽宁鞍山
将可能引起停车的故障进行编码,设置触发条件,将故障码存入保持型存贮器,在HMI或PLC软件中读出。
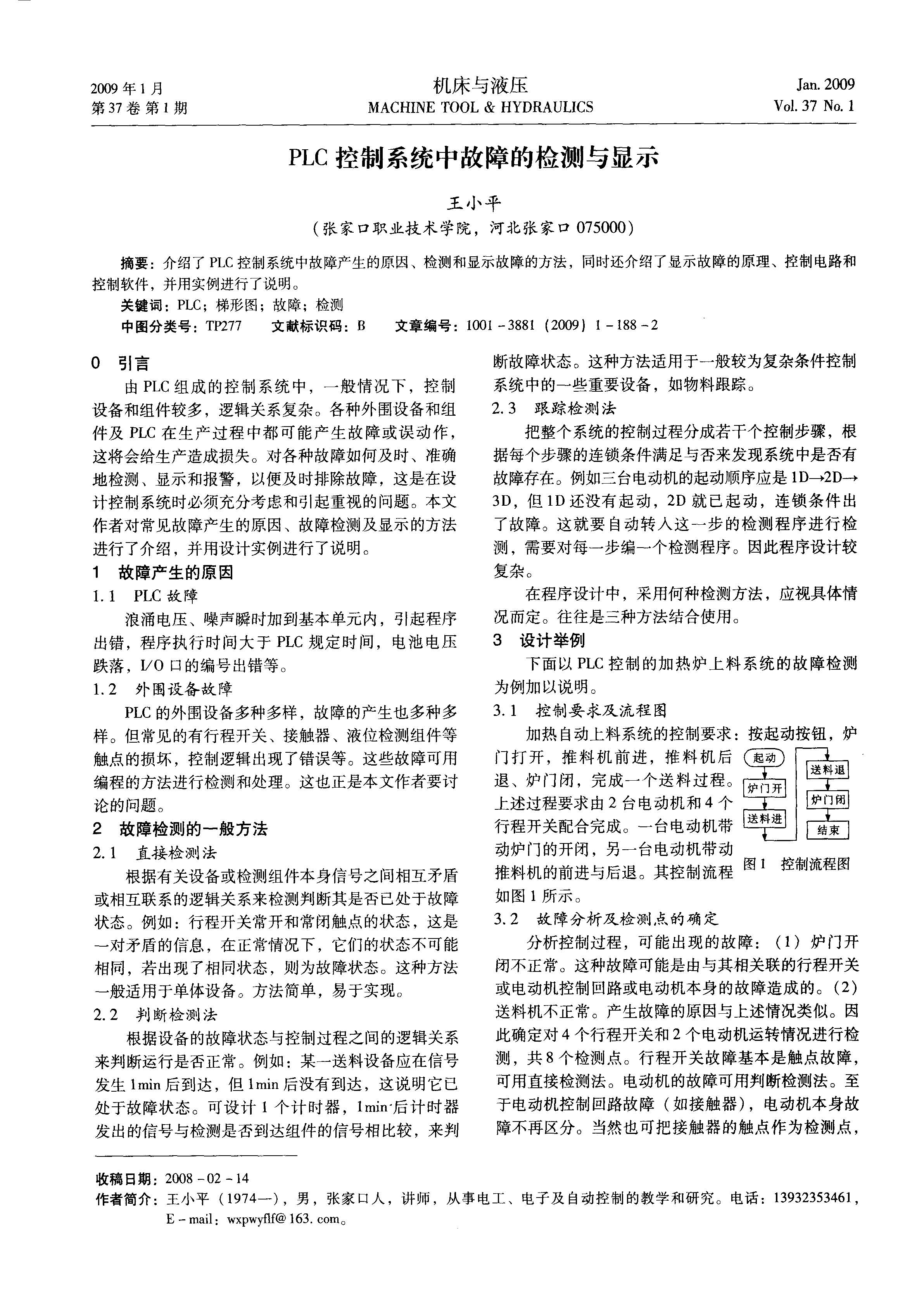
发表于 2009-9-3 18:26:07 | 显示全部楼层 来自: 中国河北保定
同意7楼的观点。给你个附件,学习一下吧。
PLC控制系统中故障的检测与显示_页面_1.jpg
PLC控制系统中故障的检测与显示_页面_2.jpg
 楼主| 发表于 2009-9-4 14:19:20 | 显示全部楼层 来自: 中国陕西宝鸡
谢谢楼上,能把源文件发上来吗?图片不好保存。
发表于 2009-9-4 22:43:11 | 显示全部楼层 来自: 中国福建厦门
好东西,谢谢!
发表于 2009-9-5 20:32:31 | 显示全部楼层 来自: 巴西
9楼发的文献不错,用PLC来实现故障诊断是一个不错的话题。
发表于 2009-9-8 14:14:34 | 显示全部楼层 来自: 中国河北保定
plc控制系统中故障的检测与显示 pdf

PLC控制系统中故障的检测与显示.pdf

138.63 KB, 下载次数: 7

 楼主| 发表于 2009-9-8 17:39:18 | 显示全部楼层 来自: 中国陕西宝鸡
已下载,非常感谢。建议大家都下来看看。
发表回复
您需要登录后才可以回帖 登录 | 注册

本版积分规则


Licensed Copyright © 2016-2020 http://www.3dportal.cn/ All Rights Reserved 京 ICP备13008828号

小黑屋|手机版|Archiver|三维网 ( 京ICP备2023026364号-1 )

快速回复 返回顶部 返回列表