QQ登录

只需一步,快速开始

登录 | 注册 | 找回密码

三维网

 找回密码
 注册

QQ登录

只需一步,快速开始

展开

通知     

查看: 1641|回复: 2
收起左侧

[求助] 2009CAXA 转CAD后 标注一部分是乱码(SOS)

[复制链接]
发表于 2009-9-5 15:22:29 | 显示全部楼层 |阅读模式 来自: 中国浙江台州

马上注册,结识高手,享用更多资源,轻松玩转三维网社区。

您需要 登录 才可以下载或查看,没有帐号?注册

x
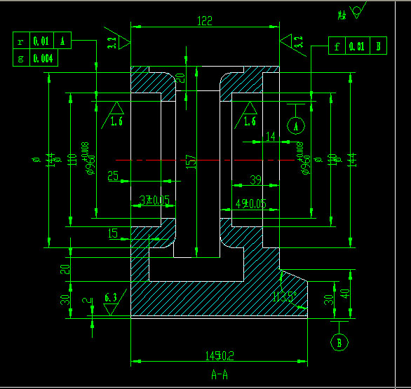
在2009CAXA里面标的好好的,怎么转入DWG后,再用CAD打开,里面的形位公差, 全是乱码/  8 L" k  P! y0 T' d
   难道是Crack版本的原因吗?
示意.jpg
发表于 2009-9-5 15:29:51 | 显示全部楼层 来自: 中国山西太原
可能是所用的字库不同
 楼主| 发表于 2009-9-5 16:13:21 | 显示全部楼层 来自: 中国浙江台州
怎么解决呀
发表回复
您需要登录后才可以回帖 登录 | 注册

本版积分规则


Licensed Copyright © 2016-2020 http://www.3dportal.cn/ All Rights Reserved 京 ICP备13008828号

小黑屋|手机版|Archiver|三维网 ( 京ICP备2023026364号-1 )

快速回复 返回顶部 返回列表