QQ登录

只需一步,快速开始

登录 | 注册 | 找回密码

三维网

 找回密码
 注册

QQ登录

只需一步,快速开始

展开

通知     

查看: 1428|回复: 1
收起左侧

[已解决] 家庭照明调光问题

 关闭 [复制链接]
发表于 2009-9-9 22:18:32 | 显示全部楼层 |阅读模式 来自: 中国上海

马上注册,结识高手,享用更多资源,轻松玩转三维网社区。

您需要 登录 才可以下载或查看,没有帐号?注册

x
家中有一个吊灯,共有6个盏灯。按一下开关,亮一盏灯;连续按两下开关,亮3盏灯;连续按3下开关,亮5盏灯;连续按4下开关,所有的灯全部亮。请问这是什么原理?是开关和普通开关不一样,还是灯座内有控制装置?这个开关(或控制装置)叫什么名称?
+ O1 K! h& P1 q: i. h( l) S目前,吊灯调光的功能已经丧失,计划利用国庆节进行维修,请问在哪里能够买到这些零配件?小弟是搞机械的,对电气仅知一些皮毛,还望各位大侠不吝赐教!
5 K6 Z% Z3 [) K. m. I4 {- U9 [
" k  j- f, j3 z6 E  ~+ K[ 本帖最后由 schjie 于 2009-9-10 20:38 编辑 ]
发表于 2009-9-10 09:08:59 | 显示全部楼层 来自: 中国广东汕头
是吊灯专用的控制装置,家居好帮手-智能控制装置http://www.cpooo.com/products/1853078.html
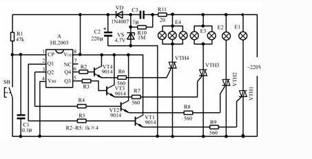
8 A4 e1 T. x4 r2 }/ O7 b1 w/ }        目前家庭客厅几乎都装有多个灯泡组成的大吊灯。实际使用时有时只需打开其中一盏或数盏,而其他灯泡不需点亮,这就要求在墙壁上安装多个控制开关,不但要占据较多墙壁位置,而且接线也较复杂。本文介绍一个采用HL2003新颖灯光控制集成电路组成的客厅吊灯控制器,可以安装在吊灯的空闲位置上,只需两根引线接至墙壁上的一个按键开关上,通过按压按键SB就可以实现灯泡亮灭的八种组合,从而大大减小接线的复杂性。 2 A5 g0 h% e$ W
            吊灯控制器电路见附图,其核心器件是一块无锡爱芯科微电子有限公司生产的八级循环设置调光集成电路HL2003,采用CMOS工艺制造,标准DIP-8封装,各引脚主要功能为:1脚为设置端CP,低电平触发有效以控制输出端Q1~Q4的输出电平;2脚为第一输出端Q1;3脚为第二输出端Q2;4脚为电源负端Vss;5脚为第三输出端Q3;6脚为第四输出端Q4;7脚为空脚NC;8脚为电源正端VDD。HL2003主要电参数见表1。
( T( F& T$ g# M- j       图中VD、VS、C2、C3、R10和R11组成电容降压半波整流稳压线路,通电后在C2两端可输出4V左右稳定的直流电压以供HL2003集成电路用电。HL2003的四个输出端Q1~Q4分别通过电阻R2~R5控制三极管VT1~VT4的导通或截止,通过VT1~VT4的导通或截止去驱动双向晶闸管VTH1~VTH4的开通或关断,从而达到控制灯组E1~E4的点亮或熄灭。如果Q1~Q4中只有Q1输出高电平“1”,Q2~Q4均为低电平“0”,那么只有VT1导通,4.7V直流电经VT1、R9加至VTH1的控制极,使VTH1开通,所以灯泡E1点亮,E2~E4均熄灭。如果,HL2003的Q1、Q3端输出高电平“1”,而Q2、Q4端为低电平“0”,那么,三极管中只有VT1和VT3导通,所以晶闸管VTH1和VTH3开通,吊灯中只有灯组E1与E3点亮,而E2、E4熄灭。! _! Q1 K# ]" B6 Q3 y8 s: g
       HL2003中的四个输出端Q1~Q4的初始状态均为“0”,以后电平状态则受第一脚CP端触发控制,其控制逻辑及灯组的亮灭关系见表2所示。由表2所知,通过按压按键开关SB的次数便可控制灯组E1~E4的亮灭,共有八种组合。但无论在何种状态时,如果按住SB键的时间超过2s,则输出端Q1~Q4均输出“0”,即可随时实现全关灯。再次按键时,则从全“0”状态时开始。当HL2003在全“0”输出时,电路处于睡眠状态,功耗极低,可视为不消耗电能。
4 I1 h5 ~/ K+ [* q9 o" k5 C       图中,VTH1~VTH4可采用MAC97A6型等小型塑封双向晶闸管,其最大通态电流为1A。VS为4.7V、1/2W型稳压二极管。C3要求采用CBB-630V聚丙烯电容器,R11可采用RJ-2W金属膜电阻器,其他元器件参数见图,无特殊要求。本电路只要元器件良好,接线无误,一般不用调试便可成功
8 ]0 _. |0 O6 p8 g9 Z4 B0 {4 {3 o
4 b% K. Q9 U3 N7 p+ D( S
[ 本帖最后由 cylzwx 于 2009-9-10 10:08 编辑 ]
a.jpg

评分

参与人数 1三维币 +3 收起 理由
xyzabcxyzabc + 3 应助

查看全部评分

发表回复
您需要登录后才可以回帖 登录 | 注册

本版积分规则


Licensed Copyright © 2016-2020 http://www.3dportal.cn/ All Rights Reserved 京 ICP备13008828号

小黑屋|手机版|Archiver|三维网 ( 京ICP备2023026364号-1 )

快速回复 返回顶部 返回列表