QQ登录

只需一步,快速开始

登录 | 注册 | 找回密码

三维网

 找回密码
 注册

QQ登录

只需一步,快速开始

展开

通知     

全站
7天前
查看: 2406|回复: 8
收起左侧

[求助] 单向阀装在高压过滤器的前与后有什么区别?

[复制链接]
发表于 2009-9-16 19:08:50 | 显示全部楼层 |阅读模式 来自: 中国上海

马上注册,结识高手,享用更多资源,轻松玩转三维网社区。

您需要 登录 才可以下载或查看,没有帐号?注册

x
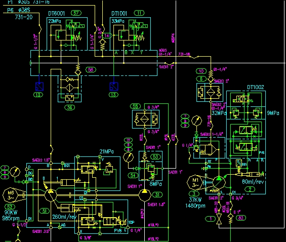
麻烦大家指点指点这个单向阀在此原理图中的作用,及把它装在高压滤器的前后有什么区别?谢谢。
1.jpg
2.jpg
发表于 2009-9-16 22:12:26 | 显示全部楼层 来自: 中国江苏南京
油滤不是过滤用的吗!
/ |" d$ e( A. A8 q# V9 z& @4 M一旦被堵住不就是个塞子,
& q% \$ v4 ?) j: Y5 J7 o# H此时单向阀在油滤之前不就是能保护大泵了。
! G: f- [! |5 f% u- k一般放在油滤之前+ T) Z6 t: M, D4 F# h, c
比较安全。
" g, S& J& m( @' U; C; `0 e你得油滤带单向阀,也可这样作
1 @3 ]' d' @: e3 i, O  c# A# P1 k  R5 k, T& W' A* {
[ 本帖最后由 jicn1980 于 2009-9-16 22:14 编辑 ]
发表于 2009-9-16 22:47:01 | 显示全部楼层 来自: 中国河南新乡
好像区别不是太大。
 楼主| 发表于 2009-9-17 08:58:40 | 显示全部楼层 来自: 中国上海
有个师傅告诉我把单向阀放在滤器后面,可以保护滤芯,说是液压冲击有时会使滤芯变形,不知道有没有道理?
发表于 2009-9-17 10:46:36 | 显示全部楼层 来自: 中国上海
我认为装在1的位置时,油经过滤流向单向阀可以防止油污染导致的单向阀密封降低,同时给过滤器的更换也提供了方便
发表于 2009-9-17 19:09:21 | 显示全部楼层 来自: 中国安徽合肥
支持2#楼的朋友,应该是这个样子的.
发表于 2009-9-18 09:42:58 | 显示全部楼层 来自: 中国广东深圳
这种过滤器,压力冲击是否会对堵塞发讯有影响?单向阀装在其后是否也有这方面的考虑?
发表于 2009-9-20 21:20:21 | 显示全部楼层 来自: 中国湖北荆州
单向阀装后面好些
发表于 2009-9-20 21:32:48 | 显示全部楼层 来自: 中国贵州贵阳
原帖由 mliu 于 2009-9-17 08:58 发表 http://www.3dportal.cn/discuz/images/common/back.gif
8 g, m3 J. S$ D% c) e* @有个师傅告诉我把单向阀放在滤器后面,可以保护滤芯,说是液压冲击有时会使滤芯变形,不知道有没有道理?

+ \& L8 U& F& Y! C6 n      这位师傅说的是对的。
发表回复
您需要登录后才可以回帖 登录 | 注册

本版积分规则

Licensed Copyright © 2016-2020 http://www.3dportal.cn/ All Rights Reserved 京 ICP备13008828号

小黑屋|手机版|Archiver|三维网 ( 京ICP备2023026364号-1 )

快速回复 返回顶部 返回列表