QQ登录

只需一步,快速开始

登录 | 注册 | 找回密码

三维网

 找回密码
 注册

QQ登录

只需一步,快速开始

展开

通知     

全站
10天前
查看: 1588|回复: 6
收起左侧

[分享] 组装部管理手册.pdf

[复制链接]
发表于 2009-9-20 07:51:59 | 显示全部楼层 |阅读模式 来自: 中国广东佛山

马上注册,结识高手,享用更多资源,轻松玩转三维网社区。

您需要 登录 才可以下载或查看,没有帐号?注册

x
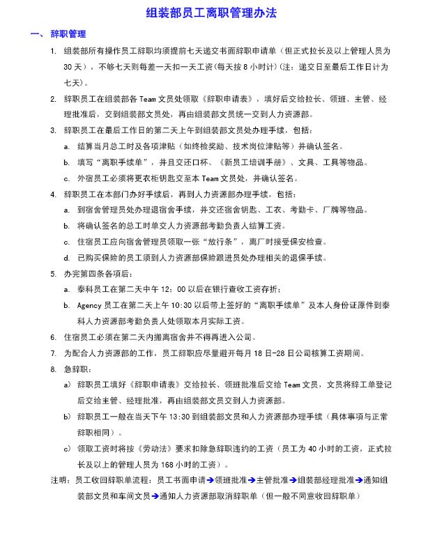
组装部管理手册.pdf 组装部管理手册.pdf 500强企业的管理模式,或许对各位老板有点帮助。
组1.JPG

组装部管理手册.pdf

1.27 MB, 下载次数: 34

 楼主| 发表于 2009-9-20 07:57:36 | 显示全部楼层 来自: 中国广东佛山
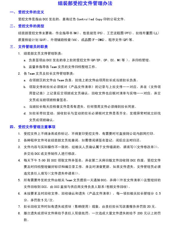
再上几个图
组2.JPG
组3.JPG
组4.JPG
组5.JPG
 楼主| 发表于 2009-9-20 07:58:22 | 显示全部楼层 来自: 中国广东佛山
再上几个图
 楼主| 发表于 2009-9-20 08:02:15 | 显示全部楼层 来自: 中国广东佛山
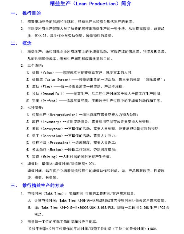
忘记上附件了
组6.JPG
组7.JPG
组8.JPG
组9.JPG
发表于 2009-9-21 08:50:19 | 显示全部楼层 来自: 中国广东惠州
好書,在實際工作中可借鑒
发表于 2009-9-22 12:19:06 | 显示全部楼层 来自: 中国江苏无锡
精益生产的方式得看工厂的实际情况,有没有能力去推行这个方式?
发表于 2009-10-5 14:25:44 | 显示全部楼层 来自: 中国广东东莞
十分需要啊,谢谢你的帮忙!装配组管理是需要的啊
发表回复
您需要登录后才可以回帖 登录 | 注册

本版积分规则


Licensed Copyright © 2016-2020 http://www.3dportal.cn/ All Rights Reserved 京 ICP备13008828号

小黑屋|手机版|Archiver|三维网 ( 京ICP备2023026364号-1 )

快速回复 返回顶部 返回列表