QQ登录

只需一步,快速开始

登录 | 注册 | 找回密码

三维网

 找回密码
 注册

QQ登录

只需一步,快速开始

展开

通知     

查看: 6397|回复: 32
收起左侧

[讨论] 柱塞泵技术交流专贴2(实用技术探讨,大家积极参与有奖)

[复制链接]
头像被屏蔽
发表于 2009-9-22 11:40:46 | 显示全部楼层 |阅读模式 来自: 中国浙江杭州
提示: 作者被禁止或删除 内容自动屏蔽
发表于 2009-9-22 12:32:20 | 显示全部楼层 来自: 中国广东肇庆
支持楼主,希望多发精帖
发表于 2009-9-22 13:45:05 | 显示全部楼层 来自: 中国辽宁本溪
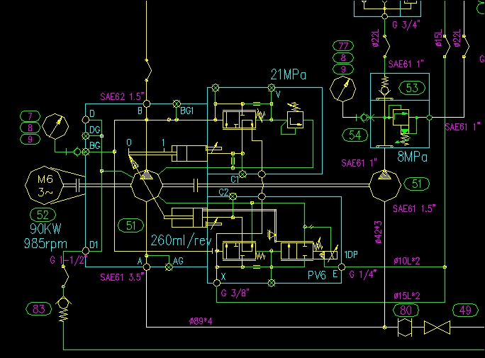
楼主好。# O: ~$ E$ G- _  P! p! u$ @% w
贴图为力士乐A4VSO---DP联组泵的原理图。* I% n' I6 X& c+ ?& N
我想请教的是。
% p) n* s4 J) ?; RDP型实际是在DRG型(远程恒压控制)的基础上,增加了节流阀3而成。
! L( X+ s' p- `1 q) }那,节流阀3起什么作用呢?或者说,增加节流阀3的目的是什么呢?
$ e2 ^& T. G7 }- g- p% {" [谢谢!
A4VSO.jpg
发表于 2009-9-22 22:11:33 | 显示全部楼层 来自: 中国广东中山

请教

本人是搞液压元件设计的,在搞柱塞泵过程中发现斜盘磨损较快,  C. k3 R. ~# e- U& K/ i
而柱塞滑履基本没磨损(使用压力为20多MPa),斜盘用的材料是QT700-2,热处理9 d7 `  H' v" M( G% H
硬度为HRC50多点,后来加多了表面氮化处理,结果表面氮磨掉后
& t( b; E3 U) N# b; q磨损更快,因为氮化时基体硬度降低(实际测硬度降低),我试验过
5 {# d8 g& A2 Y+ p& o' W9 |# O, B液压油的质量对此影响很大,但我知斜盘的摩擦副材料应该还是有问题,
# e; E# ]5 o. o- u! j1 p2 c主要是斜盘的硬度不够,我想请教的是一般斜盘用什么材料(铸件)?谢谢!
发表于 2009-9-23 14:02:53 | 显示全部楼层 来自: 中国上海
P260-2R1B-E1P-B1                Parker
12.jpg
发表于 2009-9-23 20:09:52 | 显示全部楼层 来自: 中国广东肇庆
我们公司调试力士乐的柱塞泵时,到295公斤以后时,泵体发出"咯咯..彭彭"的声响,压力下调后,又无异响,系统压力290公斤,设定在290公斤后刚启泵有时也有这种声响,是泵体内的弹簧响还是其它的原因造成的,对泵有何伤害?如何防治?辛苦楼主解答.
发表于 2009-9-27 11:45:56 | 显示全部楼层 来自: 中国河北秦皇岛
恭喜楼主博士毕业
发表于 2009-9-27 13:09:11 | 显示全部楼层 来自: 美国
上图先,轴向柱塞泵,介质HFC,转速1480r/min,压力160bar,使用时间半个月,后轴承损坏情况如图。大家一起分析原因: s- ^+ T$ P+ _* b+ U+ _
* P" D+ |0 x' u% N- R" F; M: B2 T" N
[ 本帖最后由 ptc2004 于 2009-9-28 09:02 编辑 ]
DSC07694.JPG
DSC07699.JPG
DSC07713.JPG
发表于 2009-9-27 14:43:10 | 显示全部楼层 来自: 中国北京
看配流盘磨损那么厉害,80%是由于油液太脏,如果是闭式系统泵的话磨损就更快了。关键是你最好请教几个有经验的技术人员装系统前是如何清洗管路的,能保证系统油路清洁。油液是必须经过滤器再注入油箱的。还有可能就是调试前的注意事项比如壳体注油等做的不充分。
发表于 2009-9-28 08:18:42 | 显示全部楼层 来自: 中国山东济宁
轴承损坏,可能是同轴度不好
发表于 2009-9-28 12:14:34 | 显示全部楼层 来自: 中国江苏南通
好的,支持楼主的行动...
1 H$ E" ]1 Z5 t2 F: ~$ H2 K
5 ?$ |! P8 D/ I& i5 l请及是跟进,拿出实际行动.
发表于 2009-9-28 14:38:40 | 显示全部楼层 来自: 中国贵州贵阳
光见网友提出问题,这么不见楼主参与啊???希望尽早参与讨论啊!
发表于 2009-9-28 23:24:42 | 显示全部楼层 来自: 中国四川成都

请教力士乐A4VSO---DP联组泵的调试

厂里主轧线上用的是力士乐A4VSO---DP并联控制,现在向楼主请教DP控制泵组压力的调整方法,系统要求是140公斤的压力,我现在是每台泵都调到140公斤当DR控制在用
发表于 2009-9-29 22:22:23 | 显示全部楼层 来自: 中国河南郑州

请楼主对选用国产柱塞泵的选用给个建议

本人在做一工程机械主机,系统想选用两个国产柱塞泵(支持国货,呵呵,主要是进口件的周期不好),定量变量都可以考虑,压力25Mpa,排量160,125,柴油机动力,转速1900RPM,主要是要可靠点,成本低点,请楼主对选用国产柱塞泵的选用给个建议,.拟用力源A2FO或A7V。
发表于 2009-9-30 00:10:30 | 显示全部楼层 来自: 中国广东汕头
想请教下楼主对径向柱塞泵有研究不?
发表于 2009-9-30 13:00:45 | 显示全部楼层 来自: 中国贵州毕节
在分析“压力/流量/功率”控制的变量系统中对流量控制的理解:6 v: @6 P7 Y/ o: {3 m" _
       当液压系统待命时因“X”无信号反馈,此时流量控制阀的作用是使泵处于低压待命状态;1 _4 E" l& V, h$ p% t
       当系统工作时,但负载压力尚未达到功率控制的设定值,此时泵是以全排量输出流量,流量控制阀还有作用吗(其靠压差来控制什么)?) k# w0 E( e3 E* }7 z1 ^4 d$ s( p5 w
       当系统负载压力超过功率控制设定值后,流量控制阀不起作用。
; X& N! N) }1 Y如此是否可以下个结论:在“压力/流量/功率”控制的变量系统中其流量控制阀只起到使泵可以处于低压待命状态的作用。
QQ截图未命名.png
发表于 2009-10-1 00:47:02 | 显示全部楼层 来自: 中国辽宁鞍山
原帖由 hanbo99 于 2009-9-28 23:24 发表 http://www.3dportal.cn/discuz/images/common/back.gif' n' ^8 [& p% p0 ?
厂里主轧线上用的是力士乐A4VSO---DP并联控制,现在向楼主请教DP控制泵组压力的调整方法,系统要求是140公斤的压力,我现在是每台泵都调到140公斤当DR控制在用

& W& F4 f& g& j) D7 x, o给你这个也许有帮助

A4VSO型恒压变量轴向柱塞泵的设定与故障处理方法[1].rar

158.65 KB, 下载次数: 30

发表于 2009-10-4 13:02:49 | 显示全部楼层 来自: 中国辽宁本溪
与16楼交流。
: F7 p2 _3 h9 F3 T3 b/ `5 `& `我理解:0 x/ h+ S1 M- D) H
在负载压力尚未达到功率控制的设定值之前,泵在所谓的恒流区段(工作曲线上的斜直段)运行,此时泵上流量控制阀的作用是控制外部节流阀(如多路阀节流阀口的)的进、出口压差为常数。从而保证节流阀口的通过流量与负载的变化无关。
6 N& }* E7 \7 A) M" D- b+ J5 b4 f4 ?( y8 s
请楼主确认一下。理解的是否对头?' F& G) H: \# c# j- n( _
1 e/ d9 H# V3 @# j; D* Y5 v
[ 本帖最后由 bohaiyan 于 2009-10-4 13:05 编辑 ]
发表于 2009-10-4 13:37:35 | 显示全部楼层 来自: 中国贵州毕节
18楼老师说的很对,作为流量控制阀在泵的恒流阶段控制外部节流阀的压差。
2 z+ T1 k, P" M& l" U   但是当恒功率工作在其恒功率设定值之下时,泵自身也是全排量供油(与低于功率设定值之下的负载压力变化无关)即相当于是定量泵的恒流输出。此时的流量控制阀的控制作用可否理解为重复的控制,也就是说此时可以不需要流量阀的控制。这么理解对吗?8 b1 P9 r' U  z. X0 s/ c1 \: ~
   以上分析均是设定泵的驱动转速恒定。1 ^: T  L, @! o# A- B8 t. c, Z

( V% Y! \/ \# F+ _* Z! t[ 本帖最后由 lqy840905 于 2009-10-4 18:24 编辑 ]
发表于 2009-12-22 22:27:06 | 显示全部楼层 来自: 中国北京
8楼的泵,90%是油液污染造成的。
发表于 2009-12-22 23:50:24 | 显示全部楼层 来自: 中国辽宁鞍山
原帖由 bohaiyan 于 2009-9-22 13:45 发表 http://www.3dportal.cn/discuz/images/common/back.gif9 w" m& h2 p" i" d
楼主好。
8 K* T/ c, C& I9 z1 z% G8 I贴图为力士乐A4VSO---DP联组泵的原理图。
/ n. }& ~( U( Z9 p" v2 H. X( u( D0 u我想请教的是。; }; x& f, k, s$ F; w
DP型实际是在DRG型(远程恒压控制)的基础上,增加了节流阀3而成。+ Y1 s' x  V2 X- ~! H& n7 l8 x9 h
那,节流阀3起什么作用呢?或者说,增加节流阀3的目的是什么呢?; s5 o- _4 H* ]
谢谢!
3 y' D2 |4 t, Z. |' x3 Z7 p5 u
我也一直在想这个问题。。。愁人,
发表于 2009-12-23 12:24:47 | 显示全部楼层 来自: 中国安徽马鞍山
原帖由 回家987 于 2009-12-22 23:50 发表 http://www.3dportal.cn/discuz/images/common/back.gif! m4 z2 y; K! p
* i, H0 D$ l( Z5 H$ Y3 p1 B$ }- y7 e
我也一直在想这个问题。。。愁人,
( y/ h0 }& S* q. ^# r) S2 ?6 S+ o6 s( R

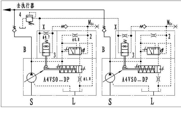
5 w: j" o( G* q9 R呵呵,我也在想。前几天专家来交流好像是这样说的:DRG的远程控制,当有多个泵并联时,在系统对外做功时,你会发现有的泵偷懒!这点从电机的电流上可以看出,这是由于每个泵的变量点很难调到一致。DP控制的多个泵可以避免这一点,个人理解DP 泵上加的这个阀像是一个可变的液阻,降低了泵斜盘从零度向后调整的时间,使得系统中每台液压泵都能感应到系统压力的变化,这样每台泵就可以一起对系统压力变化做出反应,大家一起开始变量。个人是这样理解的,还请大家指正。谢谢
发表于 2009-12-23 13:01:56 | 显示全部楼层 来自: 中国安徽合肥
感谢楼主提供这样的交流机会,同时祝贺楼主立升博导
发表于 2009-12-23 20:33:09 | 显示全部楼层 来自: 中国浙江杭州
原帖由 yongkkk 于 2009-9-22 22:11 发表 http://www.3dportal.cn/discuz/images/common/back.gif
5 u3 G6 ~$ ?$ k- @1 E% C本人是搞液压元件设计的,在搞柱塞泵过程中发现斜盘磨损较快,% ~8 @' c/ E9 h' v* |
而柱塞滑履基本没磨损(使用压力为20多MPa),斜盘用的材料是QT700-2,热处理3 G" U/ H+ o# |1 _/ T( I7 V0 c
硬度为HRC50多点,后来加多了表面氮化处理,结果表面 ...
$ i. g% @9 s+ A% w4 a' b
用球铁软氮化肯定比不上用渗氮钢,硬度可超过HRC60,此外静压支撑是否建立、斜盘加工的表面粗糙度、平面度也要考虑, X! S$ I5 z- i5 \( Q

3 Z' Q8 C3 P) d- m- h[ 本帖最后由 longbow2007 于 2009-12-23 20:42 编辑 ]
发表于 2009-12-23 20:46:30 | 显示全部楼层 来自: 中国浙江杭州
原帖由 ptc2004 于 2009-9-27 13:09 发表 http://www.3dportal.cn/discuz/images/common/back.gif0 o$ w* w6 x( \9 `
上图先,轴向柱塞泵,介质HFC,转速1480r/min,压力160bar,使用时间半个月,后轴承损坏情况如图。大家一起分析原因

6 c/ @' |6 P* N) H9 m& [0 s使用的是HFC啊?这种介质下一般油液压泵用起来会不会有问题,材料和摩擦副设计都是按液压油来的
发表回复
您需要登录后才可以回帖 登录 | 注册

本版积分规则


Licensed Copyright © 2016-2020 http://www.3dportal.cn/ All Rights Reserved 京 ICP备13008828号

小黑屋|手机版|Archiver|三维网 ( 京ICP备2023026364号-1 )

快速回复 返回顶部 返回列表