QQ登录

只需一步,快速开始

登录 | 注册 | 找回密码

三维网

 找回密码
 注册

QQ登录

只需一步,快速开始

展开

通知     

全站
5天前
查看: 2280|回复: 10
收起左侧

[已解决] 表面粗糙度的检测

 关闭 [复制链接]
发表于 2009-9-24 09:14:44 | 显示全部楼层 |阅读模式 来自: 中国北京

马上注册,结识高手,享用更多资源,轻松玩转三维网社区。

您需要 登录 才可以下载或查看,没有帐号?注册

x
我工厂一般检测表面粗糙度,就是看看光滑不,对于精细的工件,无法检测.请问高手们:用啥设备,比较简单易行,啥设备能得到较高的检测?先谢谢了
发表于 2009-9-24 09:58:01 | 显示全部楼层 来自: 中国辽宁大连
1、表面粗糙度比较样块是用比较法检查零件表面粗糙度的一种量具,根据实际的要求,可以目视比较,也可以借助于工具放大镜比较;! U- J" u; Z" k6 X1 l
    u=4031536194,3807205648&fm=0&gp=48.jpg 8 O) P, g9 x5 P2 m) ^6 B/ N
2、表面粗糙度仪;, K0 g) M/ Z8 ?4 {; x* T( Z# A
测量工件表面粗糙度时,将传感器放在工件被测表面上,由仪器内部的驱动机构带动传感器沿被测表面做等速滑行,传感器通过内置的锐利触针感受被测表面的粗糙度,此时工件被测表面的粗糙度引起触针产生位移,该位移使传感器电感线圈的电感量发生变化,从而在相敏整流器的输出端产生与被测表面粗糙度成比例的模拟信号,该信号经过放大及电平转换之后进入数据采集系统,DSP芯片将采集的数据进行数字滤波和参数计算,测量结果在液晶显示器上读出,也可在打印机上输出,还可以与PC机进行通讯。
3 c7 Z5 B% e! {: Z2 j  {5 z& z0 u% ]
    u=3842173647,1203092707&fm=0&gp=36.jpg u=872745507,524330494&fm=0&gp=48.jpg u=2406972293,1710677950&fm=0&gp=4.jpg

评分

参与人数 1三维币 +2 收起 理由
天际孤帆 + 2 鼓励交流

查看全部评分

发表于 2009-9-24 10:34:56 | 显示全部楼层 来自: 中国北京

回复 1# hishayu 的帖子

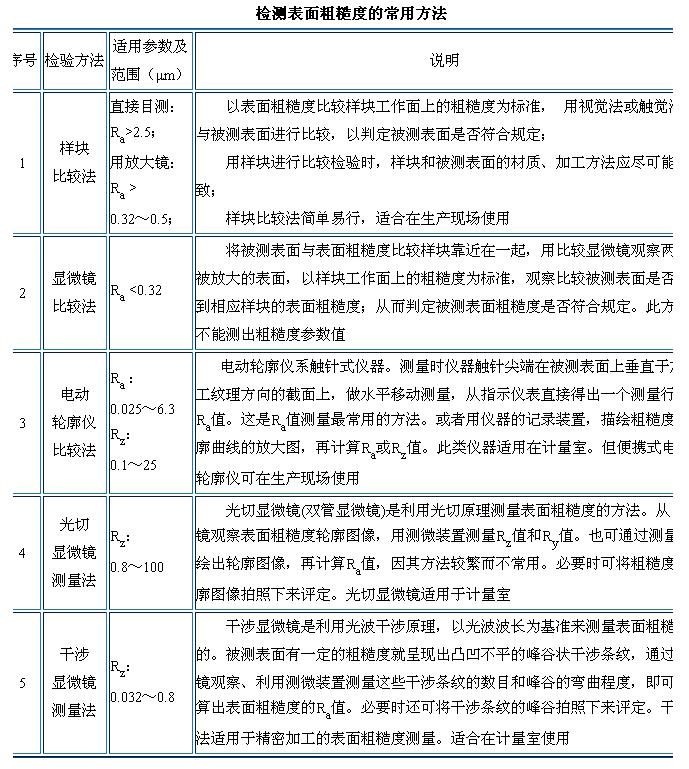
一种用人眼将被测表面与表面粗糙度样块进行比较;另一种利用仪器将被测表面的微观不平度放大,并记录下来,该方法有针描法、干涉法和光切法。
; U, |4 s" R  r第一种不细说,应该知道,二楼也有样块的图片。说下第二种:
  [9 K$ \: R2 W3 `" I表面粗糙度检测
% h: s6 |, G- T7 W3 W0 N' a* b3 {2 q     表面粗糙度的检测方法有比较测量法、非接触测量法、接触测量法和模法
6 `8 n& z+ u% J  g: p  `比较法是将被测表面与已知其评定参数值的粗糙度样板相比较,如被测表面较光滑时,可借肋于放大镜、比较显微镜进行比较,以提高检测精度。比较样板的选择应使其材料、形状和加方法与被测工件尽量相同。比较法简便实用,适合于车间条件下判断中、低精度的表面。比较法的判断准确程度在很大程度上与检验人员的技术熟练程度有关。' D% S! |5 \) I0 y* V3 e
非接触测量法包括光切法、干涉法、激光反射法和激光全息法。光切法显微镜是利用“光切原理”测量表面粗糙度的方法。干涉法是干涉显微镜利用光波干涉原理在被测表面上产生干涉条纹,通过测量表面干涉条纹的弯曲度,实现对表面粗糙度的测量。激光反射法是通过激光束以一定的角度照射到被测表面,通过观测反射强弱测出表面粗糙度。激光全息法的基本原理是以激光照射被测表面,利用相干辐射,拍摄被测表面的全息照片获得一组表面轮廓的干涉图形,然后用硅光电池测量黑白条纹的强度分布,测出黑白条纹反差比,从而评定被测表面的粗糙度程度。
8 ?3 o5 ?3 h0 S/ j7 y! c0 P接触测量法常用的是针描法。针描法是利用仪器的触针在被测表面上轻轻划过,被测表面的微观不平轮廓将使触针作垂直方向的位移。再通过传感器将位移变化量转换成电量的变化,经信号放大和积分计算后,在显示器上示出被测表面粗糙度的评定参数值。亦可由记录器绘制出被测表面的微观轮廓图形。按针描法原理设计制造的表面粗糙度测量仪器通常称为轮廓仪。根据转换原理的不同,可以有电感式轮廓仪、电容式轮廓仪、压电式轮廓仪等。轮廓仪可测Ra、Rz、 Ry 、S、Sm及tp等多个参数。
) i3 r! w5 [& e- d2 y印模法是用塑性材料将被测表面复制下来制成印模,再对印模进行测量的间接方法。常用的印模材料有川蜡、石腊、塞璐珞、低熔点合金等。由于印模材料不可能完全填满被测表面的谷底,取下印模时又会使波峰被削平,因此印模的高度参数值通常比被测表面的高度参数实际值小,因此应根据实验结果进行修正。印模法一般适用于内表面粗糙度的检测。

评分

参与人数 1三维币 +2 收起 理由
天际孤帆 + 2 鼓励交流

查看全部评分

 楼主| 发表于 2009-9-24 16:21:42 | 显示全部楼层 来自: 中国北京
一般比较法都可以测试,那么比较常用的方法,建立在经济成本上的,哪种比较合理些?
发表于 2009-9-24 17:43:09 | 显示全部楼层 来自: 中国北京
检测表面粗糙度,用粗糙度对比块比较简单易行;并且用目测加用手指在加工面滑动检测。- e! |. x  ^+ k, i. m& _6 T1 G
能得到较高的检测的设备是粗糙度电感测量器。
9 w6 p4 Q0 z$ K9 m. s( e
: w* W2 S! X' T8 Y5 ^& R" u[ 本帖最后由 hhq426 于 2009-9-24 17:44 编辑 ]
发表于 2009-9-24 18:40:49 | 显示全部楼层 来自: 中国重庆
粗糙度检测设备可供选择太多,但是要以适用、计算方法符合要求为前提。
发表于 2009-9-24 19:08:10 | 显示全部楼层 来自: 中国山东
1、表面粗糙度及其检测 表面粗糙度及其检测.rar (1.11 MB, 下载次数: 18)

评分

参与人数 1三维币 +2 收起 理由
天际孤帆 + 2 鼓励交流

查看全部评分

发表于 2009-9-25 12:57:58 | 显示全部楼层 来自: 中国江苏淮安
学习了,谢谢
 楼主| 发表于 2009-9-25 14:38:22 | 显示全部楼层 来自: 中国北京

非常感谢

挺好,资料挺好,受益匪浅
发表于 2010-5-19 09:07:31 | 显示全部楼层 来自: 中国浙江台州
谢谢,正需要这方面的知识。
发表于 2010-5-19 14:50:22 | 显示全部楼层 来自: 中国上海
我们一般用对比粗糙度量块,只是不论是对比量块或是仪器,都要经过检定才有效的.
发表回复
您需要登录后才可以回帖 登录 | 注册

本版积分规则

Licensed Copyright © 2016-2020 http://www.3dportal.cn/ All Rights Reserved 京 ICP备13008828号

小黑屋|手机版|Archiver|三维网 ( 京ICP备2023026364号-1 )

快速回复 返回顶部 返回列表